点击上方「蓝字」关注我们
本期分享的是最新版六下语文期末阅读理解真题《53阅读真题60篇》。真题是每学年期末考试的题目,能给我们提供一些参考和启发。
六年前,我们学校优秀教师分享经验时,一位教龄才一两年的年轻的优秀教师说到他每学期都会拿往届的真题来研究,分析考点在哪里,然后在教学中抓住重点,突破考点,从而使得一节课高效地完成教学任务,教学成绩才如此突出
他的发言让我瞬间醍醐灌顶,茅塞顿开。从那里以后,每学期开学前,我也认真研究当地往届的真题,将重点考点真正落实到每节课中,这样下来,教学成绩确实有了很大的进步,在年级经常名列前茅。
我们也会发现,学生在同等认真学习的情况下,真正能拉开差距的是阅读理解,所以平时的教学中阅读理解是要重点突破的。我们平时就有必要重点研究一下阅读理解真题,尤其是参考答案,看看采分点在哪里,答题模式是怎样的等等。

六下期末阅读真题目录




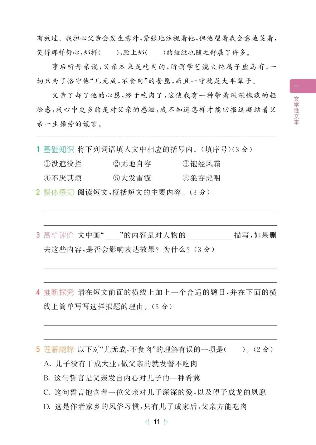
六下期末阅读理解真题































篇幅有限,完整版资料,共184页。需要的朋友点击文末“赞、在看、转发”,即可免费获得完整版资料。关注“小语学苑”后,在对话框留言。

完整资料获取方式
关注“小语学苑”后,在对话框留言。
长按扫码,即可关注
祝学习快乐!
文章来源:
四季读书网
版权声明:本文内容由互联网用户自发贡献,该文观点仅代表作者本人。本站仅提供信息存储空间服务,不拥有所有权,不承担相关法律责任。如发现本站有涉嫌抄袭侵权/违法违规的内容, 请发送邮件至23467321@qq.com举报,一经查实,本站将立刻删除;如已特别标注为本站原创文章的,转载时请以链接形式注明文章出处,谢谢!