点击蓝字 关注学科网

《【上好课】2026年中考二轮复习讲练测》全新升级,助力高效备考!本系列资源聚焦二轮复习核心需求,构建“讲—练—测”一体化解决方案,旨在帮助考生构建知识体系,优化思维模式,实现从“掌握知识”到“赢得考试”的关键跃升。
资 源 特 点
【讲】深度研析中考考情,解密命题规律,锁定核心考点与考向,让复习方向更明确。
【练】涵盖题型、重难、易错、热点等专项训练,靶向突破薄弱环节,提升综合解题能力。
【测】精选最新真题与优质模拟题,通过限时测试与分层训练,固化方法,优化策略,冲刺备考。
精彩资料预览
《【上好课】2026年中考二轮复习讲练测》
语文部分资料预览






左右滑动预览资源
点击看大图
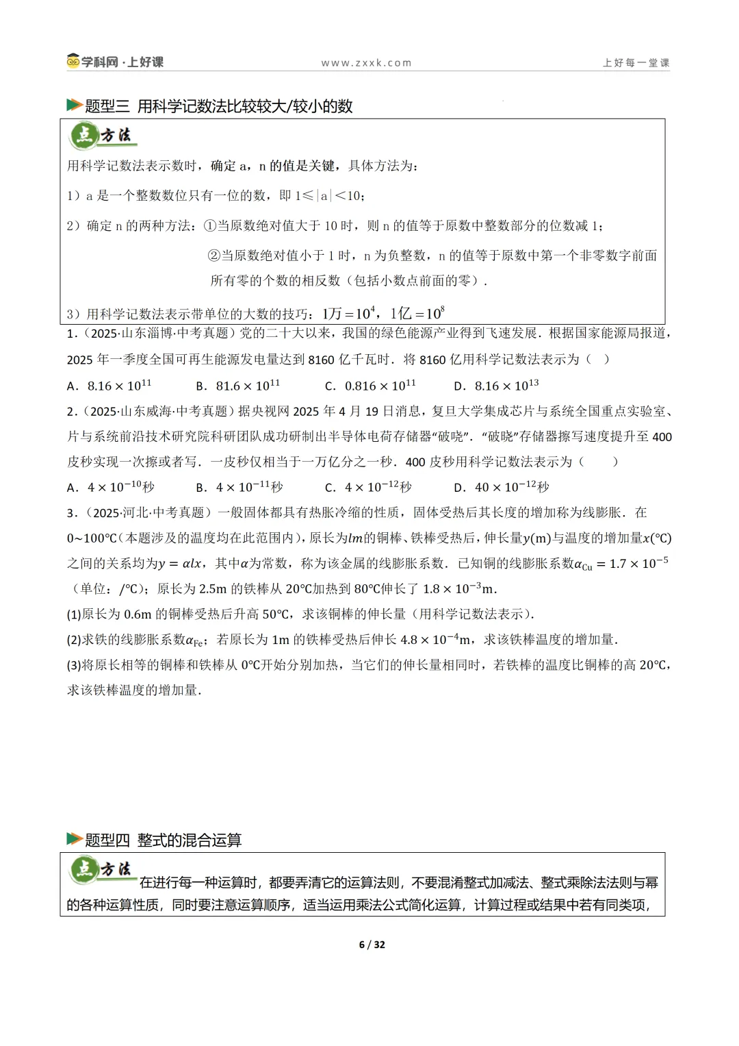
数学部分资料预览






左右滑动预览资源
点击看大图
英语部分资料预览






左右滑动预览资源
点击看大图
精彩资料专题
《【上好课】2026年中考二轮复习讲练测》
语文
数学
英语
物理
化学
生物
地理
历史
道德与法治
科学
手机长按识别小程序码进入专题

电脑下载资料,登录专题网址
https://www.zxxk.com/docpack/3637367.html
温馨提示
1.学科网高端网校通用户可免费下载;
2.建议复制网址在电脑端下载本资料;
3.专题持续更新,可以收藏下载地址。

学科网
优质资源及智慧教学服务商
与教育局、教研室、百强校/省重点校、出版社深度合作