
点击上方蓝字 获取更多资源




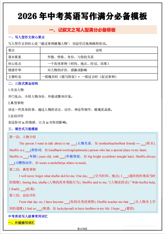
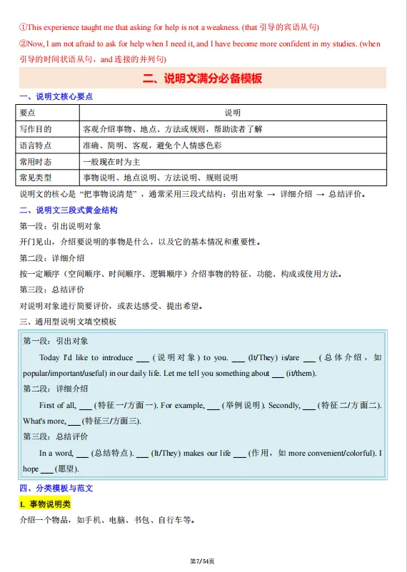
冲刺中考——2026年中考英语《写作满分必备模板 ) 》,共54页,电子版可下载可打印。资料中包含了记叙文、说明文、议论文等多种文本类型的写作模板,这些模板按照文本特性系统整合了核心要点、三段式结构、填空模板等,有助于学生快速构建文章框架,理清写作思路。为了帮助学生丰富文章内容,提升语言表达的准确性和流畅性,资料中还配备了高频词汇库和常用句型。这些词汇和句型都是根据中考英语写作的常见话题和考点精心挑选的,有助于学生快速积累写作素材,提高写作效率。还包含了中考真题链接和范文详解,通过实战演练的方式让学生熟悉中考英语写作的题型和难度,同时通过范文详解让学生了解高分作文的写作技巧和评分标准。
有需要的抓紧下载打印出来吧!


文章篇幅过长,仅做部分展示
文末有完整电子版领取方式














领取电子版:
①:点一点右下角的“赞”和“♡”,感谢🙏🏻
②:关注下方公众号,点击“发消息”,在公众号对话框中回复:“985”

声明
本微信公众账号分享的资源均通过网络等公共合法渠道获得,仅供试用!版权属于原出版机构或影像公司,本资源为电子载体,传播分享仅限于家庭使用与交流心得、参考和辅助购买决策,不得以任何理由在商业行为中使用,若喜欢此资源,建议购买实体产品。文章中的视频及图片均来自网络,版权归原作者或原出版社所有。如有侵权,请及时联系删除。