开学一个月,孩子学得怎么样?与其盲目猜测,不如来一次真刀真枪的学情自测!
我们为您推荐这套《八年级语文3月学情自测卷·基础过关卷》,特别配备“试题版”与“解析版”双版本,一套试卷,两种用法,满足不同学习需求。
试题版:真实演练,查漏补缺
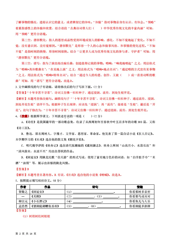
严格依据统编版八下1、3单元教材内容编制,涵盖《社戏》《回延安》《桃花源记》《小石潭记》等核心篇目。120分钟、120分的标准配置,让孩子在家就能进行“模拟考场”实战,真实检测开学以来的学习成果,精准定位知识薄弱点。
解析版:详细批注,举一反三
每道题都配有详尽的答案解析——字音字形逐项辨析、病句修改思路点拨、文言文翻译重点标注、阅读理解答题模板提炼……孩子做完题后对照解析,不仅知道“错在哪”,更明白“为什么错”“下次怎么做”。
双版配合使用,效果翻倍:先用试题版独立完成,再用解析版订正反思,真正实现“练一题,通一类”。
开学第一测,用双版试卷给孩子一次高质量的自我检验!
完整版资料可点击文末「阅读原文」查看,资料仅限个人学习使用,严禁商用。



本公众号专注中小学教辅资料公益分享,所有资料均搜集于网络公开合法渠道,仅为家长辅导、教师教学研究提供免费学习交流素材,不用于任何商业盈利行为。 本公众号分享的资料版权归原作者、原出版机构所有,本号未对资料进行任何篡改、商用,亦不承担因资料使用产生的任何法律责任。 本公众号所有资料均为无偿分享,严禁任何个人 / 机构将本号资料用于商业传播、售卖等行为,违者自行承担法律后果。 若您是资料版权方,认为本号分享内容侵犯了您的合法权益,请及时通过公众号后台联系我们,我们将在第一时间核实并删除相关内容,谢谢配合。 凡通过本公众号获取资料的用户,即视为已阅读并同意本免责声明的所有条款。
文章来源:
四季读书网
版权声明:本文内容由互联网用户自发贡献,该文观点仅代表作者本人。本站仅提供信息存储空间服务,不拥有所有权,不承担相关法律责任。如发现本站有涉嫌抄袭侵权/违法违规的内容, 请发送邮件至23467321@qq.com举报,一经查实,本站将立刻删除;如已特别标注为本站原创文章的,转载时请以链接形式注明文章出处,谢谢!