Hi!中考生们
快乐学习初中生为大家整理好了
【2026厦门一中初三3月月考真题&答案】!
已更新:语数英物化历
扫描下方二维码
即可领取PDF电子版哦!


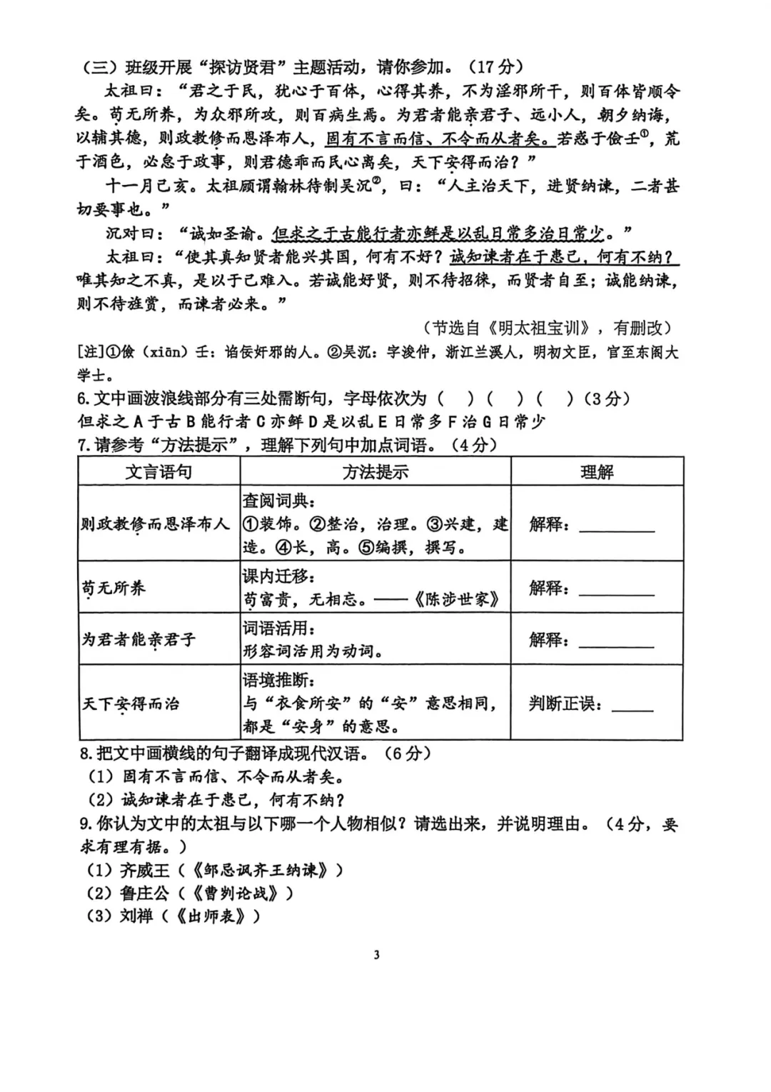
语文试卷
✦
•
✦








✦
左右滑动,查看更多
✦
*篇幅有限,仅展示部分

数学试卷+答案
✦
•
✦








✦
左右滑动,查看更多
✦
*篇幅有限,仅展示部分

英语试卷+答案
✦
•
✦















✦
左右滑动,查看更多
✦
*篇幅有限,仅展示部分

物理试卷+答案
✦
•
✦









✦
左右滑动,查看更多
✦
*篇幅有限,仅展示部分

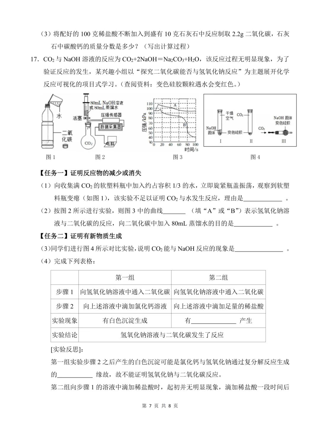
化学试卷
✦
•
✦








✦
左右滑动,查看更多
✦
*篇幅有限,仅展示部分

历史试卷+答案
✦
•
✦








✦
左右滑动,查看更多
✦
*篇幅有限,仅展示部分




26厦门一中初三3月月考真题&答案

【2026厦门一中初三3月月考真题&答案】
扫描下方二维码即可领取
↓↓↓


END

更多试卷资料领取
欢迎关注快乐学习初中生~
阅读原文 立即领取试卷+答案
快乐学习初中生
文章来源:
四季读书网
版权声明:本文内容由互联网用户自发贡献,该文观点仅代表作者本人。本站仅提供信息存储空间服务,不拥有所有权,不承担相关法律责任。如发现本站有涉嫌抄袭侵权/违法违规的内容, 请发送邮件至23467321@qq.com举报,一经查实,本站将立刻删除;如已特别标注为本站原创文章的,转载时请以链接形式注明文章出处,谢谢!