NAQCEDU
卿材
中考直通车
南安质检考试时间安排

与中考安排一致,值得注意的是,初二地生也同步参与!
这里奉劝各位初二的家长同学,本学期优先抓地生!因为到时候是要按照折算30%计入中考总成绩的!
简单来说,地生会考双科各70跟90,到中考将差了有12分!然而这12分其实是非常非常好拿的!不该丢的分!
最后!本次的质检,不要被分数迷惑,影响备考的心态!最重要的是一定要做好查缺补漏的工作,检查自己哪方面还掌握得不够!
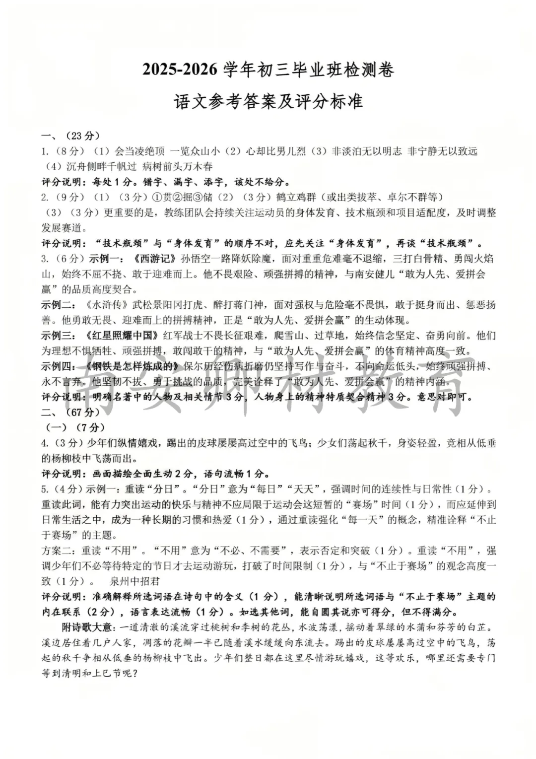
26春南安质检 语文试卷









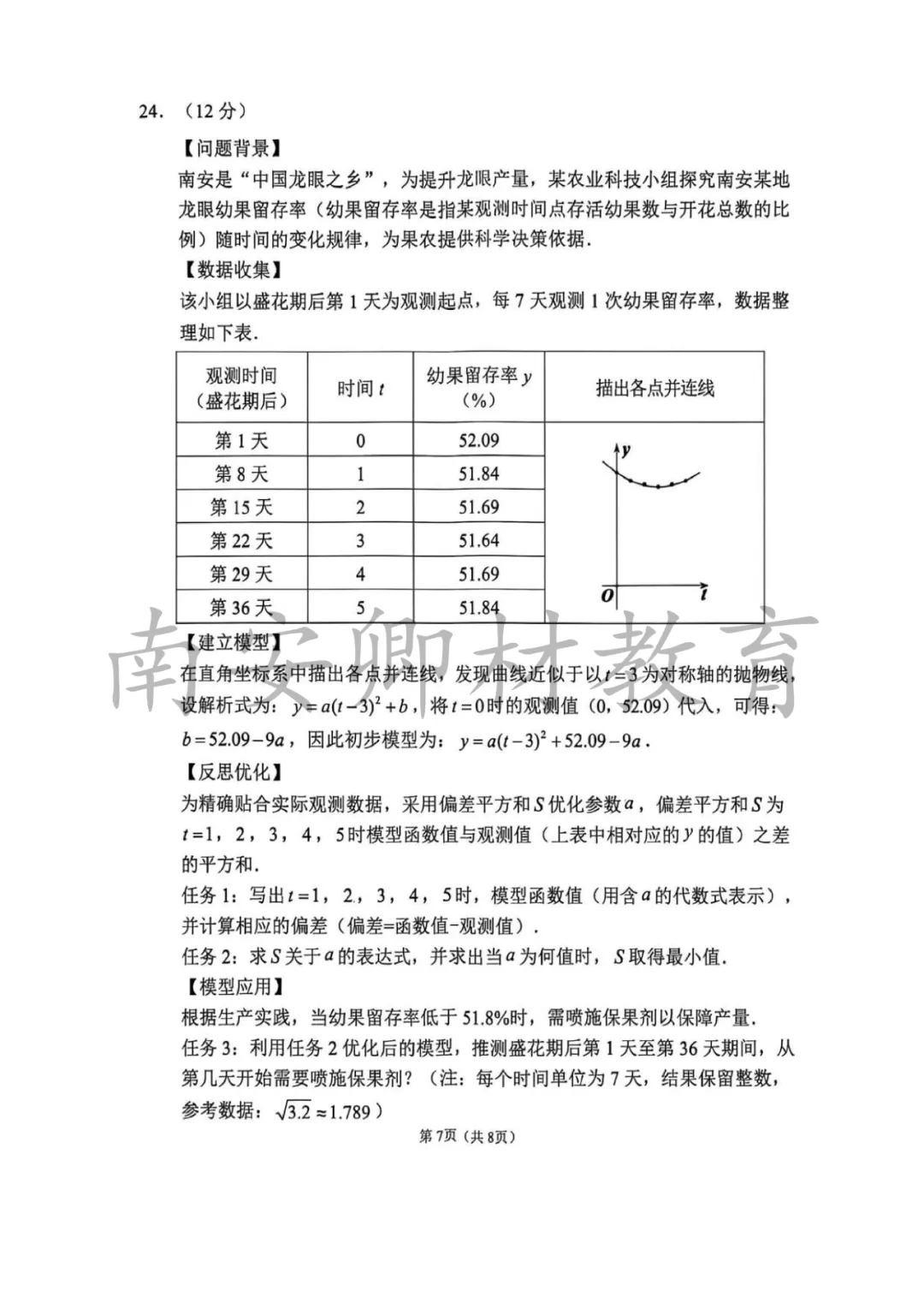
26春南安质检 数学试卷

















文章来源:
四季读书网
版权声明:本文内容由互联网用户自发贡献,该文观点仅代表作者本人。本站仅提供信息存储空间服务,不拥有所有权,不承担相关法律责任。如发现本站有涉嫌抄袭侵权/违法违规的内容, 请发送邮件至23467321@qq.com举报,一经查实,本站将立刻删除;如已特别标注为本站原创文章的,转载时请以链接形式注明文章出处,谢谢!