
⬇️关注中招学有方,获取更多备考资料
漳州2026年八年级下册毕业班适应性练习生物/地理试卷及答案

















🔥🔥🔥
2026漳州初三一检
全7科试卷+答案
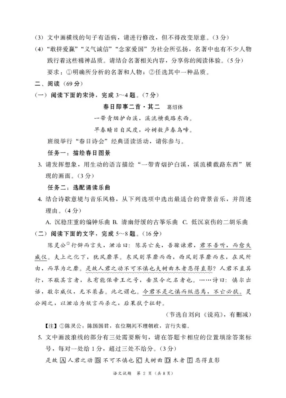
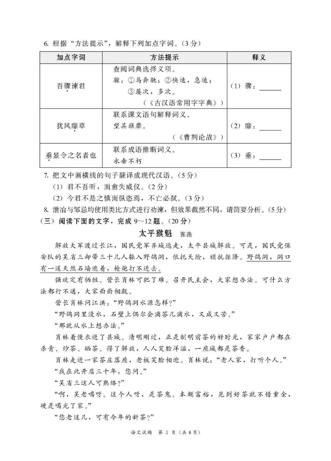
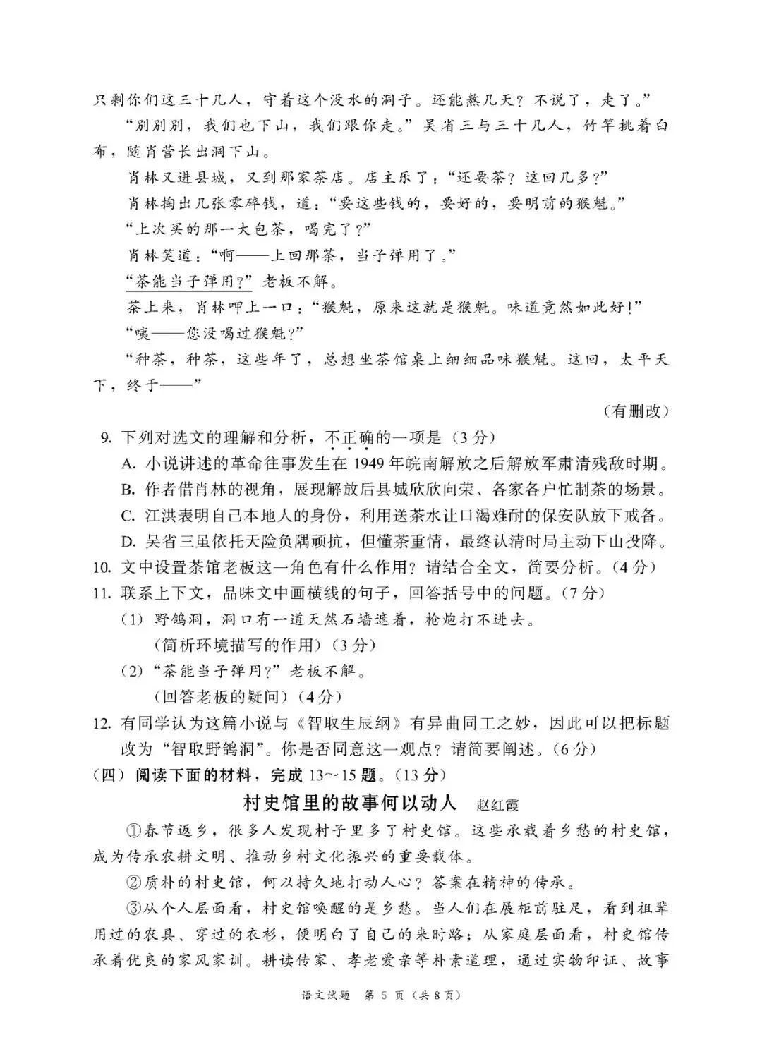
已整理好⬇️

2026年漳州初三一检各科试题+答案汇总下
试卷
部分预览
向上滑动阅览


















漳州市2026年初中毕业班适应性练习
▲部分试卷预览,下载PDF完整版请进群▲

💪中考我们一起加油!
📢想要第一时间获取最新中招资讯
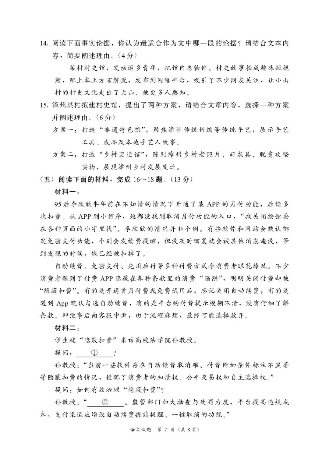
点击下方名片
密切关注【中招学有方】
文章来源:
四季读书网
版权声明:本文内容由互联网用户自发贡献,该文观点仅代表作者本人。本站仅提供信息存储空间服务,不拥有所有权,不承担相关法律责任。如发现本站有涉嫌抄袭侵权/违法违规的内容, 请发送邮件至23467321@qq.com举报,一经查实,本站将立刻删除;如已特别标注为本站原创文章的,转载时请以链接形式注明文章出处,谢谢!