温馨提示:点击这里
免费订阅升学信息
学科竞赛圈按:2026全国中学生生物学竞赛多省市初赛考试已经结束。竞赛和强基整理了江苏、浙江、重庆、福建本次竞赛的完整试题和答案,一起来看难度如何!
2026全国中学生生物学联赛
江苏省初赛试题






















2026全国中学生生物学联赛
浙江省初赛试题












2026全国中学生生物学联赛
福建省初赛试题及答案













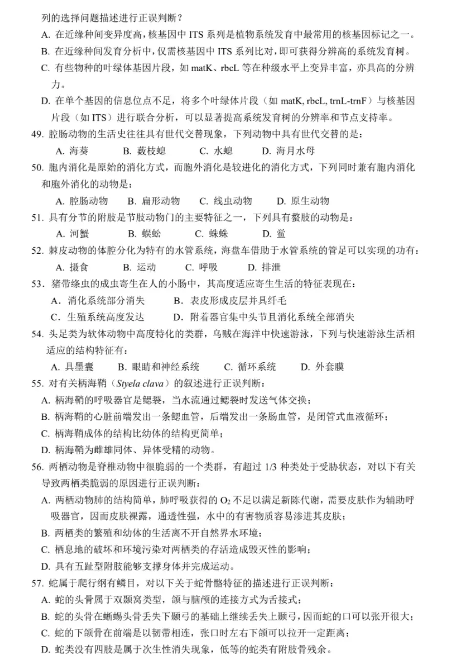
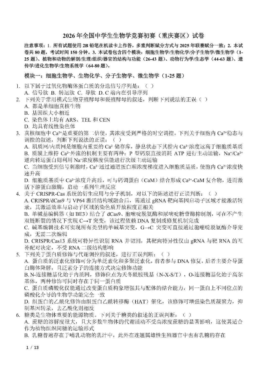
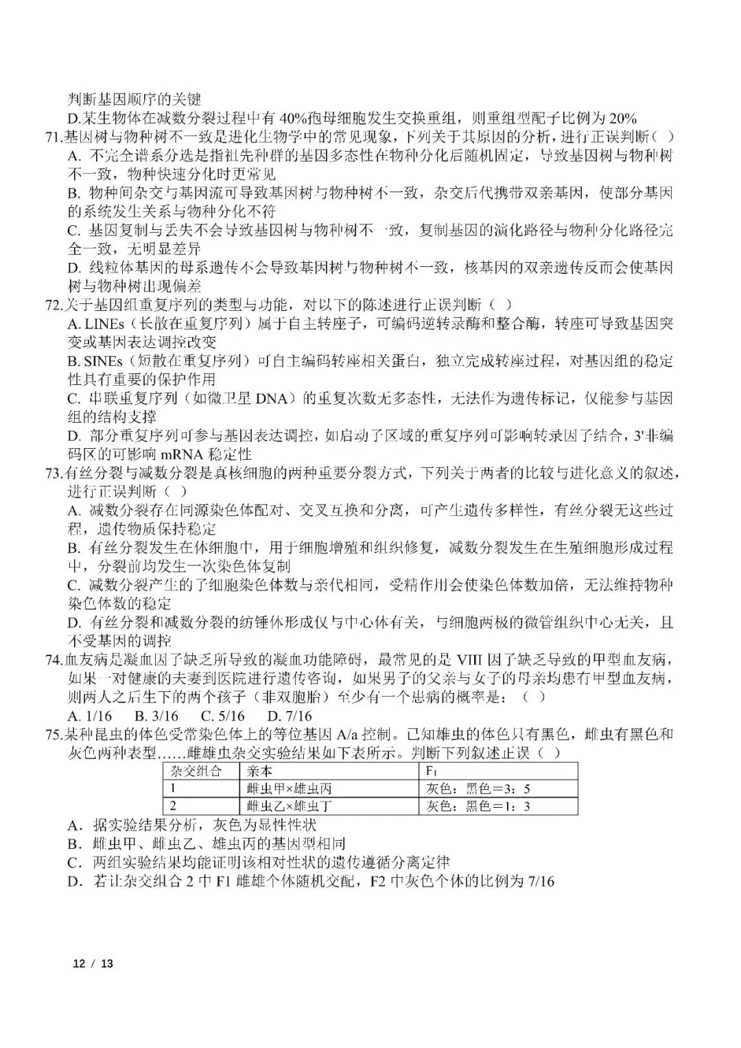
2026全国中学生生物学联赛
重庆市初赛试题及答案

















2026年9月即将举办的数学联赛、物理竞赛复赛和化学竞赛初赛均为省级赛事,它们是学科竞赛中非常重要的一环,不仅起着筛选代表各省市参加全国决赛的成员的作用,其奖项还可以在强基计划、综合评价等招生方式中提供帮助,所以说大家一定要好好准备才行。
👇🏻👇🏻👇🏻👇🏻👇🏻👇🏻
我们整理了
数学/物理/化学/生物4大学科竞赛
2025复赛备考大礼包
包括往年竞赛真题、知识点思维导图
和公式手册等资料

👇🏻扫码打包带走👇🏻

END
升学是信息差和实力的比拼!关注竞赛和强基公众号,第一时间获取五大学科竞赛、强基计划等特殊类型升学资讯和备考干货。
最新强基资料、资讯一站备齐
欢迎推荐给有需要的考生和家长
赶快扫码关注吧!
好消息!2026-2027清北少年班提前选拔培养通道开通!
选拔时间:2026年4月5日
选拔对象:
1、潜龙班:面向具备数学学科特长小四至小六考生。
2、少龙班:面向初一至初三具备数学学科特长的优秀初中生。详询徐老师15313263274(同微信)


欢迎有志于数学竞赛、规划少年班路径的优秀学子踊跃报名。名额有限,如果您的孩子已经展现出良好的数学基础与思维潜力,希望在更高平台上获得系统训练与长期规划,那么这次“龙班”选拔测试,无疑是一个值得把握的重要机会。请有意向的家长尽快扫码进群,获取测试登记链接。群满后可找徐老师15313263274拉入。

如错过4月5日统一测试,可申请随到随测,灵活安排入班评估。
详询徐老师15313263274(同微信)。也可点击阅读原文报名或者扫码直接报名。
