实验室资质认定基本知识题集
第 一 章 资质认定法律法规及相关规定
第一节 计量、标准、质量
第二节 认证认可
第 二 章 实验室资质认定评审准则
第一节 组 织
第二节 管理体系
第三节 文件控制
第四节 检测和/或校准分包
第五节 服务和供应品的采购
第六节 合同评审
第七节 申诉和投诉
第八节 纠正措施、预防措施及改进
第九节 记 录
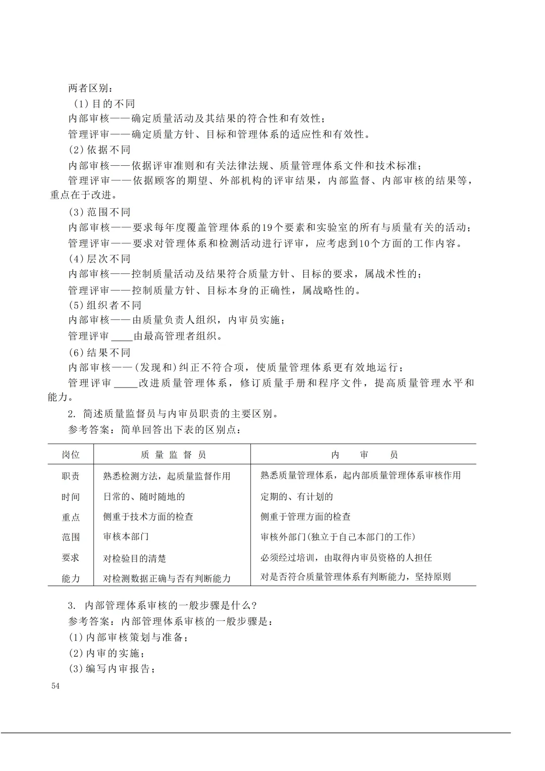
第十节 内部审核
第十一节 管理评审
第十二节 人 员
第十三节 设施和环境条件
第十四节 检测和校准方法
第十五节 设备和标准物质
第十六节 量值溯源
第十七节 抽样和样品处置
第十八节 结果质量控制
第十九节 结果报告
第 三 章 资质认定管理
第一节 资质认定评审管理
第二节 评审员管理
第四章 资质认定基础知识
第一节 法定计量单位
第二节 统计和抽样技术
第三节 数据处理及测量不确定度
第四节 量值溯源
第五节 能力验证
第五章 参考试卷
1. 管理类型试卷一
2. 管理类型试卷二
3. 管理类型试卷三
4. 管理类型试卷四
5. 管理类型试卷五
6. 专业类型试卷一
7. 专业类型试卷二
8. 专业类型试卷三
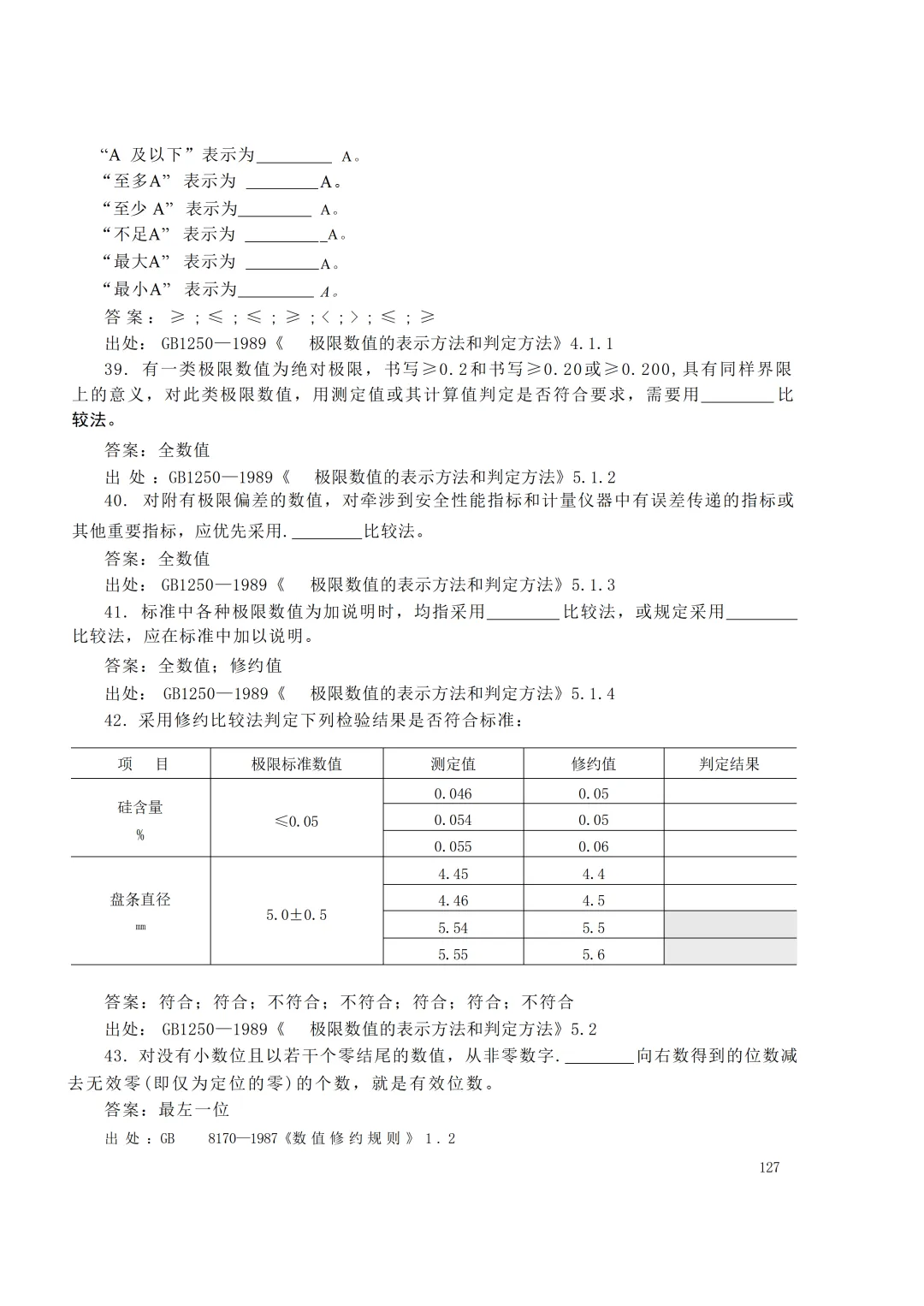
9. 专业类型试卷四
10. 专业类型试卷五
11. 综合类型试卷一
12. 综合类型试卷二
13. 综合类型试卷三
14. 综合类型试卷四
15. 综合类型试卷五

第 一 章 资质认定法律法规及相关规定














第 二 章 实验室资质认定评审准则




















































































第 三 章 资质认定管理








第四章 资质认定基础知识






























第五章 参考试卷









































































































文章中涉及的观点、数据、案例等,仅代表作者个人立场,不代表本公众号的官方态度。若内容存在事实偏差、版权争议或其他问题,欢迎读者通过留言、私信等方式指正,我们将及时核实并处理。