



















中考物理“信息与能源”:0基础拿满分,这篇复习攻略够够的!
在中考物理的版图里,“信息与能源”模块看似小众,分值占比虽不及力学、电学,但它是送分题的核心阵地,更是连接物理知识与现实生活的关键桥梁。这部分内容知识点零散、记忆性强,却极易因粗心混淆丢分,堪称“最不该失分的板块”。今天就帮大家拆解,如何用最短时间吃透这一板块,稳稳拿下基础分!
一、先抓核心:理清“信息”三大支柱
信息传递是本模块的基础考点,中考常以选择、填空形式出现,核心围绕“三种信息传递方式”展开,记准就能不丢分。
1. 电话:核心原理要牢记——话筒把声信号转化为电信号,听筒把电信号还原为声信号。两者配合实现“声-电-声”的转换,考点常考话筒/听筒的能量转化(声能→电能→声能),注意与发电机、电动机的能量转化区分。
2. 电磁波:这是中考高频考点!要明确电磁波的传播不需要介质(可在真空传播,比如卫星通信),速度与光速相同(c=3×10^8m/s)。公式c=λf是解题关键,波长λ与频率f成反比:频率越高,波长越短。常见应用要记牢:手机、WiFi、卫星通信、光纤通信(注意:光纤通信利用的是光的反射,属于电磁波范畴)。
3. 信息的记录:从早期的竹简、磁带,到现代的光盘、U盘,核心是用不同载体存储信息。考点多结合生活实例,比如判断“U盘存储信息利用了电磁感应”(错误,U盘是半导体存储),这类陷阱题要提前规避。
二、吃透重点:拆解“能源”四大维度
能源与可持续发展是中考的必考点,侧重概念辨析与环保理念,难度低但陷阱多,需精准区分易混概念。
1. 能源的分类:这是基础中的基础,必须一次性记全分类标准。
- 按能否直接从自然界获取:一次能源(太阳能、风能、核能、化石能源)、二次能源(电能、汽油、酒精,需通过一次能源转化得到)。
- 按能否短期内再生:可再生能源(太阳能、风能、水能、生物质能)、不可再生能源(化石能源、核能,储量有限,越用越少)。
易错点:很多人会误 中考物理“信息与能源”:0基础拿满分,这篇复习攻略够够的!
在中考物理的版图里,“信息与能源”模块看似小众,分值占比虽不及力学、电学,但它是送分题的核心阵地,更是连接物理知识与现实生活的关键桥梁。这部分内容知识点零散、记忆性强,却极易因粗心混淆丢分,堪称“最不该失分的板块”。今天就帮大家拆解,如何用最短时间吃透这一板块,稳稳拿下基础分!
一、先抓核心:理清“信息”三大支柱
信息传递是本模块的基础考点,中考常以选择、填空形式出现,核心围绕“三种信息传递方式”展开,记准就能不丢分。
1. 电话:核心原理要牢记——话筒把声信号转化为电信号,听筒把电信号还原为声信号。两者配合实现“声-电-声”的转换,考点常考话筒/听筒的能量转化(声能→电能→声能),注意与发电机、电动机的能量转化区分。
2. 电磁波:这是中考高频考点!要明确电磁波的传播不需要介质(可在真空传播,比如卫星通信),速度与光速相同(c=3×10^8m/s)。公式c=λf是解题关键,波长λ与频率f成反比:频率越高,波长越短。常见应用要记牢:手机、WiFi、卫星通信、光纤通信(注意:光纤通信利用的是光的反射,属于电磁波范畴)。
3. 信息的记录:从早期的竹简、磁带,到现代的光盘、U盘,核心是用不同载体存储信息。考点多结合生活实例,比如判断“U盘存储信息利用了电磁感应”(错误,U盘是半导体存储),这类陷阱题要提前规避。
二、吃透重点:拆解“能源”四大维度
能源与可持续发展是中考的必考点,侧重概念辨析与环保理念,难度低但陷阱多,需精准区分易混概念。
1. 能源的分类:这是基础中的基础,必须一次性记全分类标准。
- 按能否直接从自然界获取:一次能源(太阳能、风能、核能、化石能源)、二次能源(电能、汽油、酒精,需通过一次能源转化得到)。
- 按能否短期内再生:可再生能源(太阳能、风能、水能、生物质能)、不可再生能源(化石能源、核能,储量有限,越用越少)。
易错点:很多人会误把“电能”归为一次能源,切记——电能是二次能源,它大多由火力发电(化石能源)、水力发电等转化而来。
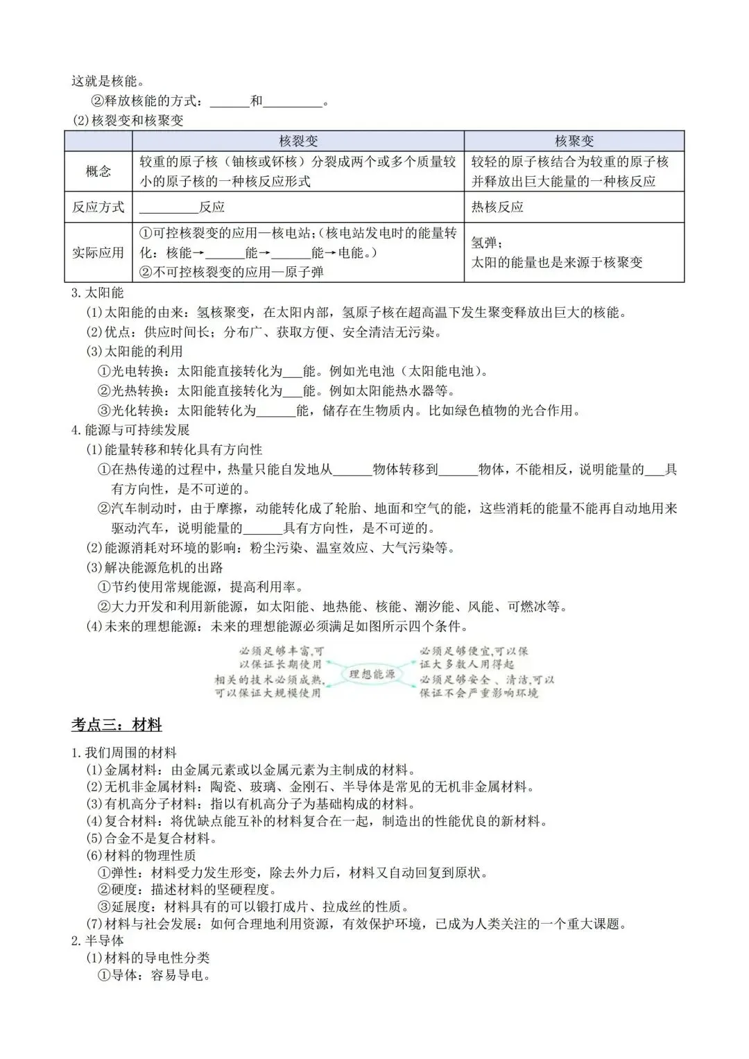
2. 核能:中考常考核裂变与核聚变的区别。核裂变应用于核电站、原子弹(可控的核裂变用于发电,不可控用于武器);核聚变应用于太阳、氢弹(目前人类还无法实现可控核聚变,这是未来能源的研究方向)。同时要明确,核能属于不可再生能源,且核废料处理需谨慎,存在安全风险。
3. 太阳能:生活中最常见的可再生能源,考点集中在两种利用方式:光热转换(太阳能热水器,将太阳能转化为内能)、光电转换(太阳能电池板,将太阳能转化为电能)。常结合能量转化题考查,需区分两种转化形式。
4. 能源与可持续发展:核心考点是**“节能减排”与“环保优先”**。中考常结合时事出题,比如“倡导绿色出行”“开发新能源替代化石能源”,答题时要紧扣“减少污染物排放、降低能源消耗、保护生态环境”这一核心,结合具体措施作答即可。
三、避坑指南:3个高频陷阱提前避
1. 混淆“电磁波传播需要介质”:错!电磁波能在真空传播,这是卫星通信、太空探测的基础,而声波不能在真空传播(比如太空宇航员需用无线电交流)。
2. 误判“核能是可再生能源”:错!核燃料(铀等)储量有限,属于不可再生能源,可再生能源只有太阳能、风能、水能等。
3. 混淆“发电机与电动机原理”:发电机是电磁感应现象(机械能→电能),电动机是通电导体在磁场中受力运动(电能→机械能),千万别记混!
四、冲刺技巧:高效复习三步走
1. 构建思维导图:将“信息传递”和“能源”两大板块的知识点串联,标注易混点(比如一次/二次能源、裂变/聚变),每天花10分钟背诵,强化记忆。
2. 刷真题+错题本:近5年中考真题中,本模块的题目集中在选择、填空,刷完后整理错题,重点标注“概念混淆类”错误,反复巩固。
3. 结合生活实例:比如观察家里的WiFi、太阳能热水器,思考背后的物理原理,用生活场景辅助记忆,比死记硬背更高效。
“信息与能源”板块,没有复杂的公式推导,全靠精准记忆和细节把控。只要理清核心框架、避开常见陷阱,这10-15分就能稳稳收入囊中。中考复习时间紧、任务重,每一个基础板块都不能放过,把这块“送分田”守好,物理总分才能更上一层楼!
#中考物理 #复习攻略 #信息与能源 #中考备考