








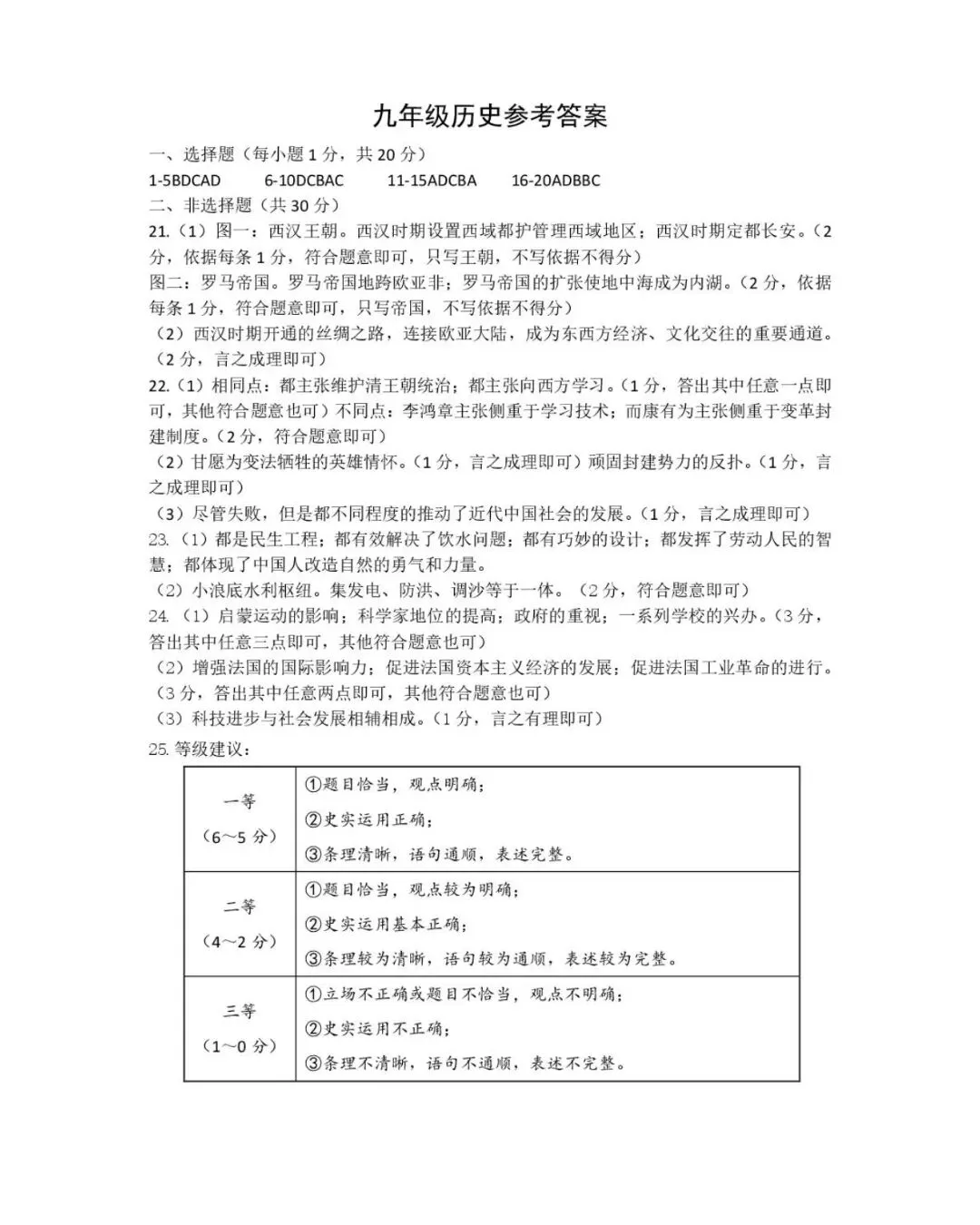
寒假中考历史冲刺计划
点击下列蓝色字体可打开超链接
有各年级知识提纲和课件,可以阅读下方点击下方蓝色字体获取。
2025中考历史最后一月必看必读必讲梳理涵盖六册教科书word
2025八年级下册历史期末大复习必背核心考点知识(学霸必备必背)
2025中考历史材料题必背答题模板和历史学科答题术语word文档
2025中考历史专题默写凝缩一个月专题(有答案)超优秀的默写
2025中考历史专题复习word可下载(最新2025历史中考专题)
2025中考历史专题默写凝缩一个月专题(有答案)超优秀的默写
中考历史考前冲刺必看必学内容word(满分50,冲刺45必学)
2025中考历史近现代史重要考向和核心知识点必备可预览可编辑
2025中考历史教材图片中国古代史图片解读word文档可下载
2025中考历史教材图片中国近现代史图片解读word文档可下载
2025中考历史教材图片世界史教材图片解读word文档可下载
(一)夯实基础知识,掌握核心考点
2025中考历史高效默写凝缩一个月专题(有答案)超优秀的默写
2025中考历史高效默写凝缩一个月专题(有答案)超优秀的默写
2025超强中考历史一轮复习提纲挈领word文本可编辑可下载
2025中考历史中国古代史最强一轮复习知识word文档提纲可下载可下载
2025中考历史中国近代史最强一轮复习知识word文档提纲可下载可下载
2025中考历史中国现代史最强一轮复习知识word文档提纲可下载可下载
2025中考历史世界史最强一轮复习知识word文档提纲可下载可下载
2025中考历史年代尺和单元脉络一轮复习必看单元脉络和年代尺
(二)训练优质试题,专项提升能力。点击蓝色字体可打开超链接
2025中考历史优质试题第一练——一、中国古代的政治制度2025年中考历史重点专题练有pdf可下载可打印
2025中考历史优质试题第2练——中国国古代的经济发展2025年中考历史重点专题练有pdf可下载可打印
2025中考历史优质试题第三练中国古代的科技、建筑与思想文化练有pdf可下载可打印
2025中考历史优质试题第四练中国古代的民族关系和对外交往有pdf可下载可打印
2025中考历史优质试题第五练近代列强的侵略与中国人民的抗争PDF
(三)大单元六册目录课件PPt,点击蓝色字体可打开超链接
(四)大单元六册课本图片解读PPT课件
点击蓝色字体可打开超链接
(五)中考历史专题链接
教材手写笔记
2025新教材初中历史八年级下册同步笔记PDF文件可下载可保存可打印
八下
2025八下历史最新知识包含课后题一册最强整理word可下载
(五)答题方法
2025中考历史各类题型答题方法及试题详解
2025中考历史优质试题第一练——一、中国古代的政治制度2025年中考历史重点专题练有pdf可下载可打印
(必备)
七下历史课件
八下历史课件
2025八下历史第4课工业化的起步和人民代表大会制度的确立PPT可下载
2025中考历史知识体系思维导图复习提纲挈领word文本可编辑可下载(物超所值)
课后题答案
七下八下优质试题
新教材变化
(专题)
(试题)
(考前必背知识点)
中考历史考前冲刺必看必学内容word(满分50,冲刺45必学)
小短文
表格知识梳理