

一、广州市中考实行多梯度投档录取
中考采用分层投档的录取方式。能让志愿梯度更合理,增加非第一志愿的录取机会,避免大家过分计较分数、过度竞争;同时,鼓励考生填报跨区的示范性普通高中,促进区域间的合理流动;另外,面向全市招生的学校,各区考生的投档控制线都相同,这样录取就更公平了。
二、如何划定 录取最低控制线 和 梯度投档控制线?
(一)录取最低控制线:
市招考办会根据当年的招生计划、考生填的志愿和成绩,先计划好普通高中、中职三二分段和省级以上重点特色专业的最低录取线。然后报市教育局研究同意,和中考成绩一起公布。
(二)梯度投档控制线:
先把所有考生的中考分数从高到低排,取排名在前10%的那个分数(去掉小数取整),作为普通高中的第一梯度投档线。
然后,每降40分设一个梯度,比如第二梯度、第三梯度,一直设到普通高中的最低录取线。其中,第二批次招生学校的名额分配最低录取线,是这所学校近三年第一批次户籍生录取最低分的平均分减40分。第三批次的国家级示范性普通高中,原则上最低录取线是第三梯度投档线;但如果学校(或校区)去年在第三批次招生时,用第三梯度线没招满,那最低录取线就降到第四梯度线。第三批次和第四批次的其他普通高中,以及综合高中,最低录取线就是普通高中的最低控制线。
中职学校的第一梯度投档线也是普通高中最低控制线;然后同样每40分设一个梯度,比如中职学校的第二梯度、第三梯度,一直往下设。
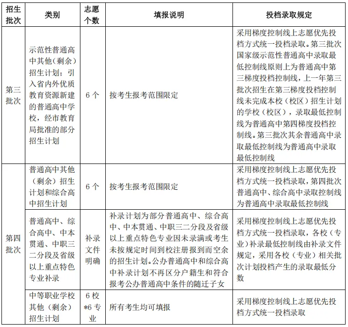
三、各批次各类计划怎样录取?
录取工作从前往后分批分类进行。也就是说,先录取第一批次里的特长生、自主招生、外语和艺术类、港澳子弟班、中本贯通、中职三二分段以及省级以上重点特色专业这些计划,按顺序一个个来。
接着是第二批次、第三批次,再到第四批次里的普通高中剩余招生计划和综合高中计划,也是依次录取。
然后会进行补录,包括普通高中、综合高中、中本贯通、中职三二分段和省级以上重点特色专业的补录计划,同样按顺序进行。
最后才轮到中职学校的招生计划录取。
要注意的是,如果你被前面志愿的学校录取了——不管是公办高中、民办高中、综合高中还是中职学校——后面的志愿就不会再投档了。
四、录取控制分数线 和 学校录取最低分数 有何区别?
录取控制分数线(也叫“控制线”)是事先划好的一条线,用来在投档录取时设置门槛。这条线是在录取开始之前就定好的。比如:全市普通高中的最低录取控制线、普通高中第 N 梯度的投档控制线、某所学校名额分配的最低控制线,还有特长生、自主招生这些项目的录取控制线,都属于这一类。
而学校录取最低分数(常叫“录取最低分”)是事后才出来的——它不是事先设定的。录取的时候,根据规定,把所有报这所学校的考生,按志愿和中考成绩排个序,进行投档,最后一名被录取的考生的分数,就是这所学校当年的录取最低分。往年各校的录取最低分,大家可以上“广州招考网”,在“中考中招—历年分数”栏目里查到。
五、成绩达到 普通高中录取最低控制分数线 是否一定能被 普通高中 录取?
不一定。有省、市、区三级办学的初中和普通高中,不同区域、城乡和学校之间的教育资源还不够均衡,中考成绩也各有高低。划定普高录取最低控制线的时候,得综合考虑招生计划有多少、计划怎么分布在不同区、考生怎么填志愿,以及大家的成绩等等,同时也要照顾到教育资源相对薄弱区的学生读普高的需求。
实际上,过了这个分数线的考生人数,比普通高中的招生计划要多。所以,分数过线只代表你有资格参加普高的投档录取,但最后能不能被录取,还得看你所在区以及你填报的志愿学校具体的投档情况。各个区属的普通高中,它们实际录取的最低分数也都不一样。
六、成绩达到 学校录取最低分数 是否一定能被 录取?
不一定。在分批录取时,如果考生填报某校的志愿顺序比该校实际录取的最后一名考生的志愿顺序更靠后,那么即使分数达到了该校的最低录取线,也不会被录取。
如果有好几个考生填报该校的志愿顺序正好与学校录取的最后一名考生志愿顺序相同,并且总分也一样,这时候就要比较同分考生之间的排序,按这个顺序依次录取。
所以说,就算考生分数达到了学校的最低录取线,也不代表一定能被录取——最终能不能录上,还得看考生填这所学校的志愿顺序、同分时的排序先后,以及学校在录到该分数时还剩多少招生名额。有时候,考生虽然分数够线,但因为志愿填得比较靠后,或者同分情况下排序靠后,还是有可能落选的。
七、怎样补录?
在第四批次中职学校开始录取之前,如果普通高中、综合高中、中本贯通、中职三二分段以及省级以上重点特色专业还有没招满的名额,就会统一安排补录志愿填报和投档。市招考办会在广州招考网上公布补录计划和各校的补录最低控制分数线。
公办普通高中和综合高中的补录计划开始之后---这次不再区分户籍生和符合报考条件的随迁子女。只要你还没被普通高中、综合高中、中本贯通、中职三二分段或省级以上重点特色专业录取,并且符合补录范围、中考成绩达到学校补录最低分数,就可以登录中考服务平台填报补录志愿。
补录时,会先投档普通高中和综合高中的补录计划,再投档中本贯通,最后投档中职三二分段及省级以上重点特色专业。
要提醒考生的是,补录计划都是因为这些学校之前没录满,或者有考生没按时到校注册而空出来的名额。补录的学校和计划数有限,建议大家珍惜填报机会,充分利用志愿容量,合理拉开志愿梯度,争取在统一录取阶段就能被录取。
一、中职职业教育跟普通高中教育一样重要,地位是平等的。
读中职的学生,和同层次的普通高中学生享有同样的考大学机会
提示:中职生还可以报考专门为他们设置的“3+证书(也叫高职高考)”考试。这个考试比普通高考要简单一些,中职生压力不用那么大,也能读上 全日制大专 或 全日制本科 。
二、普通高中和中等职业学校只是培养人的不同路子,是为了发挥每个人不一样的潜力,不是用来给人贴标签、分高低的。
这几年,职业技能教育给国家的经济发展和社会建设提供了很多有用的人才和智力支持。现代职业技能教育的体系已经基本搭成了,服务经济社会的本事越来越强,吸引力也越来越大,已经具备了向现代化迈进的好基础和条件。现在国家发展进入了新阶段,产业在升级,经济结构在调整,各行各业对技术技能人才的需求越来越迫切,职业技能教育的重要性也就越来越明显了。
家长得根据孩子的性格特点来全面考虑,从孩子自己的实际情况出发,综合看看孩子的学习情况、喜欢什么、将来想做什么、发展需要什么,做出适合他的选择。要全面了解想报的学校怎么样,比如教学质量、学习氛围,特别是专业设置、教学管理、实习安排、就业方向这些,根据孩子自己的兴趣和特长,报喜欢的学校和专业。
考生自己也要注意选好专业,因为有些同学从中职毕业后会直接工作,成为某个领域的应用型、实用型专业人才。现在填的志愿,可能会影响以后的人生道路。选一个适合自己的升学志愿,就是最对的选择。

报读 职业高中 / 中专 / 中技 三年制班级,完成三年学业后,可通过春季高考(含“3+证书”考试、高职自主招生)或夏季高考(普通高考)实现升学;
报读 中专、技校开设的三二分段班级,三二分段是高职与中职联合行业企业制定的五年一体化培养方案。初中毕业生先读3年中职,通过转段考核后进入对口大专学习2年,获全日制大专文凭;转段学位不对3+考生开放,通过率高,学习时间比3+考生短一年。
报考中本贯通项目:学制 7年,前3年 在 中职学校 单独编班,按中职管理,三年后获 中职毕业证。之后参加 转段考试,通过 转段考试 后,进入 对口本科高校 学习4年,单独编班,按大学管理,毕业获 全日制本科毕业证 和 学位证。
报考 大专学校五年一贯制 单独招生考试 或 中高职贯通培养(三二分段)专业,完成5年学业后可获得 全日制大专 文凭。
全日制大专毕业后 还可通过 普通专升本考试(也叫专插本考试)途径 进一步提升学历到 全日制本科
各类考试说明:
一、 3+证书(也叫高职高考)考试:
中职学校应届、往届毕业生均可报名,报名者需持有技能专业证书 并参加当年广东省高考,报名时会提供不同考试选项;获得对应3+证书考试高考报名号后,可参加全省统一命题的语文、数学、英语科目考试。本考试不得与夏季全国高考同时报,只能选择其一参加。高中学籍在读生不允许参加3+证书考试。
二、 高职院校(也叫大专学校)自主招生:
中职学校应届、往届毕业生均可报名,报名者需持有技能专业证书 并参加当年广东省高考,报名时会提供不同考试选项;获得对应3+证书考试高考报名号后。考生需满足中职专业及证书,并符合专科学校招生要求,由各校自行制定规则。考核采用“文化素质+职业技能”等方式,分类考试、综合评价、择优录取。设1所院校志愿,可填报1-2个专业。报名要求详见当年广东省教育厅文件。
三、 三二分段转段考试考核标准:
转段考试考核侧重平时学习,总成绩由中职前两年的文化课和专业课成绩构成。
考试实行教考分离,由大专学校自主安排题目。中职学校在课程结束时组织笔试、实操、面试等多形式考试,成绩及时告知学生并上报大专学校存档。大专学校与中职学校在新生入学一个月内公开工作方案,解释后让学生签字确认。
教考分离注释:
平时上课的老师,不负责出题、监考、改卷;出题考试、打分阅卷由大专学校的老师负责,彻底分开。
主要作用:
防放水、防人情分:杜绝老师随便给高分、混文凭
倒逼认真教、认真学:题是外人出的,平时糊弄学习、考试肯定挂科
学历 / 证书更值钱:成绩真实,企业、教育局认可含金量
规范办学检查:强制推行,应对教育局督查;另一个视角看也保证教学质量。
四、 三二分段高职录取的条件有哪些?
“三二分段班”的学生,在中职阶段毕业后,如果满足以下所有条件及相关要求,就可以被对口的高职院校对口专业录取:
1. 学校组织报名广东省高考,拿到高考号后就可以参加转段考试。
2. 转段考核成绩达到省教育厅文件及相关高职院校招生方案、招生章程、转段考核方案等规定的要求。
3. 在中职阶段毕业时,能拿到中专毕业证书。
4. 如果对口高职院校对职业资格证书有明确要求,要在中职阶段的第五学期之前考取相应证书。
常见的职业资格证书包括:
(1)广东省教育考试院颁发的专业技能课程等级证书;
(2)国家职业资格技能等级证书;
(3)省级及以上行政部门或省级以上行业学会颁发的职业技能等级证书;
(4)国家试点的职业技能等级证书(X证书);
(5)其他行业认可度较高的证书。
5. 同时,还要符合国家和广东省规定的其他相关要求(平时学习不懈怠,正常完成学业任务的学生都能达成)。
五、中职三二分段学生能否参加高职院校的其他类型考试和录取?
中高职贯通三二分段转段考试时间:通常在中职第三学年上学期末
高职学段录取时间:2026 年 3 月 3 日 - 13 日
3 + 证书考试时间(中职生升学主渠道):2026 年 1 月 10 日 - 11 日
3+证书录取时间:2026 年 3 月下旬
所填报的3+证书专科批次志愿将自动失效,无法参与专科批次录取
所填报的3+证书本科批次志愿依然有效
B. 若未通过三二分段考试被对口大专录取,或在转段考试报名前主动放弃考试资格:
所填报的3+证书专科、本科批次志愿均有效
若3+证书考试落榜,仍可参加5月的高职自主招生

中专学校、职业高中 学制 为 三年 毕业获中专文凭;普通中专、职业高中和高校中职部归教育部门管理
技工院校、技师学院 有三年学制和五年学制提供选择,不同学制时间,毕业拿到的文凭也不一样,具体展开讲:
三年年制 毕业学生 得 中级技工文凭 与 技能等级证书
五年学制 毕业学生 得 高级技工文凭 与 技能等级证书
技工院校归人社部门管理。教育系统职业学校等级有国家级示范、重点等;人社系统技工学校等级包括技师学院、高级技工学校、技工学校及各类示范、重点等级。

一、就业为王出发!需要参考 广东省产业发展趋势,结合 兴趣爱好 作为主动学习驱动力:
广东省的职业教育专业设置紧密对接本地产业需求。选择与区域产业匹配的专业,未来升学和就业都更有优势:
数字经济:AI、大数据、电商直播、数字媒体一对应广东数字经济规模全国领先5
智能制造:工业机器人、新能源汽车、数控技术一-对接“广东智造"转型1
低空经济:无人机操控与维护--2025年广州正式施行《低空经济发展条例》,人才缺口巨大
现代服务业:跨境电商(广东占全国50%)、智慧养老、幼儿保育
二、了解 专业的升学 与 就业前景
选择专业时,要提前了解:
该专业是否有 “三二分段” 或 “3+4”中本贯通 培养机会
该专业对应的技能证书是否在 “3+证书” 考试认可目录内(52种职业资格证书、全国计算机等级证书等)
学校是否有 校企合作订单班 (如比亚迪、广汽订单班)
(上下滑动)


(上下滑动)



广州知途文化咨询服务有限公司
在竞争激烈的升学季,广州知途文化咨询服务有限公司致力于为学生提供非竞争性录取方案。我们依托与广州各大公办中职学校建立的校友资源库与师资协作网络,为每一位孩子匹配最稳妥的升学路径。
【柔性录取】面向低分段考生,提供免投档直接预定、内部引荐等录取机会。
【升学无忧】 团队全程跟进,确保孩子稳拿录取通知书。
立足职业教育|服务产业人才
立足广州黄埔区·服务广东考生家庭!!
联系我们

