
为精准把握新高考地理命题方向,优化全学段教学与备考策略,3月25日,我校地理备课组围绕2025年河南、四川高考地理真题开展专题大教研活动。本次教研活动由年级教研组长刘子绮老师主持,地理组全体成员参加,张金杰副校长莅临指导。
高考题讲解
高三邴雪雨

邴老师聚焦2025年四川卷展开深度讲解。她认为,四川卷以典型区域与真实地理事件为依托,选取内蒙古牧区转场越冬、台风“罗莎”影响台湾岛、湄公河三角洲泥沙沉积三大案例,层层递进考查区域认知、综合思维与地理实践力。


试题突出地理过程分析与要素关联,重视图表解读与逻辑推理,完整呈现新高考“能力立意、实践导向”的命题特点,同时点明了学生在概念理解、答题逻辑上的薄弱环节,为教学改进指明方向。
高一王晓宇

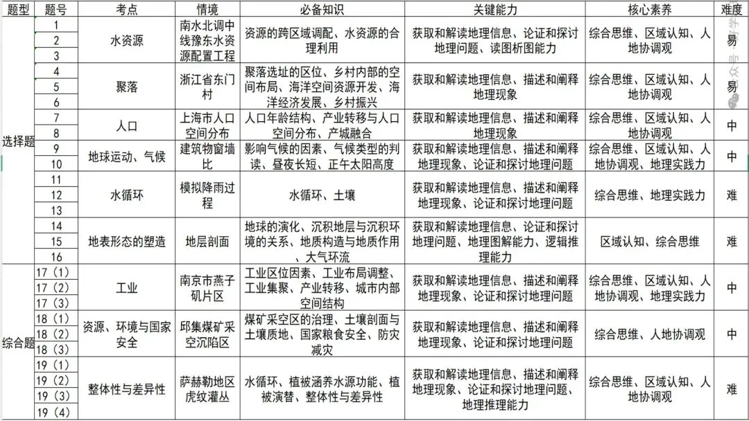
王老师针对2025 河南卷选择题进行专项拆解。她重点分析了南水北调水资源配置、海岛聚落选址、上海人口 “年轻环”、建筑窗墙比与能耗、降雨与洪峰过程、地质演化与海侵海退等选择题组,从材料信息提取、图表判读、选项排除、地理原理应用等角度,系统讲解解题方法与答题技巧,帮助教师把握选择题命题规律,指导学生提升答题速度与准确率。
高二周煜晓

周老师对2025年河南卷进行了全面解读。她指出,河南卷以真实情境为载体,紧扣国家发展与区域现实问题,覆盖水资源调配、人口城市、建筑气候、水文灾害、地质演化、产业转型、土地复垦、生态演变等核心考点。


试题注重基础知识与关键能力的双重考查,强调信息获取、逻辑推理与综合思维,充分体现立德树人、素养导向与考教衔接的理念。同时,周老师结合典型题目,梳理了命题意图、解题思路与学生常见易错点,为日常教学提供了清晰参考。
总结点评
高一孙鑫蕾

孙老师结合高一基础教学特点表示,两套真题为高一地理学习树立了清晰标杆。高一阶段应立足教材,夯实核心概念与基本原理,弱化死记硬背,强化区域定位、简单图表判读和基础要素分析,从起步阶段培养正确地理思维,为后续学习筑牢根基。
高二张晓霞

张老师针对高二教学关键期指出,高二是知识系统化、能力进阶的核心阶段。两套真题高度重视自然与人文地理的综合运用,要求教学跳出单一模块局限,以专题整合知识,强化材料解读与逻辑推理,主动对接高考复杂情境,实现从知识学习到素养落地的转变。
高三刘子绮

刘老师立足高三冲刺备考强调,新高考地理全面转向真实情境、综合思维与知识迁移,侧重解决实际问题。高三备考需精研真题、规范答题、查漏补缺,紧扣时代热点,将地理知识与现实问题深度结合,全面提升学生应试能力与核心素养。
本次教研立足真题、聚焦素养,清晰把握了新高考地理的命题趋势与教学方向。未来,地理组将继续以研促教、学以致用,把真题研究成果融入日常教学,扎实推进高一打基础、高二强能力、高三精备考,持续提升教学质量与备考实效,助力学生稳步提升地理素养,从容迎战高考。
图文 | 王 敏
初审 | 王 敏
终审 | 宋国旗