![备课资料:[2026]浙江版中考一模语文卷-潮汐组合 第1张 备课资料:[2026]浙江版中考一模语文卷-潮汐组合 第1张](https://img.bim99.cn/ssd/ssd4/101/2026-03-29/101_17747504741736.webp)
选关注,阅读更方便。各地试卷不同,基本大同小异,皆有参考价值。
中考将临,本号搜罗各地试卷分享大家。
任何试卷已经网络发布,即便昭然天下,都不可直接拿过来当做正规考试用卷。因此,本文末尾提供了大量九年级试卷,供老师们下载,可以利用这些试卷,参考本地试卷风格进行“组卷”。
浙江版
2026年九年级第一次学业水平检测
语文试题
![备课资料:[2026]浙江版中考一模语文卷-潮汐组合 第4张 备课资料:[2026]浙江版中考一模语文卷-潮汐组合 第4张](https://img.bim99.cn/ssd/ssd4/101/2026-03-29/101_17747504881934.webp)
![备课资料:[2026]浙江版中考一模语文卷-潮汐组合 第5张 备课资料:[2026]浙江版中考一模语文卷-潮汐组合 第5张](https://img.bim99.cn/ssd/ssd4/101/2026-03-29/101_17747504952070.webp)
![备课资料:[2026]浙江版中考一模语文卷-潮汐组合 第6张 备课资料:[2026]浙江版中考一模语文卷-潮汐组合 第6张](https://img.bim99.cn/ssd/ssd4/101/2026-03-29/101_17747505166307.webp)
![备课资料:[2026]浙江版中考一模语文卷-潮汐组合 第7张 备课资料:[2026]浙江版中考一模语文卷-潮汐组合 第7张](https://img.bim99.cn/ssd/ssd4/101/2026-03-29/101_17747505178328.webp)
![备课资料:[2026]浙江版中考一模语文卷-潮汐组合 第8张 备课资料:[2026]浙江版中考一模语文卷-潮汐组合 第8张](https://img.bim99.cn/ssd/ssd4/101/2026-03-29/101_17747505198098.webp)
![备课资料:[2026]浙江版中考一模语文卷-潮汐组合 第9张 备课资料:[2026]浙江版中考一模语文卷-潮汐组合 第9张](https://img.bim99.cn/ssd/ssd4/101/2026-03-29/101_17747505211961.webp)
![备课资料:[2026]浙江版中考一模语文卷-潮汐组合 第10张 备课资料:[2026]浙江版中考一模语文卷-潮汐组合 第10张](https://img.bim99.cn/ssd/ssd4/101/2026-03-29/101_17747505236025.webp)
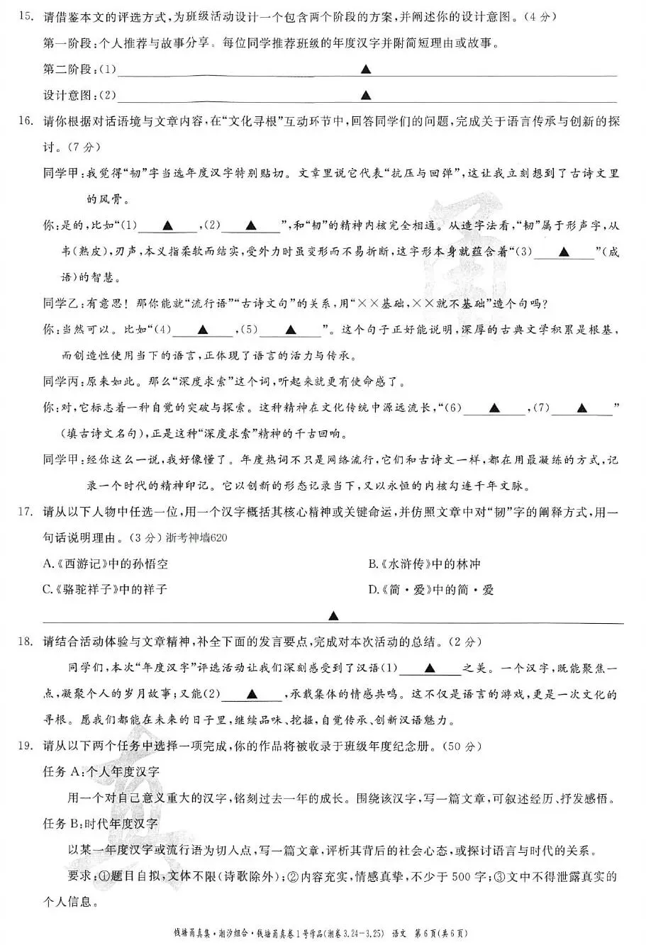
【书写】(3分)
评分说明:1.卷面整洁,书写规范、清楚,即可得满分。2.卷面虽有修改痕迹,但仍保持整洁、规范,也可得满分。3.书写潦草,涂改过多过乱,卷面不整洁,酌情扣分。
1.(2分)示例:①大部分学生了解围棋是我国的重要传统文化。②超过半数学生对围棋不太感兴趣。
评分标准:答出一点结论得1分,两点得2分。结论需源自图表数据。共2分。
2.(4分)示例:各位老师、各位同学,作为围棋社社长,我认为开展本次活动非常必要。调查显示,超六成同学知道围棋是国粹之一,但大部分同学不太感兴趣,对围棋文化缺乏了解。这正需要我们搭建平台,激发兴趣,将其转化为认知,以便更好地传承这门古老的智慧艺术。
评分标准:身份明确1分;结合调查数据阐述必要性,理由充分2分;表达流畅得体1分。共4分。
3.(5分)示例:(1)下棋 (2)掬泉 (3)品茶 (4)超然物外(怡然自得 融入自然 高雅超脱)
评分标准:(1)一(3)题各1分;(4)题2分。意对即可。共5分。
4.(4分)示例:(1)更加 (2)结束 (3)本来 (4)估计
评分标准:每处1分。意对即可。共4分。
5.(2分)示例:作者在观棋时,嘲笑他人棋艺不精,而后亲自对局却大败,深感羞愧难当,从而明白错误识己识人、轻易批评他人实为不妥,故选择默坐自省。
评分标准:能根据文本内容释其原因,意对得2分;若只摘抄原文得1分。共2分。
6.(2分)示例:作者认为下棋与治学都需避免错误识己识人、轻易指责他人的过失,而应反躬自省,专注完善自身。如同棋局失误显而易见却难自察,治学中也往往易见他人之失而不见己过
评分标准:能准确表述两者共同点,意对得2分;若只摘抄原文得1分。共2分。
7.(3分)示例:围棋可称“方圆”,出自《三教同原录》,意在体现围棋蕴含的宇宙观,“局方棋圆,以法天地”。
评分标准:雅称1分(需合理、雅致);准确指明出处(材料三中的出处)1分;对该雅称的合义或意蕴闸释合理1分。未仿照示例格式扣1分。共3分。
8.(4分)示例:①围棋可助人忘却烦恼,在闲适对弈中涵养超然心境。②下棋能观照自身不足,启人反求语己。③棋局方静棋子圆动,古人视其为天地阴阳的象征。④对弈是高雅的活动,对弈无须言语,却可令人意趣相通。
评分标准:能总结出原因2分,结合材料内容2分。答对两点即满分。共4分。
9.(3分)示例:合适。理由:①海报画面意境深远,契合围棋的文化气质;②宣传语“善博弈者,得天下也”气势恢宏,能有效吸引关注,激发参与兴趣。
评分标准:观点明确得1分;能从海报的画面意象和文字标语两个角度分别阐述理由,且理由与活动主题相关,每个角度得1分。认为“不合适”但理由充分亦可。共3分
10.(4分)示例:(1)忧心忡忡,转而暗喜 (2)二猴争胜,难分胜负 (3)不忍、怜悯 (4)疑惑,进而释然
评分标准:每空1分。能准确概括对应阶段的核心情节与人物心理即可,不要求字数一致。共4分。
11.(4分)
(1)(2分)示例:“也只好"表现了雷在愤怒发泄后,面对既定事实(猴王已定,猴群已安)的无奈与妥协,流露出孤独、落寞与自我排解的复杂心绪。
评分标准:能分析出“无奈”"妥协”"孤独”“落寞”"自我排解”等复杂心理中的两层意思,并结合“也只好”的语境简要说明,得2分;分析出一层意思得1分。共2分
(2)(2分)示例:一连串动作流露出猴(雷)历经沧桑后超然、平和、疏离的心理,既有对故人的礼貌回应,也有决意远离、归于自然的淡泊。
评分标准:能分析出“超然”“平和”“蔬离”“礼貌”及“决意远离”等心理中的两层意思,并结合动作描写简要说明,得2分;分析出一层意思得1分。共2分
12.(4分)示例:我会联想到《桃花源记》的作者陶渊明。雷在猴群权力斗争中失败后,最终选择远离群体,隐于深山;陶渊明在官场失意后,选择辞官归隐,回归田园。两者都是在原有的社会规则与群体秩序(猴群的王权争斗、世俗的仕途经济)中感到挫败与不适,最终主动选择了远离中心、回归自然与内心的道路,以此寻求精神的自由与安宁。
评分标准:明确写出联想到的人物或形象得1分。能结合雷的经历(争王失败一被囚一放归山野),与所联想人物的经历,阐述两者在面对核心因境,如权力斗争、理想破灭、身份冲突等时选择态度或结局的相似性,分析具体、合理得3分;分析较为笼统得2分。共4分。
13.(6分)示例:多年后回想,我才明白生命并非只有“称王”一个选项。雷的选择,让我看到生命更广阔的原野。它从权力的囚笼挣脱,走向山野的孤独,何尝不是一种更深的自由?我总以为自己在管理生命,其实只是在狭隘地进行个人干预。有的生命向往中心的喧闹,有的生命却注定要在边缘与沉默中,完成内在解脱。
评分标准:口吻1分:使用第一人称"我”(阿迪)进行叙述。认识3分:对“生命”有新的、具体的感悟,可从自由与束缚、权力与孤独、归属与边缘、不同生命选择的价值等角度切入,认识有一定深度,且源于文本情节,如雷的命运。表达2分:情感真挚,表达流畅,富有一定感染力。字数不足100字,酌情扣1一2分。共6分。
14.(4分)示例:同学们,年度汉字评选不仅是热词评选,更是我们“回望”与“连接”的文化仪式。今天,让我们用属于自己的汉字,铭刻成长,分享故事,在共同的符号中感受时代的脉搏,开启属于我们的年度记忆。
评分标准:观点准确2分:能扣住文章中“文化仪式”“共同的符号”入口效应”等核心观点,阐明活动“回望、连接、表达”的意义。表达流畅1分:语句连贯,逻辑清晰。富有感染力1分:能有效激发参与热情,符合开场白语境。共4分。
15.(4分)(1)(2分)示例:班级评选与共识提炼。通过小组讨论、海报展示或投票,选出若干班级的年度汉字,并共同阐释其集体意义。(2)(2分)示例:借鉴文章中“多元人口”和“共同焦点”的理念,第一阶段鼓励个性化表达,留存个人年度记忆;第二阶段通过对话与评选,将个人叙事汇聚为集体共鸣,体验汉字评选作为“文化仪式”的连接作用。
评分标准:阶段设计合理2分:两个阶段逻辑连贯,能体现“个体推荐一集体评议”或”广泛征集一深度阐释”等递进过程,借鉴文章中多元参与(如网友推荐、专家评议)的思路。设计意图清晰2分:能结合文章观点(如"多元入口”“文化仪式”),说明设计旨在促进个人表达与集体对话。共4分。
16.(7分)示例:(1)千磨万击还坚劲 (2)任尔东西南北风 (3)以柔克刚(刚柔并济) (4)古诗文默写基础 (5)流行语运用(创作)就不基础 (6)问渠那得清如许 (7)为有源头活水来
评分标准:第(1)(2)空,每空1分。必须为完整诗句,顺序正确,无错别字。第(3)空,1分。填写的成语需符合“柔软而结实”"不易折断”或“在承受中蕴含力量”的智慧,与“韧"字本义及语境相符。第(4)(5)空,每空1分。所造句子需严格符合“XX基础,XX就不基础”的固定格式,且两部分在逻辑上能构成对比或递进关系,共同指向“传统根基”与“当代创造”的主题。内容合理、通顺即可得分。第(6)(7)空,每空1分。必须为完整诗句,顺序正确,无错别字。共7分。
17.(3分)
A示例:孙悟空——“闯”。这个字不仅代表他大闹天宫、降妖除魔的非凡经历,更象征一种勇于突破规则、探索末知、不断自我超越的生命姿态。
B示例:林冲——"忍”。这个字不仅概括了他从委曲求全到道上梁山的命运转折,更深刻揭示了一种在体制压迫与个人尊严之间极限承受的悲剧性生存状态。
C示例:祥子——“堕”。这个字不仅描述了他从勤劳上进到麻木沉沦的人生轨迹,更象征着在无情的社会碾轧下。
D示例:简·爱——“恒”。这个字不仅体现在她始终追求精神与物质的平等,更代表了一种在爱情、尊严与独立之间,始终寻求内心原则与外在境遇平衡的坚定人格。
评分标准:汉字精准1分,所选汉字能高度概括人物核心精神或关键命运。闸释得当2分,能仿照文章中对“韧”的阐释方式(即揭示其超越具体情节的象征性精神或命运特质),理由充分、凝练。共3分。
18.(2分)
示例:(1)凝练(浓缩) (2)辐射万千(见微知著 外联时代)
评分标准:每空1分。所填内容需符合语境,体现对汉语特性和活动意义的准确理解。共2分。
19.(50分)
![备课资料:[2026]浙江版中考一模语文卷-潮汐组合 第11张 备课资料:[2026]浙江版中考一模语文卷-潮汐组合 第11张](https://img.bim99.cn/ssd/ssd4/101/2026-03-29/101_17747505264064.webp)
| 更多初中语文资料,请加号主微信索取 |
| 微信号:AC905816 |
![]() |
语文教学30年,读书思考,勤于笔耕;安徽省作家协会会员,曾获全国教师文学表彰奖一等奖;全国多家学生读写报刊作者,指导学生作文发表获奖数百篇次。
![备课资料:[2026]浙江版中考一模语文卷-潮汐组合 第13张 备课资料:[2026]浙江版中考一模语文卷-潮汐组合 第13张](https://img.bim99.cn/ssd/ssd4/101/2026-03-29/101_17747505353016.webp)
欢迎交流,约稿,转载。 作者微信号:AC905816
声明:部分图片来自互联网,如有侵权请联系公众号管理员删除。
![备课资料:[2026]浙江版中考一模语文卷-潮汐组合 第14张 备课资料:[2026]浙江版中考一模语文卷-潮汐组合 第14张](https://img.bim99.cn/ssd/ssd4/101/2026-03-29/101_17747505375600.gif)
![备课资料:[2026]浙江版中考一模语文卷-潮汐组合 第12张 备课资料:[2026]浙江版中考一模语文卷-潮汐组合 第12张](https://img.bim99.cn/ssd/ssd4/101/2026-03-29/101_17747505272398.webp)