











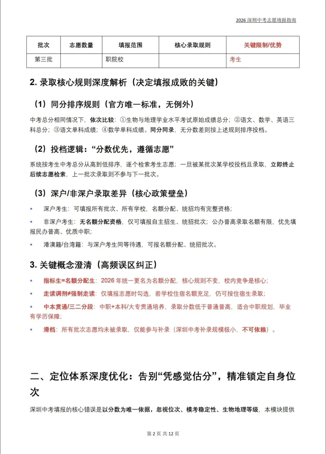
(1)同分排序规则(官方唯一标准,无例外)
中考总分相同情况下,依次比较:①生物与地理学业水平考试原始成绩总分;②语文、数学、英语三科总分;③语文单科成绩;④数学单科成绩。同分同录,无分数差则按上述规则排序投档。
(2)投档逻辑:“分数优先,遵循志愿”
系统按考生中考总分从高到低排序,逐个检索考生志愿;一旦被某批次某学校投档且录取,立即终止后续志愿检索,上一批次录取则不参与下一批次。
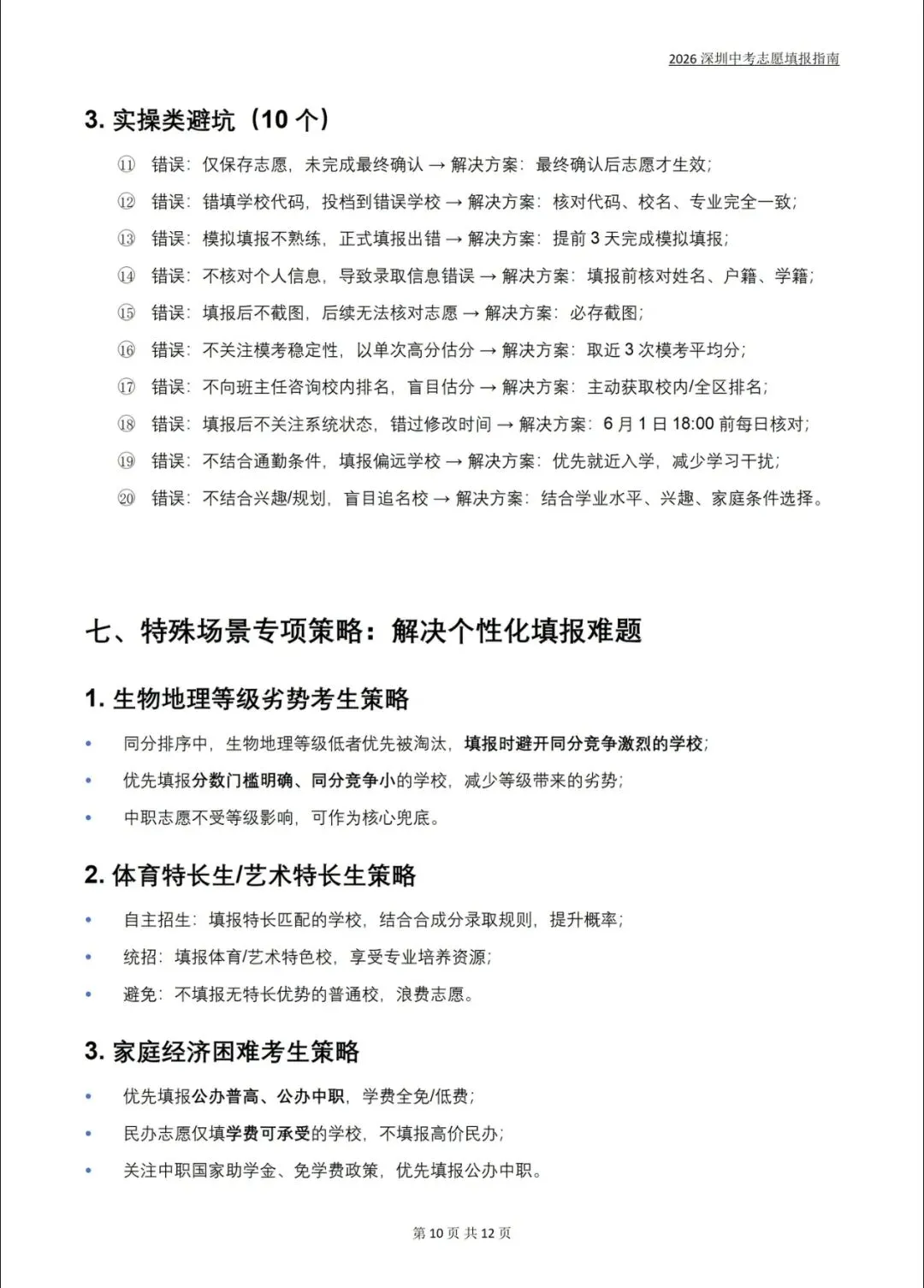
(3)深户/非深户录取差异(核心政策壁垒)
• 深户考生:可填报所有批次、所有学校,名额分配、统招均有完整资格;
• 非深户考生:无名额分配资格,仅可填报自主招生、统招批次;公办普高录取名额有限,优先填报民办普高、优质中职;
• 港澳籍/台湾籍:与深户考生同等待遇,可报名额分配、统招批次。

文章来源:
四季读书网
版权声明:本文内容由互联网用户自发贡献,该文观点仅代表作者本人。本站仅提供信息存储空间服务,不拥有所有权,不承担相关法律责任。如发现本站有涉嫌抄袭侵权/违法违规的内容, 请发送邮件至23467321@qq.com举报,一经查实,本站将立刻删除;如已特别标注为本站原创文章的,转载时请以链接形式注明文章出处,谢谢!