
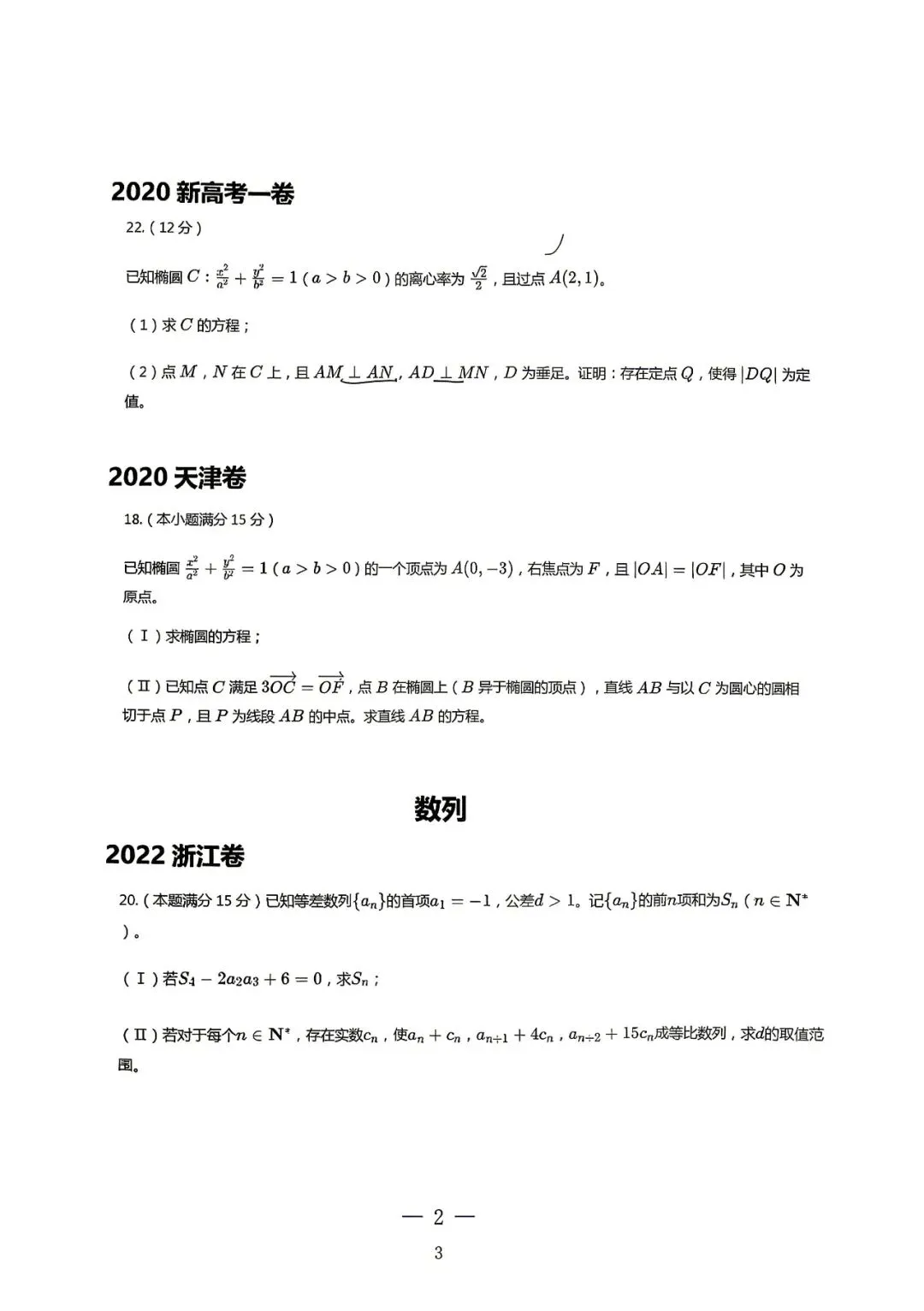
2026年3月23日,重庆南开中学高2027届21班举行了一场别开生面的“探骊得珠·巅峰挑战”真题研习成果展示主题班会。这场从寒假就已拉开序幕的学术探索之旅,在春日里迎来了高光时刻。重庆南开中学数智教育联盟的高一高二学生通过线上直播,共同见证了这场思维盛宴。



从“解题”到“悟道”的跨越
本次研习活动旨在引导同学们通过对近年高考真题的抽丝剥茧、条分缕析,实现从“解题”到“悟道”的跨越。
四个研习小组——数学“登峰组”、“砺刃队”与物理“憨食斋队”、“圆周运动组”,在寒假期间精心选题、深研覃思,最终呈现出一场干货满满的成果汇报。
NANKAI
数学:登峰造极,砺刃前行

【登峰组】的刘泽阳同学带来了泰勒展开、帕德逼近、切线放缩等“硬核”方法分享。他从帕德逼近的不等式证明入手,展示了如何通过巧妙的因式分解化繁为简。纪为嘉同学则以2022年全国新高考一卷导数题为例,深入浅出地讲解了隐零点与同构思想的精妙运用。
“积少成多,积水成渊,一分一分夯实根基,以坚韧之心攀登高峰。”这番真挚的结语,赢得了全场掌声。

【砺刃队】则从题型占比切入,指出解析几何与导数在高考题中的“半壁江山”地位。杨子易同学分享了圆锥曲线中简化计算的“小技巧”,梁易安同学则梳理了解析几何的核心题型与二级结论。谭梓豪与刘都笃同学聚焦导数高考真题的七大重点,以必要条件探路法“稳定军心”,再以数列不等式证明展现思维的延展性。
他们寄语同学:“数学不是为难,它只是把复杂的世界拆成逻辑与答案。以梦想为定位,以奋斗为解析式,活出最精彩的人生。”
物理:判定追踪,向山而行

【憨食斋队】的谭梓豪、杨子易、刘都笃带来了一套完整的物理真题解题思路。谭梓豪以2025年广东高考电磁感应题为例,演示了“读题建模—判定追踪—书写得分”的三步法,强调“把一道题分解成几个过程再进行判定”的重要性。杨子易则另辟蹊径,以一道涉及F=kv的题目,提醒同学们注意“时间T”这一“隐形陷阱”。
他们总结出的核心策略——先判定、再追踪、敢硬刚、勤复现,为同学们提供了清晰的解题路径。

【圆周运动组】的邱子雯同学从选题思路讲起,分享了小组“模型典型性、题型多样性、多中选优性”的三重筛选标准。她以一道简谐振动模型的高三模拟题为例,点出“高考题的陷阱往往藏在最基础的条件中”。小组总结的三步解题法——“抓条件、连模型、验逻辑”,以及四句“压轴题≠不碰题、压轴题≠送分题、压轴题≠无用功、压轴题≠个人战”的感悟,引发强烈共鸣。
“做压轴题的意义从不在于一定要拿满分,它给我们的也不是迎刃而解的信心,而是迎难而上的勇气。压轴题是高考中的一座大山,你我或许难以到达山顶,但敢于向山而行,本就是种胜利!”

智慧结晶,薪火相传

NK

“探骊得珠”
寓意深入险境、取得珍宝
高2027届21班的同学们在朝夕钻研中沉淀智慧,在切磋琢磨中提升境界,于携手并进间收获情谊。这场“巅峰挑战”,不仅是一次对高考题的深度研习,更是一次对学习心法的凝练升华。
活动现场,同学们不仅展示了精心整理的习题与完整解析,更将“智慧结晶”——题目特征总结、破题策略建议、拓展反思启示——倾囊相授。从泰勒展开到帕德逼近,从隐零点同构到配速法应用,从简谐振动到电磁感应,每一道题都被拆解出思维脉络,每一种方法都被赋予迁移价值。

颁奖合影
活动最后,数学老师刘连杭、物理老师曾慧为同学们颁发了“优秀主理人”和“探骊问鼎奖”,为这场历时数月的探索之旅画上圆满句号。
NANKAI

教师评语
刘连杭
重庆南开中学高2027届数学教师
听了同学们的汇报,我特别欣慰、也特别感动。这个寒假,大家用认真选题、深度解题、团队协作、反思总结,交出了一份沉甸甸的学习答卷。
从大家的分享里,我看到了三样最珍贵的东西:
一是会选题。 大家没有盲目刷题,而是抓住模型典型、覆盖核心、多中选优的原则,精准锁定高频考点,这是最高效的学习方法。
二是敢破题。 面对压轴题这座“大山”,大家没有退缩。物理上抓条件、联模型、验逻辑;数学上掌握必要性探路、隐零点、点差法等核心方法,把难题拆解、把复杂变简单。
三是懂合作。 今天的展示是团队并肩作战的成果。你们一起讨论、一起纠错、一起总结,深刻明白:学习从来不是孤军奋战。
压轴题从来不是用来为难我们的,而是用来成就我们的。哪怕不能次次拿满分,敢于向难题出发,本身就是一种胜利。
希望同学们把今天的方法、态度、勇气带回去,继续博观约取、精研深思、团结共进。相信坚持下去,你们一定能在考场上探骊得珠,收获属于自己的理想成绩!
最后,为每一个认真努力、不断突破的你们,鼓掌!
曾 慧
重庆南开中学高2027届物理教师
听完大家的成果展示,我由衷地为你们感到骄傲和欣慰。
这个寒假,大家主动迎难而上,潜心钻研物理、数学高考真题,从精选题型、梳理模型,到严谨解题、深度反思,每一步都做得扎实认真;现场汇报思路清晰、表达流畅、状态自信,充分展现了你们的努力与成长。
正如谭梓豪同学所言:“那些算错的题、卡住的思路、反复验算的耐心,都会在最后变成你手里最稳的底气。”
高考物理就像一座大山,或许我们无法一步登顶,但敢于向山而行,本就是一种胜利。你们用实际行动证明,压轴题不是不可触碰的难题,不是徒劳无功的付出,更不是孤军奋战的挑战,而是磨砺思维、锻炼意志、凝聚团队的最好历练。
在此,也希望联盟校的同学与我们共勉,把这份专注、坚持与勇气带到今后的物理学习中,携手并肩、共同进步。
愿大家带着这份底气与勇气,在物理学习之路上稳步前行,在未来的考场上从容自信、探骊得珠。

联盟校同学观后感
杨应骐
黔江中学高2027届南开班1班学生
本次班会中,我认真聆听了同学们针对导数、解析几何以及电磁感应等学科高考真题的解题思路与技巧分享,不仅对不同知识点之间的内在联系和综合运用方式有了更为系统、清晰的认识,也在交流过程中逐步总结出高考题常见的命题特点、切入角度和破题规律。同学们分享的解题方法兼具针对性和实用性,既能帮助我在日常练习和考试中提升解题效率、优化答题步骤,也为我今后梳理知识体系、攻克重难点内容提供了切实可行的学习方向。
通过这次班会,我深刻体会到互助学习与经验交流的重要意义。在今后的学习中,我会更加主动地与同学探讨问题、分享心得,互相借鉴长处、弥补不足,在交流中共同提升,在互助中一起进步,以更积极的态度面对学习中的挑战。
张皓恩
巴中市恩阳中学高2027届南开班学生
听到南开同学的精彩分享,我收获匪浅。
首先,我们可以学习他们那份认真与责任感。 寒假期间,他们不仅完成了学校布置的作业,还在课外钻研了不下二十道近年高考真题,并将解题思路精心整理、无私分享。这份自律与担当,令人敬佩。
其次,我们可以学习他们对突破的不懈追求。 他们本可以只做几道基础题,却选择了最难的压轴题。敢于承担艰巨任务,本身就是一种向上的学习态度。经过这次探索,他们的思维与解题能力无疑更上一层楼。我们缺的不是时间,而是那份突破当前水平、让学习更进一步的追求。
最后,我们更应学习他们挑战难题的勇气。 二十道压轴题,即便是高三学长,能在高考中做对的也寥寥无几,何况我们这些高二的学生。平日里,我们一看到那大段文字和复杂图像,便已心生退意。而他们却一道一道真正征服、坚持到底。这群“攀登者”不畏挑战、披荆斩棘的身影,最值得我们学习。
刘晋怡
大足一中高2027届南开班学生
此次班会课,让我们领略到南开学子的魅力。从逻辑的严密到坚毅的眼神,知识的绚烂喷涌而出,带给我们思维的碰撞与启发。
数学方面,台上同学用清晰的思路启发我们:公式与方法若不内化为自己的知识,终无法在考场上发挥到极致。物理方面,同学们用简洁的语言击破大段文字,告诉我们题目千变万化,核心方法却万变不离其宗。
各小组介绍的解题技巧令人印象深刻。他们用实践证明:即使面对看似令人望而却步的难题,我们也有能力、有勇气去迎刃而解。题型千变万化,核心概念不变。有一分勇气,就得一分希望,攻坚克难,超越自我!











(
左右滑动查看
)
NANKAI
尤为珍贵的是,班级将所有小组精心整理的优秀成果装订印刷成册,发放到每一位同学手中。这份沉甸甸的“智慧结晶”,既是对寒假研习时光的见证,更是一份可随时翻阅、反复揣摩的学习宝典。
愿这份迎难而上的勇气、精研覃思的定力,如星火般传递给更多南开学子。毕竟,敢于向山而行的人,终将在攀登中遇见更辽阔的风景。
往期精彩回顾
(上下滑动查看)


优秀是被爱的原因还是结果?
这场辩论赛引发全场深思


以诗为信,寄韵时光
校园英文诗歌明信片创作与展示活动温情收官


从课堂到心房,老师的“解题锦囊”上线


青春与时代的六个约定,跨越山河的青春接力
——南开中学数智教育联盟2027届云班爱国主义教育纪行


绘于方寸,心系家国
——南开数智联盟历史明信片创作大赛佳作选登


【世界读书日特辑】云舟共读·智汇书香
南开数智教育联盟教师推荐书目,9本跨学科好书等你来拆!
