


“高中化学教与学”是个人公众号,旨在传播个人教学微课、答疑解惑小微课,分享个人历年来总结归纳、组编、汇编和自编的精品讲义和专题,公众号内所有文章均可下载,pdf版本的链接永久有效,word版本限时三天下载,希望您第一时间下载!您若觉得资源好,请分享转发“高中化学教与学”公众号到你的朋友圈或学生群,让更多的化学同行与学生受益。


致各位读者:因公众号平台改变了推送规则,如果想正常看到“高中化学教与学”的推送,可能需要大家在阅读后,在文末右下角点一下“在看”或者“星标”,我们每次的新文章才会第一时间出现在你的订阅列表里,人海茫茫,不想和大家错过。具体操作只有三步:
(1)点击文章标题下面的蓝字“高中化学教与学”
(2)点击手机右上角的“…”
(3)选择“设为星标”


阅读须知
为了排版工整,推文一般采用图片的格式上传,对于图片的观看,如果你觉得字体比较小,可以先单击图片,然后在双击图片,图片即可进入放大模式便于观看!
✎本期内容
链接:https://pan.quark.cn/s/7641276cd8b9 ![]() |

















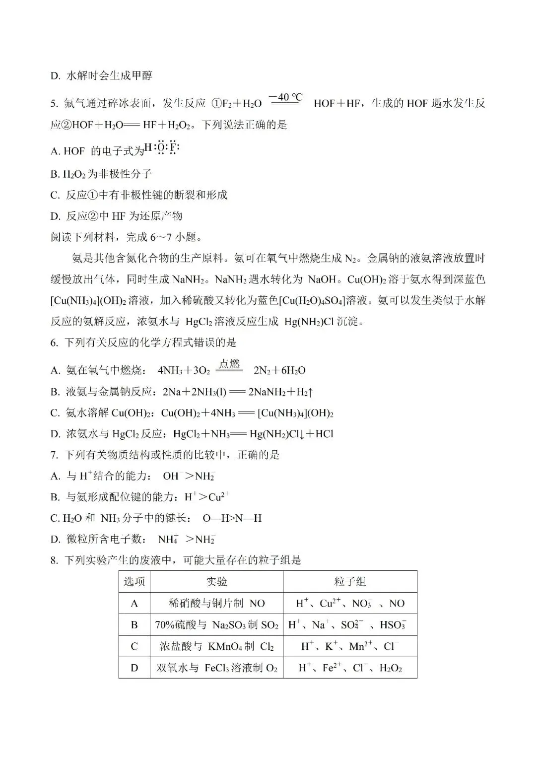
获取本期内容的方法
我用夸克网盘给你分享了「0327@16-25高考化学真题精美word版」,点击链接或复制整段内容,打开「夸克APP」即可获取。 /~698b3XtAVo~:/ 链接:https://pan.quark.cn/s/7641276cd8b9 |
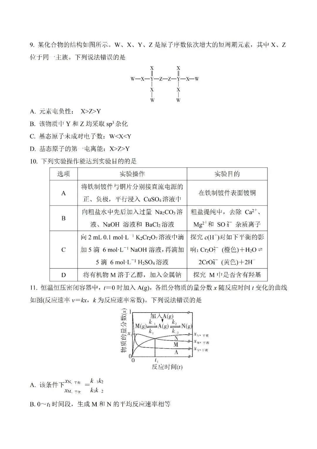
本期内容二维码扫描下载


免费资源下载
免责声明
您看此文用

·

秒,转发只需1秒呦~
