中考数学|一元二次方程 + 圆 + 旋转专题知识点总结 公式 + 定理 + 解法 冲刺提分必备(电子版可打印+免费下载+学习资源)

四季读书网 14 0
中考数学|一元二次方程 + 圆 + 旋转专题知识点总结 公式 + 定理 + 解法 冲刺提分必备(电子版可打印+免费下载+学习资源)
各位家长们,新学期为大家推荐《中考数学一元二次方程专题知识点总结》,紧扣中考数学核心考点,聚焦一元二次方程、旋转与中心对称、圆三大高频专题,系统梳理知识点、公式定理与解题方法,适配初三学生专题突破与中考冲刺需求。资料结构清晰,每个专题均按 “定义 + 性质 + 公式 + 定理 + 应用” 逻辑展开:一元二次方程模块详解定义、一般形式、4 种核心解法(直接开平方法、配方法、公式法、因式分解法)、根的判别式与根与系数关系,覆盖计算与应用全场景;旋转与中心对称模块拆解图形变换性质、坐标系对称点特征,助力几何图形分析;圆模块全面梳理圆的定义、垂径定理、圆周角定理、切线性质与判定等核心内容,配套弧长、扇形面积等计算公式,兼顾基础与拓展。内容精准对接中考考点,公式定理标注清晰、解题步骤明确,既便于学生梳理知识脉络、强化考点记忆,又可作为复习备考的实用工具书,是中考数学专题拔高、冲刺高分的优质资料。
(温馨提示:展示部分截图,文末有完整电子版领取方式)
中考数学|一元二次方程 + 圆 旋转专题知识点总结 公式 定理 解法 冲刺提分必备(电子版可打印+免费下载+学习资源) 第1张
中考数学|一元二次方程 + 圆 旋转专题知识点总结 公式 定理 解法 冲刺提分必备(电子版可打印+免费下载+学习资源) 第2张
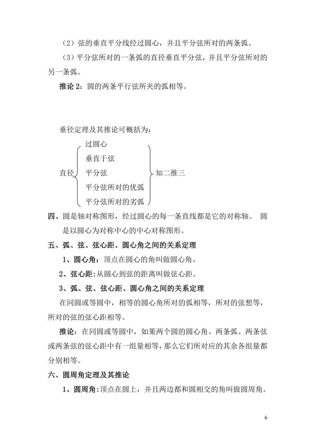
中考数学|一元二次方程 + 圆 旋转专题知识点总结 公式 定理 解法 冲刺提分必备(电子版可打印+免费下载+学习资源) 第3张
中考数学|一元二次方程 + 圆 旋转专题知识点总结 公式 定理 解法 冲刺提分必备(电子版可打印+免费下载+学习资源) 第4张
中考数学|一元二次方程 + 圆 旋转专题知识点总结 公式 定理 解法 冲刺提分必备(电子版可打印+免费下载+学习资源) 第5张
中考数学|一元二次方程 + 圆 旋转专题知识点总结 公式 定理 解法 冲刺提分必备(电子版可打印+免费下载+学习资源) 第6张
中考数学|一元二次方程 + 圆 旋转专题知识点总结 公式 定理 解法 冲刺提分必备(电子版可打印+免费下载+学习资源) 第7张
中考数学|一元二次方程 + 圆 旋转专题知识点总结 公式 定理 解法 冲刺提分必备(电子版可打印+免费下载+学习资源) 第8张

免费领取完整电子版:

:点一点右下角的“和“在看”,感谢中考数学|一元二次方程 + 圆 旋转专题知识点总结 公式 定理 解法 冲刺提分必备(电子版可打印+免费下载+学习资源) 第9张:在公众号对话框中回复:1009

更多资料点击文末"阅读原文"免费领取

本微信公众账号分享的资源均通过网络等公共合法渠道获得,仅供试用!版权属于原出版机构或影像公司,本资源为电子载体,传播分享仅限于家庭使用与交流心得、参考和辅助购买决策,不得以任何理由在商业行为中使用,若喜欢此资源,建议购买实体产品。文章中的视频及图片均来自网络,版权归原作者或原出版社所有。如有侵权,请及时联系删除。

抱歉,评论功能暂时关闭!