欢迎各位家长进群聊天!成绵名校与您共同呵护孩子成长~


成都高三二诊正式开考!杨老师将持续收集整理二诊试卷及参考答案!各位家长可以关注成绵名校初升高,第一时间获取高清电子版试卷。
也祝各位同学取得理想成绩!

在文末可免费领取试卷!
老规格,先看作文:👇👇👇

飞机通常有两台发动机,这是因为任何发动机都存在单点故障的概率。有人认为,真正可靠的系统设计,前提是假设每一个节点都可能失效,然后在这个前提下,依然能保证核心目标不崩塌。这就是工程学意义上的“冗余设计”。这种“冗余”,在个人成长、社会运转、科技创新乃至其他方面可能也需要。
以上材料引发了你怎样的联想与思考?请写一篇文章。
各位家长觉得难度如何?欢迎在评论区留言讨论!

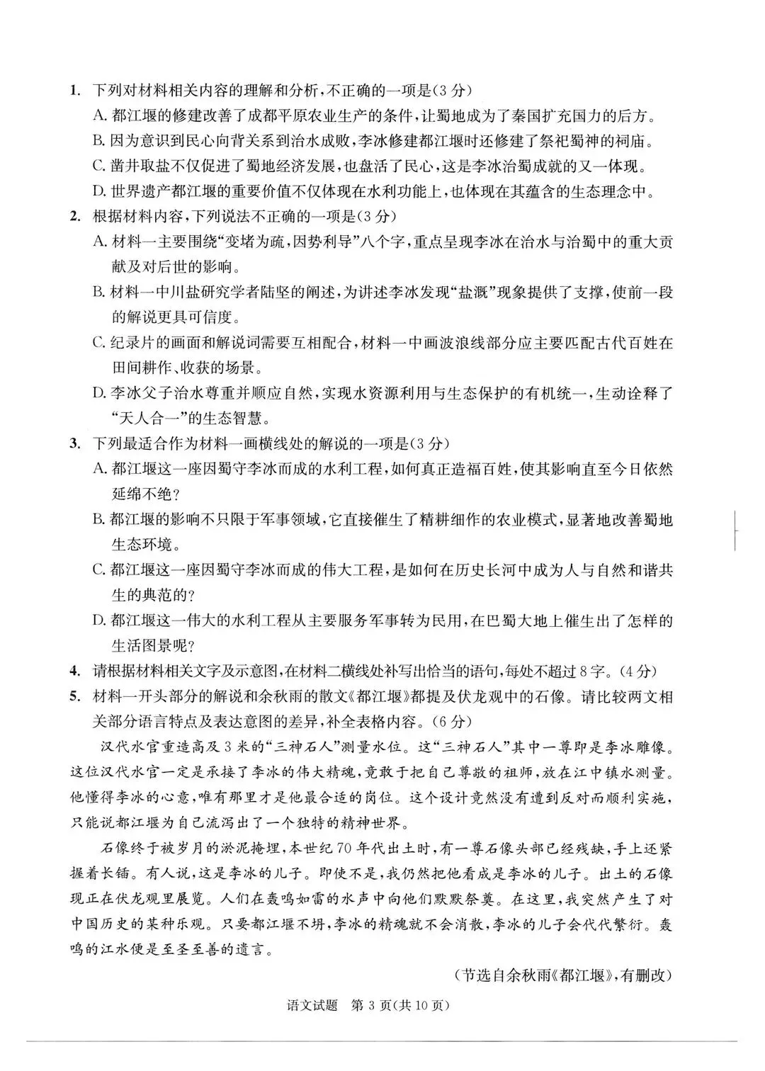
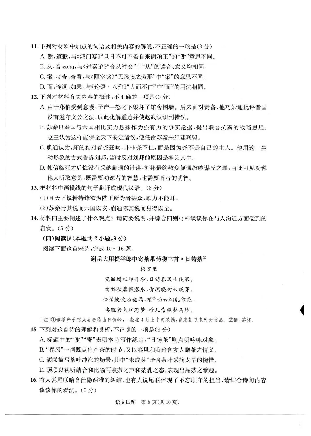
部分试卷预览如下

The Lantern Festival










左右滑动查看
其他科的试卷及答案正在收集中!
获取电子版请先关注“成绵名校初升高”
后台回复“高三二诊”
即可领取(操作流程如下)


文章来源:
四季读书网
版权声明:本文内容由互联网用户自发贡献,该文观点仅代表作者本人。本站仅提供信息存储空间服务,不拥有所有权,不承担相关法律责任。如发现本站有涉嫌抄袭侵权/违法违规的内容, 请发送邮件至23467321@qq.com举报,一经查实,本站将立刻删除;如已特别标注为本站原创文章的,转载时请以链接形式注明文章出处,谢谢!