
2026届成都二诊考试已结束!26年高中毕业班取消三诊之后,二诊作为今年之后一次大考,其难度更是备受关注。都说一诊太难,二诊要降低难度?你觉得今年比2025成都二诊是难还是简单?快来看看你能拿多少分!
【地理答案】

【化学答案】


【政治答案】


【生物答案】


【化学试卷】








【地理试卷】

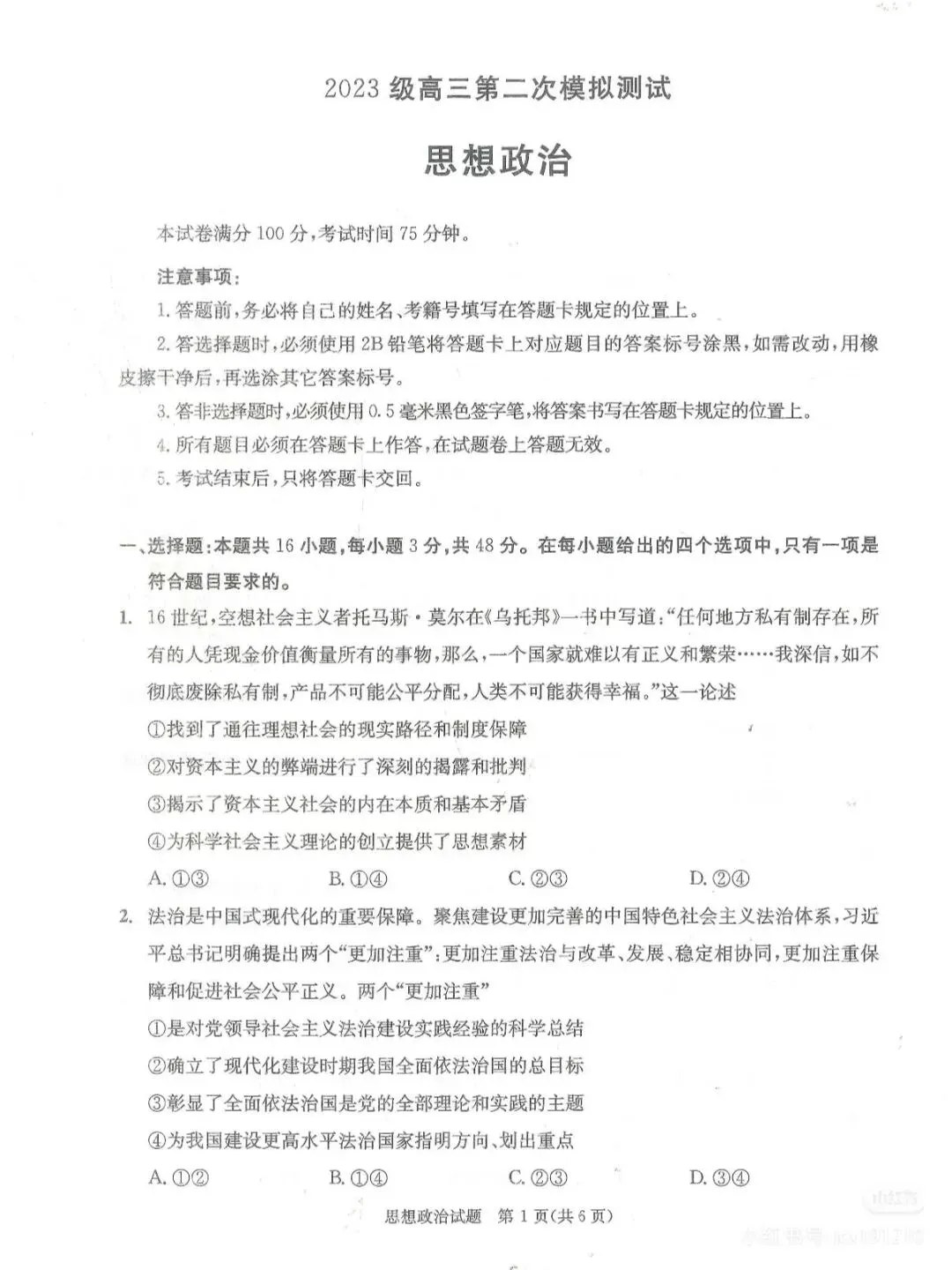
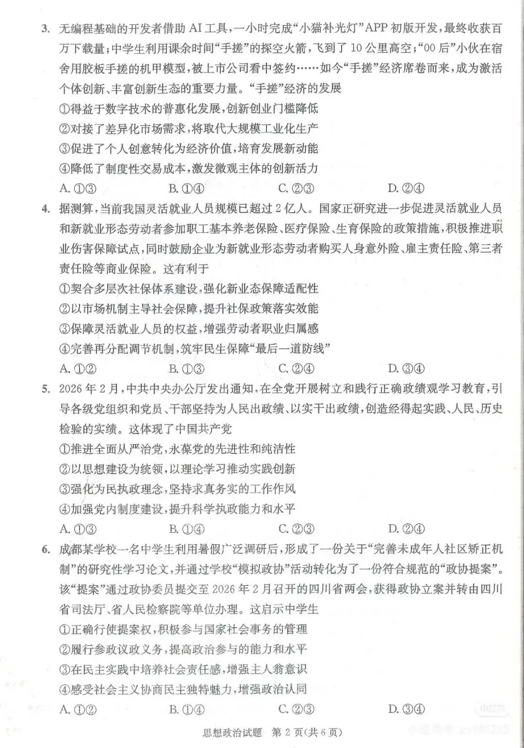
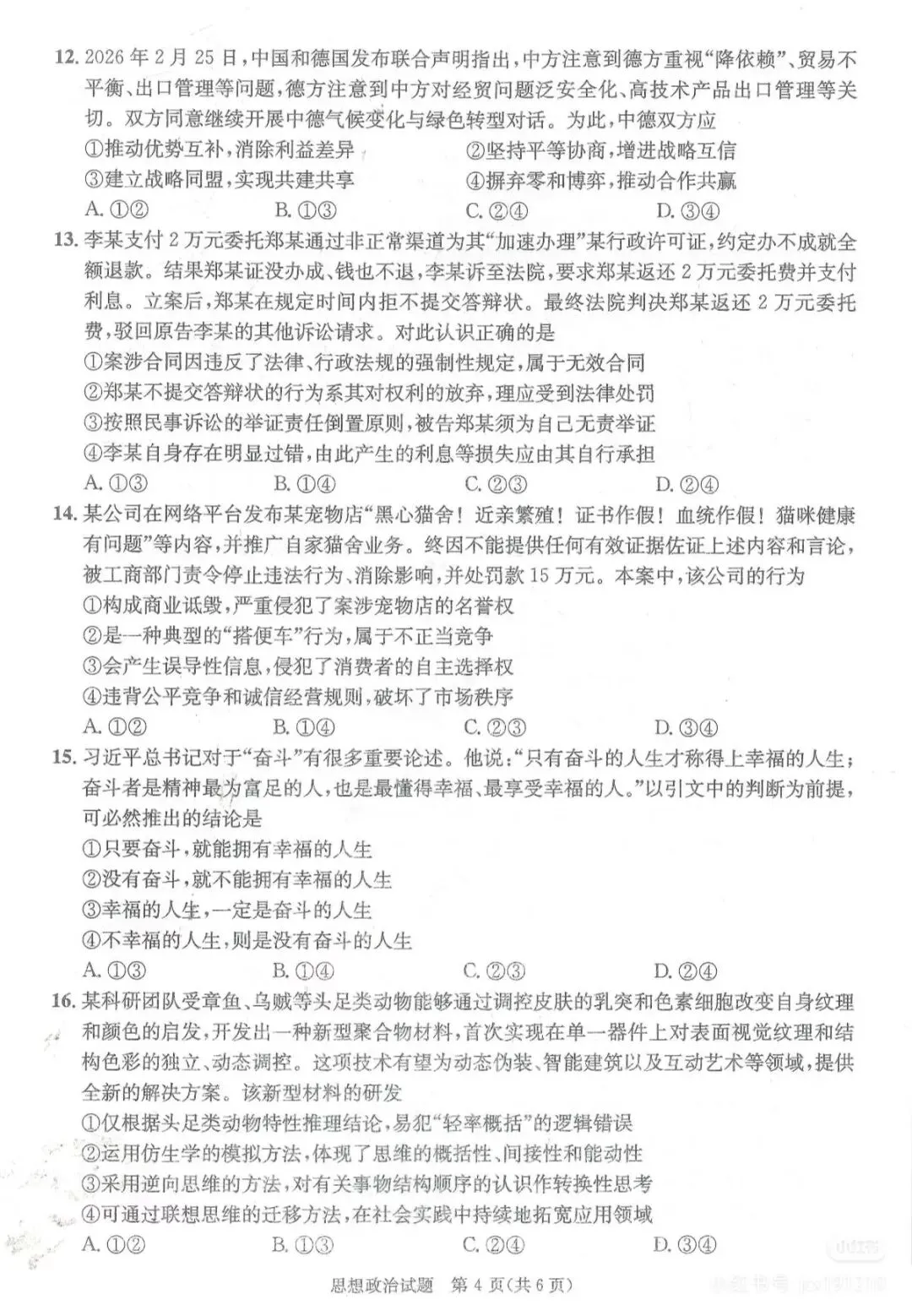
【政治试卷】






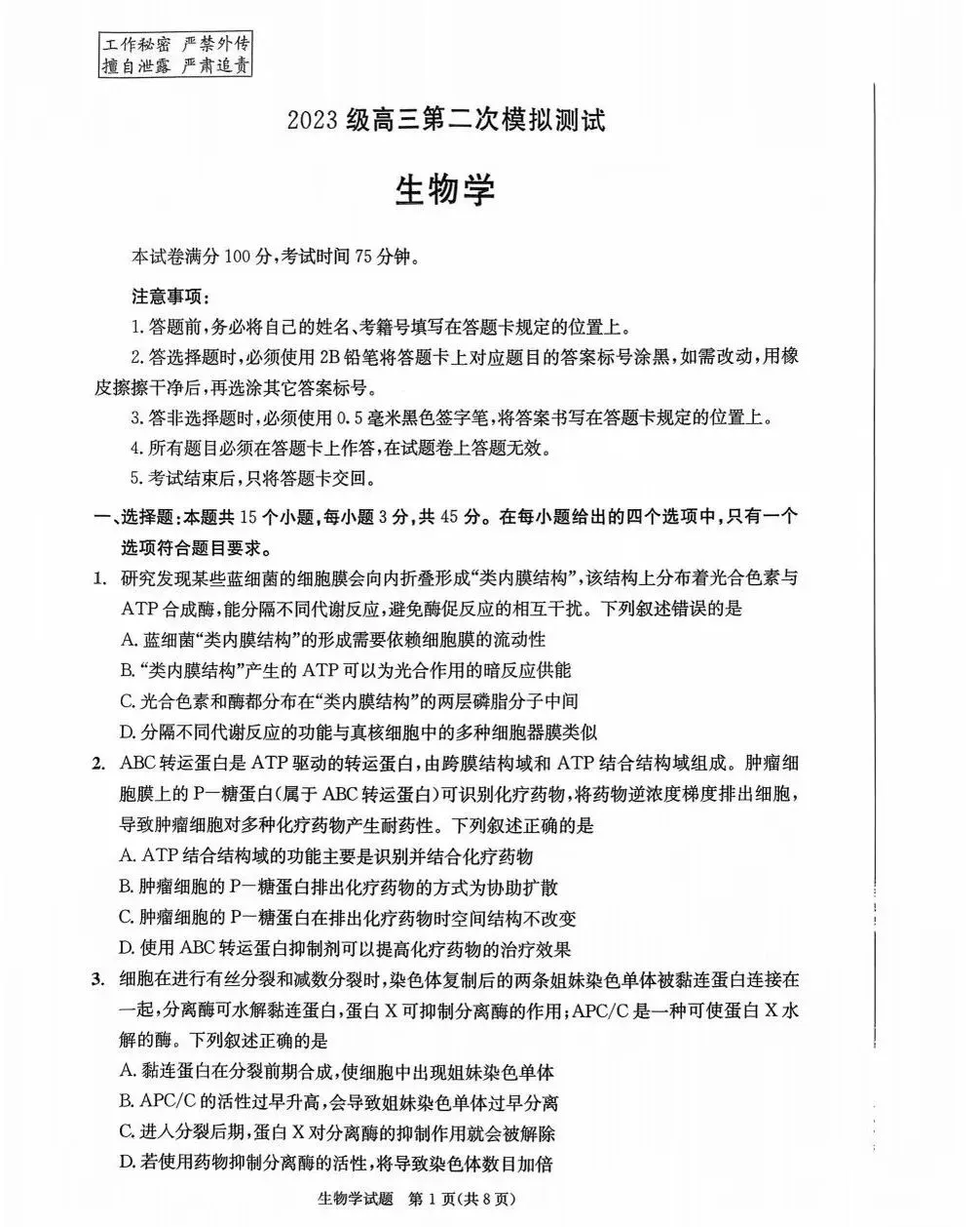
【生物试卷】









文章来源:
四季读书网
版权声明:本文内容由互联网用户自发贡献,该文观点仅代表作者本人。本站仅提供信息存储空间服务,不拥有所有权,不承担相关法律责任。如发现本站有涉嫌抄袭侵权/违法违规的内容, 请发送邮件至23467321@qq.com举报,一经查实,本站将立刻删除;如已特别标注为本站原创文章的,转载时请以链接形式注明文章出处,谢谢!