点击卡片关注浙考霸回复【1】
领取浙江中考真题&获取名校真题库
浙江省2026年中考第一次模拟考试提分卷(数学 | 语文 | 英语 | 科学 | 社会)
试题及答案解析!
【完整版试题及答案解析点图片获取】
数学卷

数学答案

语文卷

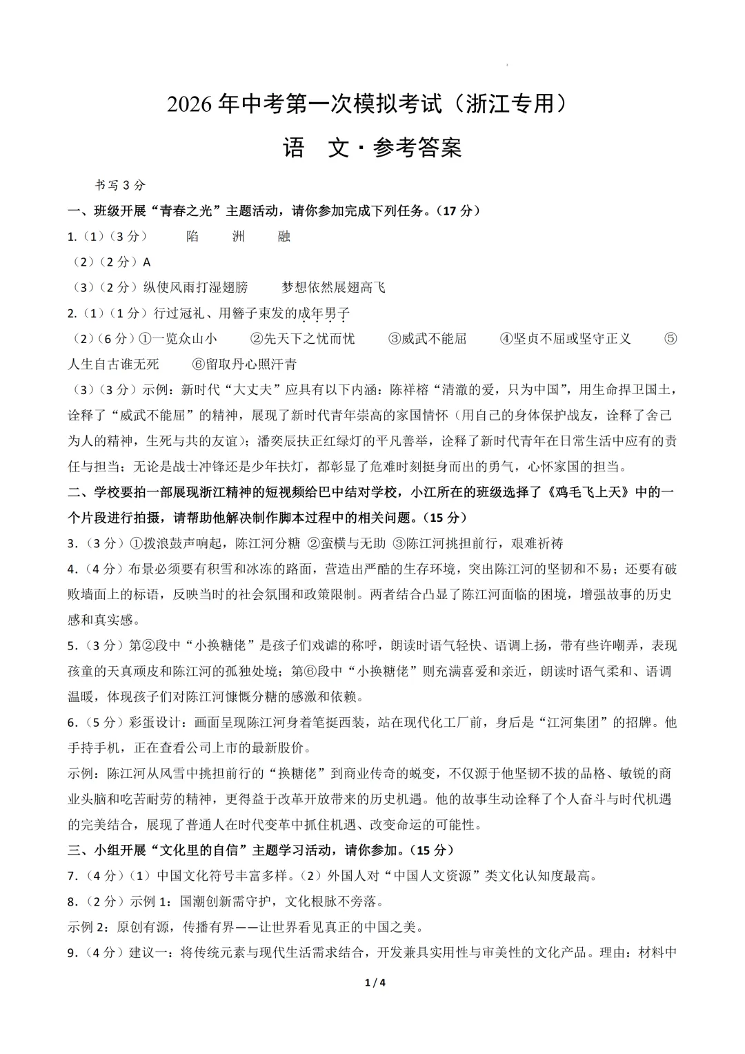
语文答案

英语卷

英语答案

科学卷

科学答案

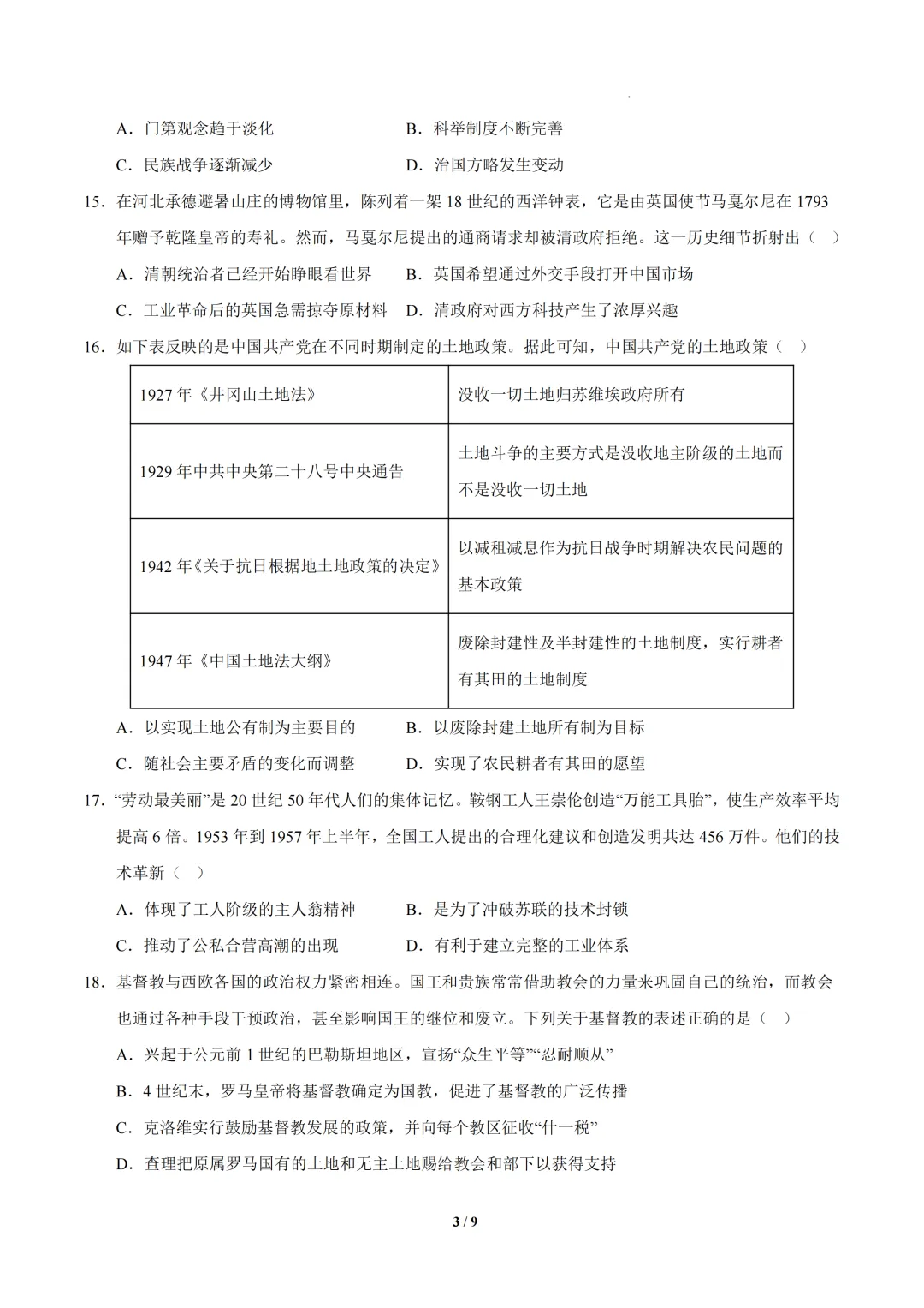
社会卷









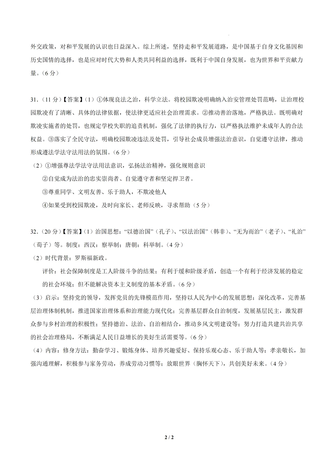
社会答案



文章来源:
四季读书网
版权声明:本文内容由互联网用户自发贡献,该文观点仅代表作者本人。本站仅提供信息存储空间服务,不拥有所有权,不承担相关法律责任。如发现本站有涉嫌抄袭侵权/违法违规的内容, 请发送邮件至23467321@qq.com举报,一经查实,本站将立刻删除;如已特别标注为本站原创文章的,转载时请以链接形式注明文章出处,谢谢!