
-以写作为指导的语文之路-
--------------------------------


<< 点击上方播放视频 >>
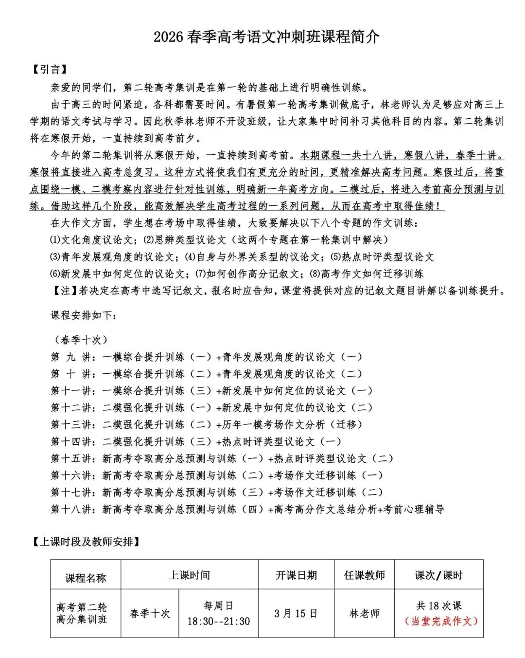
【原题再现】
《荀子》中说:“道虽迩,不行不至。”是的,如果不迈开双腿向前走,即使是很近的路,也永远到达不了目的地。何况,个人成长、事业进步、国家发展、文明延续,都有一条漫长的路要走。“行”是到达远方所必需的。
这段文字引发了你怎样的联想和思考?请以“行以致远”为题,写一篇议论文。
要求:观点明确,论据充实,论证合理,书写清晰。
【标杆文】
行以致远(一类上48 分)
《荀子》云:道虽迩,不行不至。这点明了“行”对于实现目标的重要性。在当前这个竞 争激烈、呼唤实干的时代,我们应当行以致远。
行,即不断向前迈步;远,即远方,抑或目标。比实现目标的过程更为长途跋涉,“行”助我们达到目的地的途径,不外乎于内修养精神,于外积累跬步而至千里。
行,能够塑造我们脚踏实地的实干精神。刘备生于乱世,家道中落,却心怀复汉理想。为实现这一理想,他不顾外界环境带来的艰难困苦,脚踏实地地为目标付出努力,以至于会因看见自己身体发福而掩面涕泣;而南唐后主李煜,明知宋朝举兵来犯,仍夜夜欢歌,不理国事,将江山拱手让人。究其原因,是他虽知有难却不愿行动,这种消极造成“六朝如梦鸟空啼”之悲剧。行,让我们在面对挑战或目标时,能够以一颗实干的心切实地做出自己的努力,而非消极懈怠;它让我们至少能有“迈开双腿向前走的勇气”,而不是一味原地踏步。
行,能让我们通过实现一个个小目标进而实现大目标,道迩之时,我们也许能马到成功;而道远之时,就更需要通过“积跬步”来“至千里”了。此时,“行”塑造的实干精神外化为一个个小目标的具体行动,让我们得以将一段茫远的路程切成几段切近的小段,让我们抛去畏难情绪,从而大大提高成功的可能性。冯友兰先生的“人生四境”——物质、功利、精神、天地,便是一个循序渐进的过程。一个人不可能越过前三境而径入天地之境,但却可以不急不缓地步步前行,不断向内修缮自身,从而实现境界的逐层提升,个人之行如此,集体亦然。《南方周末》有言:“一个个小人物的前行,汇成了大时代的洪流”。集体大目标实现的背后,是无数个人通过实现小目标为之铺路搭桥。行,助我们以循序渐进的方式,完成看似触不可及的目标。
但须知,行以致远,亦有条件,即对所行之方向的选择。若走上歧路,那么纵使脚踏实地,循序渐进,也会离既定目标越来越远。在当今这个风潇雨晦的外部局势下,中华民族的艨艟巨舰亦需冲破阴霾,行以致远。为了实现集体目标,作为个体的我们,应当先明确自身努力而行的方向,避免陷入歧途;然后脚踏实地,循序渐进地为之努力。在实现个人目标的同时,也就潜移默化地助力了集体。边沁“最大幸福理论”有言,个人利益和集体利益在本质上是相契的,所以我们激起的水花终能汇成大时代的洪流。
行以致远,助个人和集体进于前路。
行以致远(一类中46 分)
《荀子》有言:“道虽迩,不行不至。”即使再近,若只是观望,终究不可得;若付诸实践,虽远,朝夕求索而可得矣。
“行”,是付诸实践,是每一步的积累,它可能没有那么快,却是踏实的。“远”则指所要去往之远方,是抬起头便可观望的灯塔,照亮一片风景。而青年人之责任,便是脚踏实地,行好当下路,一步步走向心中所怀之远方。
每个人都在心中怀有梦想,这一梦想,无论为何,都可称之为远方。仰望星空,那些“天生我才必有用”,那些“梦周公”、复周礼,那些“男儿何不带吴钩,收取关山五十州”都闪耀在星河之中,在其中,有惊世骇俗,亦有平淡而不易。但终非空想而可得。于是一些终于沉寂,而留下的则非同凡响,是让人“十年饮冰”而难凉的热血。
行是将空想照进现实的重要一步,当坚定远方后,不再“彳亍”而是果断的、坚毅的前进。 怀着“所向无空阔,可堪托死生”的矢志不渝;不惧“众人皆醉我独醒”之寂寞,日夜求索,终 积跬步而至千里。在信仰的驱使下,披荆斩棘,坚定地走好每一步,唯如此,梦想才不逐浪而去,每个行动也不至于为无用功。
行之所重,在于积累,小的积累亦可造就大的质变。倘“三天打鱼,两天晒网”,即使有所得,亦是原地踏步,也就无所成就,碌碌无为而已,可若不放过任何前进的机会,恪君子之道,则前途无可量矣。同样地,纵各人各有执,但众人每一分子都坚守其“路”,社会亦会四通八达。每个人各得其所,则社会之繁荣亦可计之而待矣。
诚然,行亦会疲惫,亦会有力所不能及,然“尽吾志也而不能至”于己亦可不悔于心,伸 手摘星,纵不可得亦不会陷于泥淖,当陷于困顿,征于色发于声之时,也许“远方”亦已在其中了。如此,或也可称为不负于己。以青春逐一远方,凭坚韧之意志一往无前,行以致远,不负韶华,想来不失为人生一乐事。
行以致远(一类下43 分)
行,便是一个人要迈开双脚行走,唯有前行才能达到目的地,也就是致远。那如何“行”才能让我们“致远”呢?
“行”,首先便是要敢于前行,对于前方阻碍不要畏首畏尾。我们每个人从出生到能够行走也是一个“行”的过程,这期间我们肯定会经历摔跤,受伤的过程,但在这之后我们学会了行走,学会行走便是婴儿的目标,这也是我们每个人第一次的“行以致远”。于今天而言,想 要行走的路太多太多,但前方的阻碍同样的多,那我们就要固守不进吗?答案显然不是,当我们坚定信念,勇敢迈出脚步,前方路途虽然遥远,但是相信“人定胜天”,这样才能可能接近我们的目的地,然后达到“致远”。
“行”是一个长时间的过程。很多人目的地相同,但起点不同,这个时候我们需要一点一滴积累,付出比别人更多努力,然后才能致远。曾国藩便是靠着自己的努力一步一步前行。在自己背书背了一整夜也没背下来,而小偷都背下来的情况下,他也没有放弃;而方仲永虽天赋异禀,从小便会写字作诗,但他只是卖弄天赋,没有后天的积累与学习,最后沦为普通人。因此,不要因为路途遥远而丧失信心,也不要因为起点高而骄傲,致远是需要长时间行走,一步一个脚印,踏踏实实地前行。
最重要的一点便是确定好方向。行,不单单是行走,也要确定好目的地的方向。若不确定好方向,到头来竹篮打水一场空,又何谈“致远”呢?当中国在近代时期,面临着保守与革 新时,中国保守势力强硬,反对革新,最后被列强操控,清政府成为“洋人的朝廷”。因此, 审时度势,明白自身优缺点,再明确方向可见尤为重要,当确定好方向,不断前行,便能一步一步接近目的地,从而达到“致远”的目的。
于今天中国而言,中国无论在公共卫生方面还是科技方面都领先世界,像新冠疫情防控,5G技术,墨子号、蛟龙号等等,都是中国一点一点积累下来的成就,这便是中国的行以致远。于我们而言,我们每个人也需“积跬步,致千里,积小流,成江海”。这样中国能够不断前进,人类社会在世界之中大放异彩。
【课堂佳作(第一稿)】
行以致远
赵*熳
行以致远四字乃从古至今亘古不衰的真理。“行”为前进,是始于足下的实践与探索,“致”为抵达,是跨越时空的积淀,“远”则既指空间的遥遥,亦指时间的绵长,更指精神的高度。唯有笃行,方能抵达远方;唯有远方,方赋予行以意义。
行,是致远的唯一途径,因远,故需行。若无跬步之积,何来千里之遥?若无小流之汇,何来江海之阔?行于远,恰如地基于高楼,根系于古木,在行中,我们逐渐拉近与远的距离,培养致远的品质,使当我们站在远方时有能力和心境欣赏更高层的风景。但行非盲目行走,更非随波逐流。真正的行者,需有方向——明晰自己所向之远在何方,拥有“虽千万人吾往矣”的笃定,才能到达真正属于自己的远方而非迷失于他人之路的繁华。真正的行者,其行之动力来源于自身,被外物裹挟而前行者必不长远,唯有内心对远有所追求,方能穿越漫长岁月的消磨,在无人喝彩之处仍能起身前行,这也正是行能得以持续的本质原因。
由此可引出远对行之最深刻的意义:远,非终点,而是行者的精神坐标。它既在远方召唤,也在内心生长。远从来都不是一个固定的终点——人生中我们总在不断追求更高的超越,抵达所谓的远方后便会有新的远方在地平线处升起,如此看来,我们似乎永远也无法通过“行”抵达远方,远方永远在前方一步若即若离。但这并非行者的悲剧,恰恰是行者之所以成为行者的根本原因:远方不仅在远处,更在我们心中。真正的远方,不在功成名就的彼岸,而在行者内心的丰盈与澄明。若远方是固定的目的地,行便沦为抵达的工具,抵达之日即是意义终结之时——远方无尽,求索无尽,这正是远对行者的馈赠:它让行成为生命的常态,而非一时的赴约,行者正是在这无尽中成就了生命的厚度。当我们意识到远永无止境,便不再执着于“抵达”的那一瞬,而是在“行”本身中找到意义,于“行”中探寻人格的丰满。苏格拉底一生追问真理,至死仍说“我一无所知”,真理之远永不可及,但正是在这永不可及的追问中,他成就了哲学的巅峰。钱钟书先生一生治学,不求闻达,在书斋中完成了精神的远行。
由此观之,行以致远的真谛昭然若揭:以笃行开启远方,以远方照亮前路,并在行与远的交融中,完成人格的塑造与精神的超越。真正的“远”,是行者在跋涉中成为更好的自己;真正的“致”,是在每一步中与内心深处的远方相遇。远非终点,行即抵达。
行以致远
陈*安
行者,前进也;远者,目标也。行以致远看似是一种目的驱使行动,实则反映出更广阔更丰盈的行事观与目的观。
行以致远,强调的是一种目的性。实是为了致远而去行。这一方面我们看到行的目标指向性,即个体的主观能动服从于远所指出的终极目标。它提示我们,成事的先决条件是做事,没有付出,不可能达到目标。然而,我们却只看到了事情的一面。
行固然可以以远为目的,然而我们往往是为了行而去致远。这听起来是错的,然而却是事实。为了促进自己学习,设立考试目标。这么看,我们其实忘记了行的重要性。在行的过程中,我们不断积累,不断吸收,不断理解,不断沉淀,也只有这样行,当你达到远时,才能不同于曾经的自己。远不一定是目的,它可以只是一个方向,是仰之弥高,攻之弥坚的境界。在追求远的过程中,个体的目的和需求就已经实现。
我们一生都在不停地行走着,无言所谓的远为何物。一个人终将死去,这难道是远么?路途中的风景独好,行才是真正的意义所在。而远则是极远处的标杆,指明一个方向,顺着它向前走,欣赏途中的风景,用行来书写自己人生的价值与意义。直到某一刻,发现已经越过了远,没有关系。因为你已经学会了自己掌舵,不为目的所约束,勇敢地行走,走出个性,行出自己的意义。心之所向,行之所趋,即为远方。
个人如此,企业、社会、国家呢?有些企业建立之初是为了盈利,在行走的过程中认识到责任的重要性,于是勇担社会重任,为无数残疾人提供岗位。再如国家,我国固然有远大的目标如实现中华民族伟大复兴。但在一代代人奋斗过程中,我们行走出了自己的道路,开辟了全新的制度,展现了自己的特色。这么看来,远虽重要,但在行的过程中不断提升,其意义早已超过了远。
习总书记曾说过:“道虽远,行则将至;事虽难,办则必成。”成事的原因就在行事。所以“做事”往往比“达成什么”更重要。你行走的路,向前看就是远方。曾有人问:“何为前方?”答曰:“你迈步的方向,就是前方。”
行以致远在乎行。向前而行,那便够了。
行以致远
李*桐
荀子曰:道虽迩,不行不至。指出若只是观望,不付诸行动,那么即使是唾手可得的目标也无法达到。在如今这个快速发展的时代,我们应以实在的行动致行远方。
行是至远的必要手段。行,即向前不断迈步,是理想变为现实的桥梁。“向前”要求我们坚定目标,不断迈步要求我们克服懒惰。“行”不是莽撞的一腔热血,而是将对实现的目标的决心内化于心不断以坚强的意志与惰性做抗争,更要外化于行将仰望星空的美好幻想转化为脚踏实地的实干有为。樊锦诗怀揣着守护敦煌文化的理想毅然奔赴大漠,将守护敦煌这一宏大的目标化作数十年如一日的踏实行动。若没有“行”,目标便只会浮于想象,再崇高的理想也终将沦为空洞的幻想。赵括虽有建功立业之志,却只知纸上谈兵,从不脚踏实地,最终兵败身死。可见,离开行动的支撑,再美好的目标也不过是镜花水月,唯有以实干为舟,方能渡向理想的彼岸。
同时对远的认识也决定了“行”的格局。若人们只把“远”的视角局限于个人的得失,那么前行之路便会被眼前的利益与短暂的安逸所困,步履难免狭隘短视。行动也只会在功利与计较中徘徊不前,看似在走,实则早已偏离真正的远方。曾子有言:“士不可以不弘毅,任重而道远。”此言道尽君子之行的真正内核,行,从来不是独善其身,而是肩扛重任、心向远方。可见我们更应以远大的视角指导“行”,“远”将个人发展置于社会发展的宏大坐标系中,以国家的长远发展为自身前行的最终目的。如此一来,一时的得意不会让我们迷失沉沦,一时的挫折也不会使我们一蹶不振。不为眼前的功利所牵绊,不为暂时的得失所困扰,不因小成而自满,不因困境而退缩。苏轼在个人的仕途之行受阻时,他将个人发展置于“为天地立心,为生民立命”的宏大坐标中,以为政一方,造福的一方的行动达到自己的远方。
远为行指明了方向,行使远有了不再飘渺的真实感。作为新时代的青年我们应树立远大的目标,将个人理想融入时代浪潮,并以踏实的实干精神,稳行致远。
行以致远
马*洋
《荀子》有云:“道虽迩,不行不至。”这句话揭示了“行”与“远”的关系——“远”是理想的彼岸,“行”是抵达彼岸的唯一桥梁,无“行”则“远”无从谈起,无“远”则“行”失去方向。
行以致远,离不开个人的脚踏实地。所谓成长,从来不是凭空而来的幸运,而是靠行动中的坚持与反思,才能突破自我、实现进步。宋濂抄书苦读,不是机械重复,而是在日复一日的坚持中积累学识、磨练心性,在行动中坚定信念。反观那些只懂空想、不愿行动的人,不是没有理想,而是把“想”当成了“做”,忽略了行动中需要的磨砺与沉淀。没有行动,理想只是空想;没有思考,行动也只是徒劳。个人的成长,关键在于行动的质量,唯有脚踏实地、在行动中反思进步,才能从平庸走向优秀。
行以致远,是事业成功的关键,核心在于坚守与实干,而非事例的简单堆砌。事业的发展从无捷径,所谓的蒸蒸日上,本质上是每一次行动的积累、每一份坚守的沉淀。华为能在通信领域立足,不在于单纯的技术投入,而在于用持续的行动回应需求,在实践中破解难题、完善产品。事业的成功,从来不是靠多而杂的事例撑起来的,而是靠深耕细作的实干——行动不是盲目蛮干,而是找准方向、久久为功,在实践中积累经验、突破瓶颈,这才是事业走得远的根本。
行以致远,更是国家复兴的必经之路,彰显的是实干与担当,而非零散事例的拼凑。国家的繁荣、民族的复兴,从来不是一代人的努力,而是一代又一代人接续奋斗、实干担当的结果。从建国初期的百废待兴到如今的国泰民安,中国人民的每一步前行,都是面对困境不退缩、面对机遇敢作为,把个人行动融入国家发展的坚守。扶贫干部扎根基层,不是简单走访,而是用行动倾听民声、解决难题,让为民初心落地。国家的发展,离不开每个人的实干,唯有躬身前行、主动担当,才能让民族复兴的梦想实现。
荀子所言的“道”,既是前行的路径,更是心中的理想,“行”便是将理想转化为现实的唯一途径。真正的“行以致远”,是心怀理想而不空想,脚踏实地而不盲从,在行动中反思、在坚守中沉淀,让每一步前行都有价值、有方向,这正是“行”的深层思辨,也是我们奔赴远方的核心底气。
“路虽远,行则将至;事虽难,做则必成”。“行”从来不是简单的脚步移动,而是承载着思考、坚守与担当的实践过程。个人的成长、事业的发展、国家的复兴,都离不开“行”的力量,更离不开对“行”的深层践行。愿我们摒弃空想、躬身实干,以行动践行初心,以坚守奔赴远方,在每一次脚踏实地的前行中,沉淀价值、成就自我,真正读懂“行以致远”的深刻内涵,让“行”成为跨越山海、抵达理想的底气与力量。







推荐阅读
国思语文
联系电话
010-82608919


本文部分图片来自于网络,如涉及版权使用,请联系删除。