

🎉今天分享:26春人教版七下(语文)自测重难点突破试卷+答案。高清电子版可打印!有需要的家长抓紧领取一份打印出来🖨️给孩子练一练吧✍欢迎转发分享到班群或朋友圈,助力更多孩子高效学习。
(温馨提示:文末有完整电子版领取方式)




























领取完整电子版:
①:点一点右下角的“赞”和“❤”感谢
!
②:在公众号对话框中发送:323
请直接复制关键词哦,以免输入错误~

【温馨提示:公众号消息回复小提示】

本微信公众账号分享的资源均通过网络等公共合法渠道获得,仅供试用!版权属于原出版机构或影像公司,本资源为电子载体,传播分享仅限于家庭使用与交流心得、参考和辅助购买决策,不得以任何理由在商业行为中使用,若喜欢此资源,建议购买实体产品。文章中的视频及图片均来自网络,版权归原作者或原出版社所有。如有侵权,请及时联系删除。
文章来源:
四季读书网
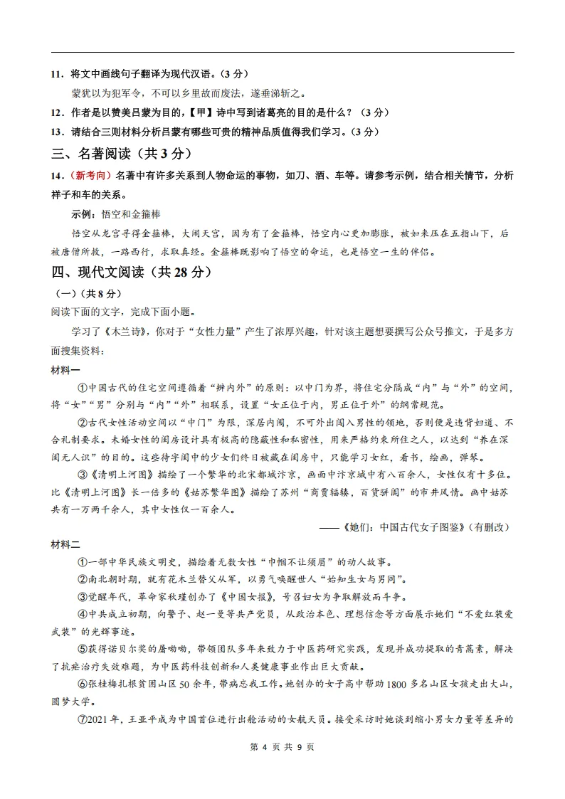
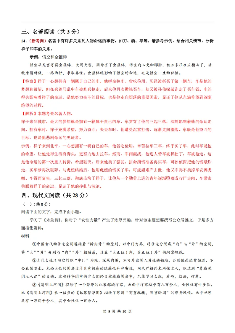
版权声明:本文内容由互联网用户自发贡献,该文观点仅代表作者本人。本站仅提供信息存储空间服务,不拥有所有权,不承担相关法律责任。如发现本站有涉嫌抄袭侵权/违法违规的内容, 请发送邮件至23467321@qq.com举报,一经查实,本站将立刻删除;如已特别标注为本站原创文章的,转载时请以链接形式注明文章出处,谢谢!