2025年第六届
超常思维与创新能力测评

2025年

超常思维

数学真题及答案
下载地址见文末

数学
四年级
2025超常(数学)四年级 试题
2025超常(数学)四年级 答案
五年级
2025超常(数学)五年级 试题
2025超常(数学)五年级 答案
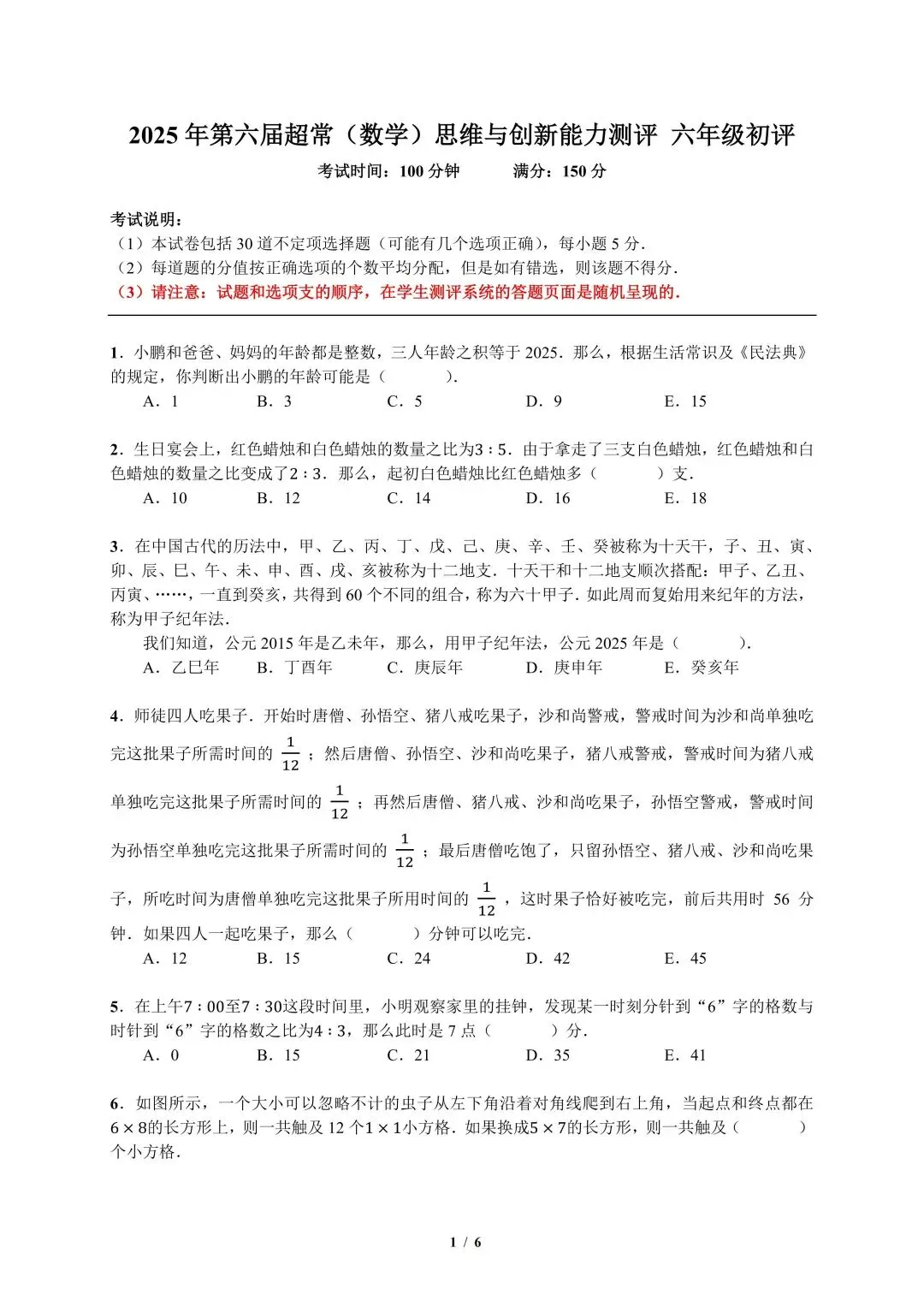
六年级
2025超常(数学)六年级初评 试题
2025超常(数学)六年级初评 答案
七年级
2025超常(数学)初一年级 试题
2025超常(数学)初一年级 答案
八年级
2025超常(数学)初二年级 试题
2025超常(数学)初二年级 答案
图片预览





完整版试题及答案请下载
资料下载
● 下载链接
【全面】深圳期中期末月考试卷专区」,点击链接或复制整段内容,打开「夸克APP」即可获取。
链接:https://pan.quark.cn/s/56c6d23512ca
● 领取更多
更多课堂同步练习、单元测、月考、期中、期末等学习资料,请添加客服微信,直接获取~

相关推荐
我们是红鱼家教,是深圳的家教平台,有深圳本地大学的家教老师,也有985/211学霸大学生家教老师,也有毕业多年的在职专职老师。
小初高家教老师都有的。小初高语数外理化生政史地等老师,都有的。
老师可以免费试课,试课不满意,还可以免费更换其他老师。
欢迎联系~
文章来源:
四季读书网
版权声明:本文内容由互联网用户自发贡献,该文观点仅代表作者本人。本站仅提供信息存储空间服务,不拥有所有权,不承担相关法律责任。如发现本站有涉嫌抄袭侵权/违法违规的内容, 请发送邮件至23467321@qq.com举报,一经查实,本站将立刻删除;如已特别标注为本站原创文章的,转载时请以链接形式注明文章出处,谢谢!