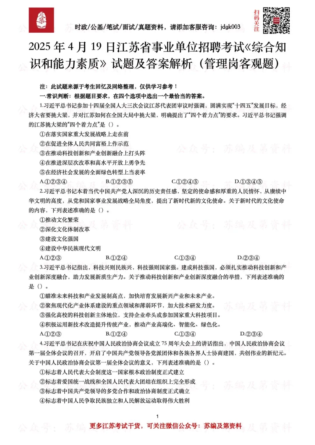
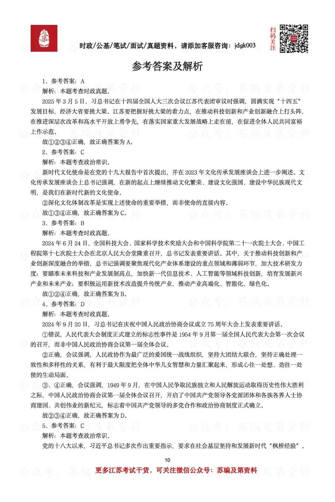
![]() |
江苏省事业单位考试笔试真题汇总包含:2020年—2025年江苏省事业单位考试笔试真题汇总,共有20套《综合知识和能力素质》真题,试题均有答案和解析,后附目录及部分内容截图。试题来源于考生回忆及网络整理,仅供学习参考,部分试题可能不全。
注:资料已排版好,为PDF电子版资料,可打印。


注:已经购买及第会员年卡的考生,直接识别扫码领取(时政会员年卡不含此资料)!

![]() | ![]() |

推荐购买会员年卡
| 及第会员(年卡) | ||
点击查看会员年卡介绍详情或添加客服微信咨询:jdgk003 |


更多资料推荐阅读(点击文字查看) | |||
| 江苏政府报告 | |||
| 时政重要考点 | |||
| 政治理论 | 社区题库 | ||

文章来源:
四季读书网
版权声明:本文内容由互联网用户自发贡献,该文观点仅代表作者本人。本站仅提供信息存储空间服务,不拥有所有权,不承担相关法律责任。如发现本站有涉嫌抄袭侵权/违法违规的内容, 请发送邮件至23467321@qq.com举报,一经查实,本站将立刻删除;如已特别标注为本站原创文章的,转载时请以链接形式注明文章出处,谢谢!



