中考数学|2026年中考数学知识点归纳汇总(超详),附答案解析,完整电子版可打印!

四季读书网 11 0
中考数学|2026年中考数学知识点归纳汇总(超详),附答案解析,完整电子版可打印!
中考数学|2026年中考数学知识点归纳汇总(超详),附答案解析,完整电子版可打印!

资料为PDF高清无水印

36页,可打印

展示前5页内容

获取电子打印版请拉到文末查看
(点击可查看大图,超清晰)
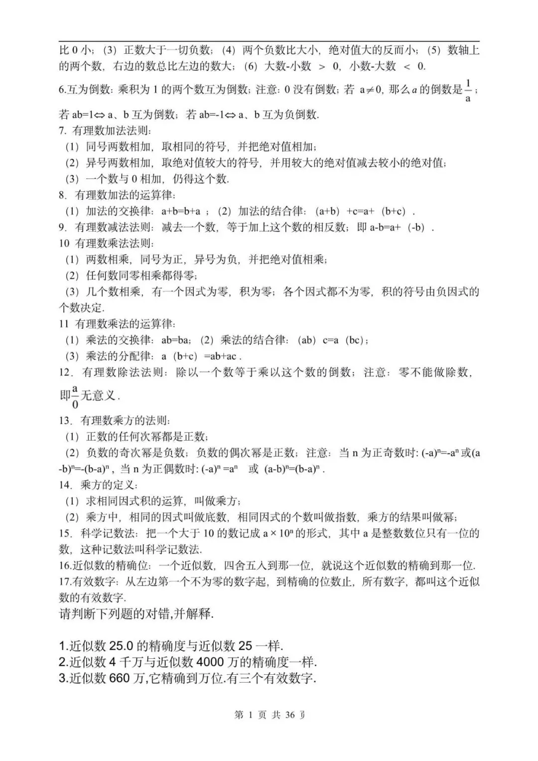
中考数学|2026年中考数学知识点归纳汇总(超详),附答案解析,完整电子版可打印! 第1张中考数学|2026年中考数学知识点归纳汇总(超详),附答案解析,完整电子版可打印! 第2张中考数学|2026年中考数学知识点归纳汇总(超详),附答案解析,完整电子版可打印! 第3张中考数学|2026年中考数学知识点归纳汇总(超详),附答案解析,完整电子版可打印! 第4张中考数学|2026年中考数学知识点归纳汇总(超详),附答案解析,完整电子版可打印! 第5张

 ▲因篇幅有限,只展示部分资料截图 ▲ 

完整版电子版

↓↓↓

点击资料下载


获取更多资料,请关注公众号

抱歉,评论功能暂时关闭!