九年级,最后的冲刺,既是“压轴题”的考验,也是“基本功”的战斗。
今天给大家分享,整个初中最全面知识点、基础概念整理。

本版本知识点大全,仅适用于教改前学员,教改后部分定义有变化,请等待后续分享。
先说资料获取方式:
转发朋友圈获取10个赞后,公众号后台私聊点赞图片即可获取下载链接。
最近给许多同学做了一些一二模及中考的基础概念题,有些地方同学们发挥的并不尽如人意!填选小题粗心,基本概念理解有误区,审题不仔细等问题屡见不鲜!
数学的一道小题太贵啦,每个小小的失误都能让你心痛到无法呼吸!

最近反复跟学生们强调,做好基础,做好基础,保证准确率,多做检查,不要一门心思只想着压轴题!最后一个月,希望大家能够放平心态,除了练习中难题以外,还要把整个初中学的数学基本概念、知识点好好地再复习一遍,争取做到基础题无失误。
温故而知新,我们常说,好好地把课本里的一些易错点看一看,一些重点标记的文本框内容看一看,或许能让你打开新世界的大门。
鸡汤先到这里……
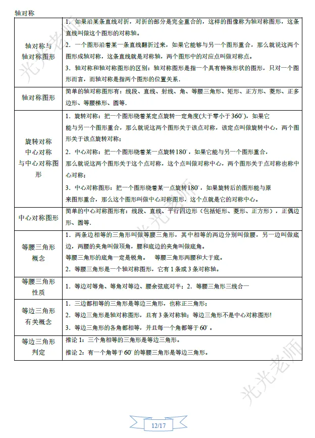
这里,光光老师给大家整理全初中的数学知识点、概念大全,如下文本框所示。获取资料方法亦如框内所述。
数学知识点大全


01
初中数学概念大全
电子版获取方式:
点赞+转发朋友圈获取10个赞后,公众号后台私聊点赞图片























