




山东省青岛市高三一模考试
历史试题 2026.3
一、选择题:本大题共15小题,每小题3分,共45分。在每小题列出的四个选项中,只有一个是符合题目要求的。
模考释疑速递‖2026年3月山东省青岛市高三一模历史试题(选择题部分)及解答思路分析
二、非选择题:本大题共4小题,共55分。
16.(8分)韩非善于借用寓言进行历史叙事。阅读材料,回答问题。

——摘编自《韩非子》
分析说明韩非撰写两则寓言的历史叙事动机。(8分)
【阅卷参考答案】
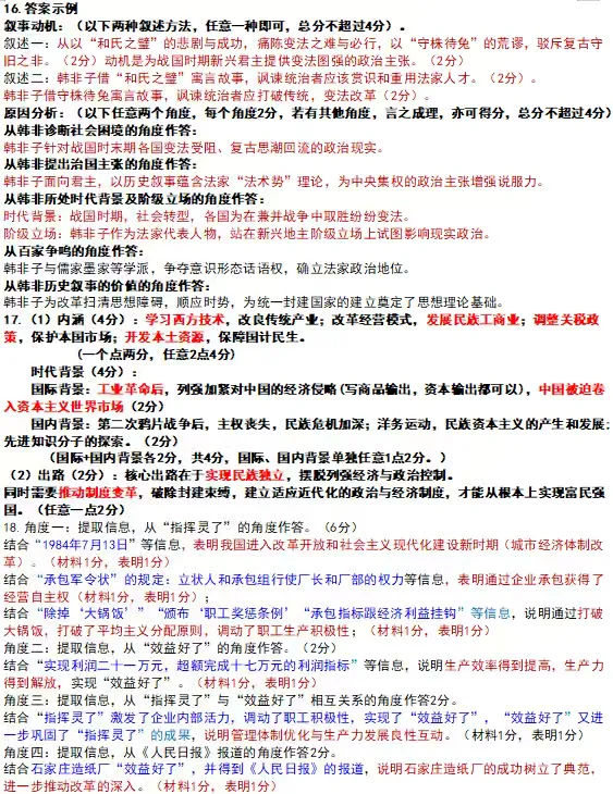
16.(8分)
从韩非诊断社会困境的角度作答;
从韩非提出治国主张的角度作答;
从韩非所处时代及阶级立场的角度作答;
从韩非历史叙事的价值的角度作答。
【答案思路再解析】
1. 从韩非诊断社会困境的角度
首先分析《和氏之璧》的故事:和氏献璧多次被误解,反映出当时社会存在“忠言难进”“贤才被埋没”的问题,即识才、用才机制的混乱,君主不能正确辨别贤能与宝物,导致贤能之士(和氏)和珍贵之物(玉璧)被埋没、损害。
再看《守株待兔》:宋国人因偶然捡到撞死的兔子就放弃耕作,幻想再次有兔子撞死,这反映出当时社会上存在“因循守旧”“不务实际”“寄希望于偶然”的现象,尤其是在治国和社会发展层面,有人想用旧的、偶然有效的方式来治理新的社会,违背了社会发展的规律。
2. 从韩非提出治国主张的角度
结合《和氏之璧》中提到的“用术,则大臣不得擅断,近习不敢卖重;官行法,则浮萌趋于耕农,而游士危于战陈……楚不用吴起而削乱,秦行商君法而富强,二子之言也已当矣,然而枝解吴起而车裂商君者,何也?” 可以看出韩非主张“法、术、势”结合的治国理念。“法”即推行法治,让百姓从事耕战,规范社会秩序;“术”即君主用权术驾驭大臣,防止大臣专权;通过和氏、吴起、商鞅的遭遇,韩非也在强调君主需要有“势”(权威)来保障法、术的推行,确保改革者的主张能被实施而不受阻碍,实现国家的富强,避免像楚、韩等国因不用法、术、势结合而混乱,秦因行法治而富强的对比情况。
《守株待兔》则是韩非用这个寓言批判那些“守旧、复古”的治国思想,主张治国要顺应时代变化,不能像守株待兔者一样墨守成规,要以法治国,鼓励耕战,反对不切实际的幻想,强调治国要务实,根据社会现实来制定策略,用法治推动社会发展,用术驾驭群臣,用势保障法治和术的施行。
3. 从韩非所处时代及阶级立场的角度
韩非生活在战国末期,当时各国兼并战争激烈,社会处于大变革时期,新兴地主阶级需要强大的中央集权国家来实现统一。韩非代表新兴地主阶级的利益。
《和氏之璧》中楚国不用吴起、秦国用商鞅的对比,反映出新兴地主阶级要求通过法治来实现国家富强,打击旧贵族的势力(如楚国旧贵族反对吴起变法,秦国旧贵族也反对商鞅,但商鞅变法因秦君支持而成功)。韩非通过这个故事为新兴地主阶级的改革(法治)提供理论支持,强调法治的必要性,以及君主需用术、势保障改革,从而巩固地主阶级的统治,实现国家的统一和富强。
《守株待兔》批判的守旧思想,其实是针对旧贵族或保守势力的治国理念,他们不想改变旧的生产和治国方式,而韩非代表的新兴地主阶级需要打破这种旧的、保守的思想,推行耕战政策,发展农业和军事,为统一战争做准备,所以通过这个寓言倡导积极进取、务实的耕战政策,符合新兴地主阶级发展经济、增强国力的需求。
4. 从韩非历史叙事的价值的角度
韩非的这两则寓言是一种历史叙事(通过历史故事和虚构的寓言来反映社会和历史规律)。《和氏之璧》通过和氏献璧、吴起商鞅变法的历史事例(或类似历史情境的故事),以及《守株待兔》的寓言,以小见大,揭示了社会发展和治国的规律。
从历史借鉴价值看:这两则寓言为后世提供了治国理政的借鉴,提醒后世统治者要重视人才(识别和氏这样的贤才)、推行法治、反对因循守旧,为中国古代的政治思想提供了重要的理论和案例支持,影响了后世的治国策略,如秦朝的法治建设、后世的君主集权思想等都能看到韩非思想的影子。
从思想传播价值看:通过寓言这种通俗易懂、生动形象的方式,将复杂的治国理念和社会问题简化,便于传播自己的思想,让君主和社会各界更容易理解他的“法、术、势”结合的治国思想,以及对社会困境的诊断,从而推动思想的传播和实践。
答案示例再扩展
韩非撰写这两则寓言的历史叙事动机可从以下角度分析:
一、诊断社会困境
《和氏之璧》中,和氏献璧屡遭误解、损害,反映出社会识才、用才机制混乱,贤能(如和氏、吴起、商鞅)与良策(法治、变革之策)被埋没、摧残;《守株待兔》中宋国人寄望偶然、放弃耕作,折射出社会因循守旧、不务实际的风气,尤其在治国层面,有人妄图以旧法、偶然之策治理新社会。
二、提出治国主张
韩非借寓言倡导“法、术、势”结合的治国理念:
①《和氏之璧》中“官行法,则浮萌趋于耕农”体现“法治”,以法规范百姓耕战;“用术,则大臣不得擅断”体现“术治”,君主以术驭臣;同时借吴起、商鞅变法的成败,强调君主需以“势”(权威)保障法、术推行,避免贤才与良策被摧残。
②《守株待兔》批判“守旧复古”,主张治国应务实进取,以法治推动耕战,反对寄望偶然、因循旧例,契合“法、术、势”治国逻辑。
三、反映时代与阶级立场
战国末期,新兴地主阶级需强集权、行改革以实现统一。韩非代表其利益:①《和氏之璧》借楚削秦强的对比,呼吁以法治(如商君法)打击旧贵族,壮大耕战力量;②《守株待兔》批判旧贵族“守旧求安”的思维,为地主阶级“变法图强”、以耕战富国强兵提供舆论支持,服务于统一大业。
四、历史叙事的价值
两则寓言以生动故事传播治国思想,将复杂政治理论通俗化:《和氏之璧》以历史(或类历史)案例警示“识才用策、厉行法治”的重要性;《守株待兔》以寓言批判守旧,为后世治国(如秦法治、汉承秦制)提供思想借鉴,推动了法家思想的传播与实践。
(注:答案从四个角度分层作答,结合材料内容分析,逻辑清晰即可,分值分配可根据分析深度调整,总8分)
17.(10分)1890年,洋务派成员马建忠完成《富民说》。阅读材料,回答问题。

(1)概括指出马建忠“富民说”的内涵并分析其时代背景。(8分)
(2)作为历史的观察者,请你谈谈中国“富民”的出路在哪里。(2分)
【阅卷参考答案】
17.(10分)
(1)内涵:
从学习西方先进技术,改进传统产业的角度作答;
从改革经营方式,发展民族工业的角度作答;
从调整关税,保护本国市场的角度作答;
从开发利用本国资源,保障国用民生的角度作答。
时代背景:
从国际背景角度作答;从国内背景角度作答。
(2)出路:
从民族独立、制度先进、社会变革的角度作答。
【答案思路再解析】
第(1)问:概括马建忠“富民说”的内涵并分析其时代背景
内涵分析思路:
学习西方先进技术,改进传统产业:材料中提到“中国应及此时于育蚕、产茶之省,通谕各督抚,转饬该属,访求西法,师其所长,毋执成见,庶我固有之利不尽为洋产所夺”,这里强调了要在育蚕、产茶这些传统产业领域,学习西方的先进技术(仿求西法,师其所长),改进生产方式,避免中国的利益被外国夺走,所以从这个角度可以概括出利用西方技术改进传统产业,维护国家利益。
改革经营方式,发展民族工业:“今诚以散商股归并为数大公司。公举董事以为经理,则采办之价易于会商,无高抬之虞。资本既厚,货款少而利息轻,货到各口不必急于求售,自无需仰承洋商鼻息”,这里说把散股合并成大公司,公举董事管理,这样采办价格好商量,资本厚贷款利息轻,货栈也不用急于出售,不会压低价格损害华商利益,这体现了改革经营方式(散股归并,公司化管理),来发展民族工业(保护华商利益,促进民族商业发展)。
调整关税,保护本国市场:“修约则可重征其税,而减轻出口税之数,亦可因以取偿矣。”结合当时的背景,外国商品倾销,中国关税不能自主,所以从调整关税的角度,通过自主关税来保护本国市场,防止外国商品冲击,同时开发本国资源(载金于山,取用资源)来保障国用民生。
开发利用本国资源,保障国用民生:材料中“固藏金于山,以待我之取用也”直接体现了要开发本国的资源(矿产等),来保障国家的财政和民生需求,因为当时中国资源丰富却未充分开发,被外国掠夺,所以开发本国资源也是富民的一个方面。
时代背景分析思路:
国际背景:19世纪末,第二次工业革命开展,资本主义国家向帝国主义阶段过渡,加紧了对中国的经济侵略(资本输出),中国的传统产业和民族工业受到严重冲击,所以国际背景是西方列强侵略加剧,资本主义世界市场形成,中国被卷入资本主义世界体系,经济主权受到侵犯。
国内背景:国内方面,洋务运动开展,民族资本主义产生并初步发展,传统的自然经济逐步解体,但是民族工业发展面临着资金少、技术落后、外国竞争等问题;同时,有识之士如马建忠等开始探索救国富民之路,所以国内背景是洋务运动推动近代化,民族资本主义兴起,自然经济解体,民族危机加深,有识之士寻求救国方案。
第(2)问:谈谈中国“富民”的出路在哪里
思路分析:
民族独立:从近代中国的历史来看,没有民族独立,国家就会被列强侵略,经济被掠夺,所以首先要实现民族独立,只有摆脱帝国主义的侵略和压迫,才能自主地发展经济,这是富民的前提。例如,新中国成立后,才能真正实现民族独立。
制度先进:落后的封建制度阻碍了经济的发展,所以需要建立先进的制度,比如新中国成立后,随着建立社会主义制度,才能保障人民的权利,促进生产关系适应生产力的发展,为富民提供制度保障。
社会变革:社会变革包括经济、政治、思想等方面的变革,经济上要发展近代工业,改革经济结构;政治上要进行民主改革,保障人民的政治权利;思想上要解放思想,接受先进的思想文化,这样才能全面推动社会的进步,实现富民。比如新中国成立后,进行的深刻社会变革。
答案示例
第(1)问
内涵:
学习西方先进技术,改进育蚕、产茶等传统产业,防止中国利权被外国侵夺;
改革经营方式,将散股归并为大公司,实行公司化管理,发展民族工商业,保护华商利益;
调整关税(或争取关税自主),保护本国市场,避免外国商品低价倾销冲击华商;
开发本国矿产等资源,保障国用民生,实现国家致富。
时代背景:
国际:19世纪末,第二次工业革命推动资本主义国家向帝国主义阶段过渡,列强加紧对华经济侵略(商品输出、资本输出),资本主义世界市场进一步形成,中国被卷入资本主义世界经济体系,经济主权受侵。
国内:洋务运动推动中国近代化,民族资本主义产生并初步发展;自然经济逐步解体,民族危机加深;有识之士探索救国富民之路。
第(2)问
中国“富民”的出路在于:
实现民族独立,摆脱帝国主义的侵略与控制,为经济发展创造独立的外部环境;
建立先进的社会制度(如民主共和制度、社会主义制度),保障人民权利,调整生产关系以适应生产力发展;
进行全面的社会变革,包括发展近代工业、推进政治民主改革、解放思想(如传播近代思想文化),推动社会全方位进步,为“富民”奠定基础。
18.(12分)阅读材料,回答问题。

提取材料信息,对石家庄造纸厂“指挥灵了,效益好了”进行分析说明。(12分)
【阅卷参考答案】
18.(12分)
提取信息,从“指挥灵了”的角度作答;
提取信息,从“效益好了”的角度作答;
提取信息,从“指挥灵了”与“效益好了”相互关系的角度作答;
提取信息,从《人民日报》报道的角度作答。
【答案思路再解析】
从“指挥灵了”的角度
首先明确“指挥灵了”意味着企业的管理和决策执行更加顺畅。从材料中找相关信息,如厂长马胜利的改革措施,像制定办厂宗旨、推出改革措施和变通办法,特别是“摔掉‘大锅饭’”,还有“承包制”的实施,“承包令”规定了厂长和干部的权力,以及内部的承包,这些都让企业的指挥系统更有效。要分析这些措施如何让指挥更灵,比如承包制明确了权力和责任,打破“大锅饭”减少了平均主义带来的效率低下,使指挥能更好地落实。
石家庄造纸厂厂长马胜利通过一系列改革让企业“指挥灵了”。他制定“四上”办厂宗旨,推出三十六项改革措施和七十二个变通办法,核心是摔掉“大锅饭”,打破了平均主义的管理模式;颁布“承包令”,明确厂长、干部和各环节承包人的权力与责任,使管理指令能更清晰地传递和执行;在内部实行承包制,按产量、质量等四项指标承包,让各环节责任明确,指挥链条更顺畅,避免了过去职责不清、效率低下的问题,使企业管理和生产指挥的效率大幅提升。
从“效益好了”的角度
材料中给出了具体的效益数据,如5月份实现利润二十一万元,一个月就超额完成原订全年十七万元的利润指标。需要分析这些效益提升的原因,结合前面的改革措施,如承包制调动了职工积极性,“职工奖惩条例”的实行奖勤罚懒,还有“三个第一”的分配原则重视技术、销售和生产人员,这些都促进了生产和销售,从而提高了效益。
改革后企业“效益好了”得到了数据验证:5月份实现利润21万元,超额完成原订全年17万元的利润指标。这得益于改革措施的实施,承包制将职工利益与生产指标挂钩,极大调动了职工生产积极性;“职工奖惩条例”奖勤罚懒,改变了“干好干坏一个样”的状况;分配突出“三个第一”,重视技术、销售和生产人员,促进了生产技术改进、产品销售拓展和生产效率提高,多方面因素共同作用下企业效益显著提升。
从“指挥灵了”与“效益好了”相互关系的角度
要理解指挥灵是效益好的前提,因为指挥灵了,改革措施能有效实施,职工积极性被调动,生产和管理更有序,所以能带来效益的提升;而效益好了又能反过来证明指挥灵的改革措施是正确的,形成良性循环。需要结合材料中的改革和效益数据来阐述这种相互促进的关系。
“指挥灵了”是“效益好了”的重要保障。厂长的改革措施(如承包制、打破“大锅饭”等)让企业指挥系统高效运转,各项改革举措能精准落实到生产、管理各环节,调动了职工积极性,优化了资源配置,为效益提升奠定了基础。而“效益好了”(如利润超额完成)又证明了“指挥灵了”的改革方向正确,验证了承包制、奖惩制度等措施的有效性,进一步坚定了企业深化改革、优化指挥的决心,二者相互促进,形成企业发展的良性循环。
从《人民日报》报道的角度
《人民日报》作为权威媒体报道此事,说明石家庄造纸厂的改革具有典型性和示范性,反映了当时城市经济体制改革(尤其是国企改革)的探索和成果,体现了改革在推进,这种报道也会对其他企业的改革起到引导和借鉴作用。
《人民日报》对石家庄造纸厂改革的报道,说明该企业的改革具有时代意义。它反映了20世纪80年代城市经济体制改革(国企改革)的探索成果,为其他国企改革提供了借鉴范例。报道向全国传递了国企通过打破“大锅饭”、推行承包制等改革可实现“指挥灵、效益好”的信号,推动了全国范围内的国企改革探索,体现了改革从试点到推广的发展趋势。
(注:每个角度的分析可根据实际情况调整详略,整体回答需结合材料信息,逻辑清晰,要点明确,总字数满足题目要求即可。)
答案示例
从“指挥灵了”的角度
石家庄造纸厂厂长马胜利通过制定的办厂宗旨和变通办法,打破了平均主义的管理模式;颁布“承包令”,明确厂长、干部和各环节承包人的权力与责任,使管理指令能更清晰地传递和执行;四项指标承包,让各环节责任明确,指挥链条更顺畅,使企业管理和生产指挥的效率大幅提升。
从“效益好了”的角度
改革后企业“效益好了”得益于承包制将职工利益与生产指标挂钩,极大调动了职工生产积极性;奖勤罚懒,改变了“干好干坏一个样”的状况;分配突出“三个第一”,重视技术、销售和生产人员,促进了生产技术改进、产品销售拓展和生产效率提高,多方面因素共同作用下企业效益显著提升。
从“指挥灵了”与“效益好了”相互关系的角度
“指挥灵了”是“效益好了”的重要保障。厂长的承包制、打破“大锅饭”等改革措施调动了职工积极性,优化了资源配置,为效益提升奠定了基础。而“效益好了”又证明了“指挥灵了”的改革方向正确,进一步坚定了企业深化改革、优化指挥的决心,二者相互促进,形成企业发展的良性循环。
从《人民日报》报道的角度
《人民日报》对石家庄造纸厂改革的报道,反映了20世纪80年代城市经济体制改革(国企改革)的探索成果,为其他国企改革提供了借鉴范例。报道推动了全国范围内的国企改革探索,体现了改革从试点到推广的发展趋势。
19.(13分)《拿破仑法典》又称《法国民法典》,1804年由拿破仑政府颁布。阅读材料,回答问题。

——摘编自《拿破仑法典》
说明《拿破仑法典》对研究近代法国社会的价值。(13分)
【阅卷参考答案】
19.(13分)
(一)法典对研究的作用:
从法典能反映法国社会部分情况角度作答;
从法典能作为研究法国社会的重要史料角度作答。
(从其他角度作答,言之有理,可酌情给分)
(二)法典对研究的局限性:
从法典所提供的史料信息不充分、不完整的角度作答;
从法典是一则孤例,不能全面、客观反映法国社会情况的角度作答。
(从其他角度作答,言之有理,可酌情给分)
【答案思路再解析】
理解题目要求:题目要求说明《拿破仑法典》对研究近代法国社会的价值,也就是分析这部法典作为研究资料的作用和可能存在的局限性。
一、法典对研究的作用
反映法国社会部分情况:
《拿破仑法典》的条款能直观反映法国近代社会的诸多方面。
如第8条规定“所有法国人都享有民事权利”,可反映出法国近代社会对公民民事权利的认可,体现当时社会在权利平等方面的一定进步;
第544条“所有权是对于物有绝对无限制地使用、收益及处分的权利”,反映出当时法国的财产制度,体现了资本主义经济发展下对私有财产的保护,有助于研究当时的经济关系和财产观念;
第1382条“任何行为使他人受损害时,因自己的过失而致行为发生之人对该他人负赔偿的责任”,反映出当时法律对人身和财产侵权行为的规制,可研究当时的社会秩序维护和法律对公民权益的保护理念。
从家庭关系角度,第213条“夫应保护其妻,妻应顺从其夫”,反映出当时法国的家庭伦理和性别关系,有助于研究近代法国的家庭制度和社会性别观念。
作为研究法国社会的重要史料:
《拿破仑法典》由拿破仑政府颁布,具有官方权威性,是研究法国近代社会法律体系、社会治理的重要第一手资料。它清晰呈现了当时法国的民事法律体系,包括物权、债权、婚姻家庭、侵权责任等方面的规定,有助于研究法国近代的法律制度建设和社会治理方式,了解当时政府如何通过法律规范社会秩序、调整社会关系。
二、法典对研究的局限性
信息提供不充分、不完整:
《拿破仑法典》主要聚焦于民事法律领域,对于法国近代社会的政治制度细节(如议会运作、政党政治等)、社会阶层的具体生活状况(如工人的工作环境、农民的赋税细节等)、文化教育发展等方面的信息涉及极少,仅依靠法典无法全面了解法国近代社会的全貌。
是孤例,不能全面、客观反映法国社会情况:
法典颁布于拿破仑时期,反映的是该特定时期拿破仑政府的意志和社会状况。而法国近代社会历经多个阶段(如波旁王朝复辟、七月王朝、第二共和国、第二帝国等),社会状况随时间不断变化,且不同地区(如巴黎与外省)、不同阶层(如贵族、资产阶级、工人、农民)的社会生活存在差异。仅通过《拿破仑法典》这一部法律,无法全面、客观地反映整个近代法国社会在不同时期、不同群体中的真实状况。
综上,《拿破仑法典》为研究近代法国社会提供了重要的法律视角和资料,但也存在一定局限性,研究时需结合其他史料进行综合分析。
答案示例
分析“作用”角度:
反映社会情况:法典的条款能体现法国当时的社会制度、价值观、经济关系等。比如从第8条“所有法国人都享有民事权利”,能看出法国当时在民事权利方面的规定,反映出社会对公民权利的认知;第544条关于所有权的规定,能反映当时的财产制度和经济关系;第1382条关于侵权赔偿的规定,能反映当时的法律对人身和财产保护的态度等。
作为重要史料:法典是拿破仑政府颁布的,具有官方性和权威性,能为研究法国近代社会提供第一手的法律资料,帮助我们了解当时的法律体系、社会治理方式等。
分析“局限性”角度:
信息不充分、不完整:法典主要是关于民事法律的规定,对于法国社会的其他方面,比如政治制度的细节、社会阶层的具体生活状况、文化教育等方面的内容涉及较少,所以仅靠法典不能全面了解法国社会。
是孤例,不能全面客观反映:法典是特定时期(拿破仑时期)、特定政权颁布的法律,它反映的是当时拿破仑政府的意志和当时的社会状况,但法国近代社会是一个较长的时期,社会状况在不断变化,而且不同地区、不同阶层的情况可能有差异,所以仅靠这一部法典不能全面、客观地反映整个近代法国社会的所有情况。
20.(12分)阅读材料,回答问题。
信 息
远古的人类借鼓声、号声将信息传向远方。南非波棱吉村的鼓语沿河流传递,一小时可将消息送至百余公里外。西周时期,边关烽火台沿要道与城邑排布,一处举火四方响应。
楔形文字记录了商业与官僚政治的日常,也是这些活动出现的先决条件。甲骨文记录了王室占卜、祭祀与军政大事,文字与社会控制的联系愈发紧密。印刷术的发明让文本变得廉价易得、稳定可靠。近代电的发明与广泛应用,让信息传输实现了革命性飞跃。1895年,美国南达科他州的农场主自行架设八英里长的电话线路,听筒里的市场报价、天气预报,甚至线路的吱吱声,都成为人们获取信息的来源。
计算机网络诞生,随后信息数字化快速发展,社会正式迈入信息时代。麦克卢汉写道:“现如今,我们已经将中枢神经系统延伸到了全球各处,从而至少在我们星球的范围内消除了时间与空间的差异。很快,我们将达到人的延伸的终极阶段--用技术模拟意识。”
以诗为桥,林徽因在《人间四月天》里写到:“你是一树一树的花开,是燕在梁间呢喃,——你是爱,是暖,是希望,你是人间的四月天!”
——摘编自詹姆斯·格雷克《信息简史》等
以“信息·连接”为题,写一则历史短文。(12分)
(要求:表述成文,叙述完整;立论正确,史论结合;逻辑严密,条理清晰。)
【阅卷参考答案】
20.(12分)
(一)历史阐释
从信息突破时空限制实现连接的角度作答;
从信息载体的变化使连接的深度与广度提升的角度作答;
从信息和连接与社会变迁的联系的角度作答;
从人类文明发展的视角看信息与连接的意义的角度作答。
(一)历史表述
层次1:不能表述成文,思路不清,词不达意。
层次2:能表述成文,思路不够清晰,语言不够流畅。
层次3:能表述成文,立论正确,史论结合,逻辑清晰,语言流畅。
【答案思路再解析】
解答本题需紧扣“信息·连接”主题,结合参考答案提供的“历史阐释”四大角度(信息突破时空限制实现连接、信息载体变化推动连接、信息和连接与社会变迁互动、信息连接对人类文明发展的意义)与“历史表述”层级要求,按以下步骤展开:
主题锚定与角度拆解:将“信息·连接”置于人类文明进程中,从时空连接、载体进化、社会互动、文明升维四个维度串联史实,体现“信息连接推动文明演进”的核心逻辑。
史实分层与阶段叙事:按“古代—近代—现代”时间轴梳理信息连接的里程碑事件,如远古语言/烽火、商代甲骨文、印刷术、近代电报/无线电、现代互联网等,每个阶段对应一个阐释角度,用具体史实(如甲骨文记录军政、印刷术促文化传播、互联网消弭时空差)支撑论点。
史论结合与逻辑勾连:每个史实需解释“信息如何连接”“连接推动了什么变化”,如甲骨文“固化信息,构建早期社会秩序”、电报“压缩时空,重塑工业时代商业协作”,实现“史实→论述→升华主题”的闭环。
小论文示例:(300字左右)
《信息·连接:文明演进的纽带》
信息连接是人类文明跨越隔阂、走向共生的核心纽带,从时空突破到社会重塑,见证着文明升维的轨迹。
远古时代,语言与烽火是信息连接的雏形:部落借语言凝聚群体认知,烽火以光信号突破空间,让预警信息跨山谷传递;商代甲骨文将信息“刻入时间”,祭祀、军政记录借文字脱离口耳相传的局限,构建起早期社会的秩序网络。印刷术的诞生则让信息载体“标准化”,《金刚经》等典籍批量传播,知识突破阶层壁垒,文明传承的深度与广度空前拓展。
近代工业文明中,电报与无线电重构时空法则:1895年美国农场的电报线,让市场报价、气象预警瞬间跨地域流动,商业协作挣脱地理枷锁;无线电让信息“飞越大洋”,一战战场的战报、跨洲的新闻报道,推动全球视野的形成,信息连接成为工业化生产协作的“神经中枢”。
数字时代,互联网让“地球村”从想象落地:算力网络消解时空差,“你是人间的四月天”借数字平台秒级触达全球,信息数字化让文明对话无界。从结绳记事到5G互联,信息连接始终是打破认知壁垒、推动文明共生的引擎,在时空折叠中续写人类命运的共进篇章。
★本套试卷解析工作量太大,个别试题在解析时也存在异议(不再做展示);故特分上期选择题、下期非选择题两期刊载!
注:如需本试题,请后台留言!做此类解析,是希望后台广大师生快速理解一模试题,不必沉溺于个别试题,以免于耽误复习的宝贵时间!
大题做法(序言)||历史文本类试题解题技巧与大法:“看文字法”示例
大题做法(真题系列一)||历史文本类试题解题技巧与大法:“看文字法”,以2019年全国高考Ⅱ卷第41题为例
大题做法(真题系列二)||历史文本类试题解题技巧与大法:“看文字法”,以2024年山东高考19题为例
大题做法(真题系列三)||以2025年河南高考卷第17题为例(含官方解析)——历史文本类试题解题技巧与大法:“看文字法”
大题做法(真题系列四)||以2025年陕晋青宁卷第19题为例(含官方答案)——历史文本类试题解题技巧与大法:“看文字法”
大题做法(真题系列五)||以2025年高考辽吉黑内四省区第19题为例(含官方解析)——历史文本类试题解题技巧与大法:“看文字法”
大题做法(真题系列六)||以2025年高考文科综合全国卷第42题为例(含官方解析)——历史文本类试题解题技巧与大法:“看文字法”

对于高三备考的老师和学生来说,做高考真题是非常有必要,而且一定要去提前的做,而不是要等到最后一个月才去练。高考真题要反复做、经常做,关键要做透。作为高三备考教师也应该给学生多呈现高考尤其是全国高考真题(因为全国高考真题成熟),或变式一下让学生练。很多高三老师和考生对高考真题还缺少这样一个意识!
与其大量刷题,不如把历年高考真题拿来仔细琢磨,做深、做透!
与其大量刷题,不如把历年高考真题拿来仔细琢磨。为什么高中生需要反复做高考真题。很简单,高考真题代表的是考点和题型趋势,高考题是高考命题人精雕细琢的产物,做真题是你最接近高考的训练。能力强备考教师还能从多年的高考真题的“玄机”中总结出命题规律,甚者押中来年高考试题。
面对不会的问题时,要敢于厚着脸皮去问,去解决。
高三考生一定要积极主动提问,把不明白的试题真正搞清楚。提问是学生主动学习的表现,勇于提问是尊重和利用好教育资源的表现。也是教师教学相长的机会。当学生向老师请教问题时,老师可以通过回答问题深入了解学生的学习状况,针对性地给予指导,这对教师和学生双方都是有益的。我们一定要明白,高三的学习不是孤军奋战,老师和学生是一个团队,共同的目标是帮助学生取得更好的成绩。面对不会的问题时,要敢于厚着脸皮去问,去解决。不要让“不会”成为你的障碍,而应该让它成为你向前进的动力。记住,厚脸皮不是缺点,而是帮助你走向成功的法宝。
说明:要想查看全国及各省市教育考试院权威解析,请点击以下链接:
快速一键查阅(链接直点)||19省市教育考试院2024年高考试题权威解析合集(汇总更新版)
官方权威解析||2024年高考山东新课标卷历史试题解析图超清
官方权威解析||2025年山东省普通高中学业水平等级考试历史试题官方权威解析
教育部教育考试院权威解析(文字珍藏稿)||2025年普通高等学校招生全国统一考试全国卷文综历史试题适用地区(新疆、西藏)
教育考试院权威解析(文字完整稿)||2025年高考江西省普通高中学业水平选择性考试历史试题分析。
官方权威解析(文字稿)||2025年湖南省普通高中学业水平等级考试历史试题官方答案及权威解析
教育考试院权威解析(文字完整稿)||2025年高考江西省普通高中学业水平选择性考试历史试题分析
官方权威解析||2025年山东省普通高中学业水平等级考试历史试题官方权威解析
官方权威解析(文字稿)||2025年北京市普通高中学业水平等级考试历史试题官方权威解析
官方权威解析(文字稿)||2025年辽宁、吉林、黑龙江、内蒙古普通高中学业水平等级考试历史试题官方权威解析
官方权威解析(文字稿)||2025年河南省普通高中学业水平等级考试历史试题官方权威解析


高效备考课堂的始终追求
研究如何考
清楚如何教
明白如何讲
真切如何学

、“在看”
吧!
对本公众号内容
喜欢请点个关注
不喜欢请转发
一转你成绩上一定发!
关注本公众号或转发
让更多有需求之人获得学习上帮助!