2026中考体育的脚步越来越近,2026年上海中考体育时间汇总(持续更新中)中考体育时间有时候会受到天气影响,比如去年的浦东、黄浦、长宁、青浦、闵行、崇明等区都是临时决定延期开考。
当然,有些区还是正常开考了。
我们再次重温一下去年体育中考考完同学的考试反馈,给2026届的同学一点参考,可以看看已考的经验,提前做好准备,调整状态。

一、已考区情况分享


普陀区

整体情况:监考很松,老师看得不严。


杨浦区



静安区

整体情况:发球机不太稳,影响不大。


宝山区

整体情况:今年宝山中考体育考试时间是4.8游泳,4.11-4.18其他项目。吴淞地区的初中基本都在行知中学考试,同学反应,发球机等器械比平时训练的好用。



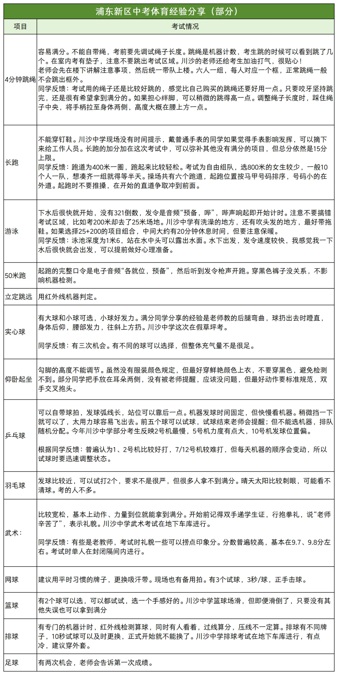
浦东新区


除了今年已经考试了的,我们还整理了来自2024届中考生(现高一)的经验分享,希望能帮助到即将考试的你们~

二、满分经验

考试全程不可以带手机!如果带包的话,包是一定要随身带着的,进去的时候会检查,而且手机一旦被发现就是0分!

1、1000/800米跑

跑步的时候需要穿一个背心,背心里面会有一个自动计圈的芯片。
据参加考试的同学称,背心对考试没有什么影响。
每组会分成16个人参加考试,一般是400m标准跑道。因为是大弯道,普遍会比在自己学校跑的快一点。
需要注意的是,当天的衣服尽量选择轻便的,不要太宽松,在考试之前检查一下鞋带有没有绑好。其他的就是平常心,稳定发挥就没问题~
今年长跑有附加分机制,如果长跑比较厉害的可以考虑这个附加分:男生1000米3分55秒满分,3分40以内可以拿1分附加分;女生800米3分40秒满分,3分25内可以拿1分附加分.

2、200米游泳

考试采取电子测试,场地为25m标准泳池(有的区可能是50m的),5人一组,任意泳姿不限。一条泳道有三个裁判计数,成绩取平均值。去年可以直接蹬墙。
考试要求:手扶池壁出发,身体任何部分触及池壁即可折返,游完全程后,手触池壁视为到达终点。
考前千万要做好热身的准备,在游泳过程中身体如果不适,要及时停止说明情况。一定以身体为重,这种情况是可以申请重考的。

3、4分钟跳绳

据同学反馈,考试的跳绳手柄会比较重。手柄里有电子计数器,考试时需将计数的手柄握在右手,现场会有个大屏幕显示跳了多少个。双脚并跳或者轮换跳都可以。
据考生分享,有的考场会有测试老师在旁边人工计数,一旦机器出什么问题,可以向老师提出。
注意,考试开始之前鞋带务必绑绑好,女生的辫子长的话可以盘起来。测试之前调试一下绳子的长短,可以试跳几个。

4、50米跑

用电子测试仪计时测试,四人一组,在100m直线跑道上进行。
考试规定不能穿钉鞋,可以穿运动鞋或平底鞋。考生到了场上要注意听测试老师的口令,会先喊个“预备”,然后鸣枪了开始跑。
记住是听到枪声跑,千万不要抢跑!据说有的考点没有喊“预备”就直接鸣枪,这种情况可以申请重考。考生在考试之前检查好自己的鞋带,多观望一下前面的考生如何考试,最好去听一下枪声熟悉熟悉。

5、立定跳远

考试用的是电子测量。
据参加过的考生说,跳的地方比较软,比操场上好跳。
大家在考试之前把鞋带系紧,最好穿防滑的鞋子。落地以后脚跟着地,不要乱走,等老师说可以走再从正前方离开场地。

6、实心球

实心球是2kg的,采用电子测试仪(部分考场是人工测量的),投三次,取最好成绩,现场会有大屏幕显示成绩。
考生在考试前可以先颠颠看球是不是顺手,尽量挑选适合自己的球。考试注意动作标准,据传有动作不标准给零分的。

7、引体向上

采用电子测试仪(人工计数备用),单杠高2.1~2.4m,高度由学生自定,杠下和两侧有专用保护垫。
现场有电子屏幕显示成绩。
考生在考试之前应做好热身,谨防拉伤。

8、仰卧起坐

采用电子测试仪(人工计数备用),脚部有专门固定脚的装置,可以调试位置。
考试要求考生双手抱头,起身时手肘及膝,躺下时全背着垫。
据说在膝盖那边会有一个红外线感应,垫子旁边也会有一个红外线感应,要两个接触到才计分,计分器每计一分会响一下。有的考场会有老师在旁边人工计数。

9、25米游泳

基本要求同200米游泳。

10、乒乓球

测试只有一次机会,乒乓球机连续发球35个,前5个是试球,不计数的。剩下30个,击球回落到对面桌上算1个,每个得4分,进25个就是满分。
发球机如果失误可以申请重测。学生最好自备球拍,考点也有备用球拍。
据考生反馈,乒乓球得分属于比较简单的,前5个左右的球可以找感觉,比较好上手。

11、羽毛球

采用自动发球机,发球机放置在一侧半场前发球线前沿至中线1.5米处,球的落点左右位置不太会有差别,前后可能会略有不同。
每位考生只进行一次测试,考生要以高远球将球击至对面单打场地有效落地区域内,回球须越过空中标志线。
如果因为机器供球出界了,考生可以放弃本次击球,本次击球也不计算击球次数,连续3此及以上无效供球,允许重新测试。

12、网球

由在底线中点位置的网球发球机隔网送球,每名考生需连续击球12个,且只进行一次测试。
如果因为机器供球出界了,考生可以放弃本次击球,本次击球也不计算击球次数,连续3此及以上无效供球,允许重新测试。
建议考生尽量还是能接都接,因为肉眼还是不太好判断球的落点是否出界的,如果球最后没有出解又没接到,就会比较尴尬。

13、武术

弓步马步踢腿要做到位,人要站稳,身体不要晃。眼睛要有神,最好睁大点。
据家长反馈,武术的评分主要还是看老师。有的老师比较严,有的老师比较松,所以考生从进入考场开始就要有礼貌,可以先做个抱拳礼,递交材料时双手递交,争取留个印象分。

14、体操

如果考生选择的是体操项目,那就要在“垫上运动、单杠、双杠、支撑跳跃(横箱分腿腾越)”中选择两项参加考试。

15、足球

每位考生有2次机会,取最好的一次成绩计分。
如果有漏绕杆的话,要返回原处继续进行,全程不能用手运球。
据同学反馈,足球要拿满分不太容易,而且容易受天气影响,如果雨天地滑就比较耽误时间。

16、篮球

每位考生只有1次机会,如果刚开始就出现严重违规的话,会召回重测(重测也只有1次机会),并且总时间加5s。
考试过程中,一旦出现带球走、双手运球、运球后原地投篮等情况,每次加5s。
篮球也是比较容易受天气影响的项目,但是部分学校会有室内考场做备选。

17、排球

考场会提供多个球可以选择,大多软硬适中,选一个自己感觉不错的就行。
有试球的机会,建议试球找找手感,再跟考官说开始就行。
每个考生只有1次测试机会,对墙垫球,垫40秒。垫球过程中,如果球落地,要自己把球捡回来继续垫球。

最后提醒大家:
考场上有任何问题大胆提出来,不要害羞,要敢于给自己争取更好的分数。
*家长注意!现场确认签字的时候一定让娃看清楚,成绩有问题现场就申请复核!