
点击蓝字 关注我们


粉丝福利
回复“中考真题”获取:中考真题
回复“进群”:添加小助理进中高考升学交流群
2025年深圳中考历史真题试卷(考生回忆版)出炉!(仅供参考)
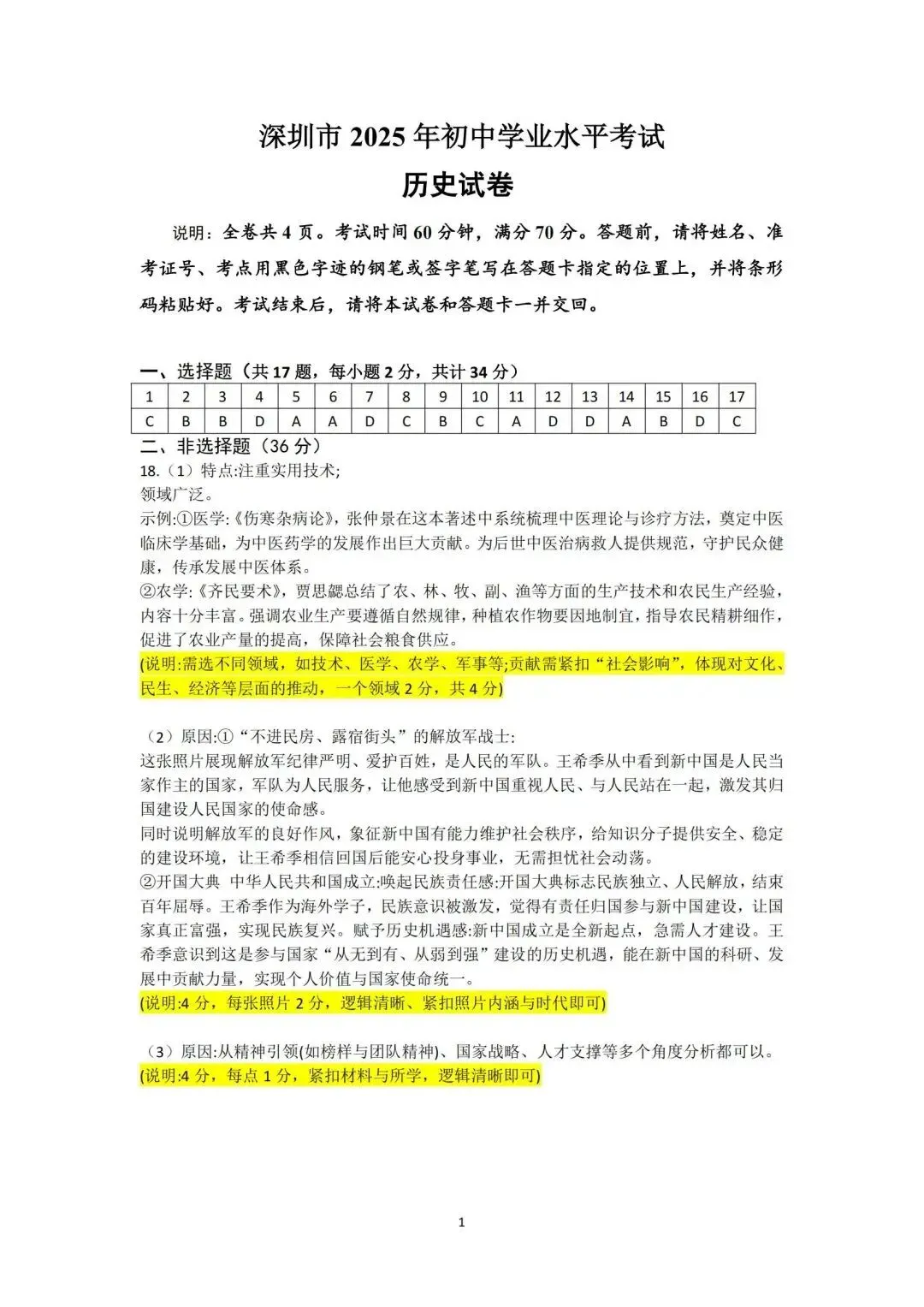
试卷预览







△仅供参考△

进入中考交流群
领取25届中考真题卷


注:初升高衔接阶段,可预先熟悉高中教材
回复“高一”,即可领取高中电子教材
回复“中考真题”,即可领取历年中考真题
回复“生地会考”,即可领取生地会考复习资料
觉得有用点点
在看+分享

往期回顾
文章来源:
四季读书网
版权声明:本文内容由互联网用户自发贡献,该文观点仅代表作者本人。本站仅提供信息存储空间服务,不拥有所有权,不承担相关法律责任。如发现本站有涉嫌抄袭侵权/违法违规的内容, 请发送邮件至23467321@qq.com举报,一经查实,本站将立刻删除;如已特别标注为本站原创文章的,转载时请以链接形式注明文章出处,谢谢!

