
2026年长春中考第一次市模考试已经结束!各科试卷陆续揭开神秘面纱,考生和家长都在紧张关注:这次市模考了什么?难度如何?透露出哪些中考信号?
帮帮将最新的市模考试卷及答案整理了下来,有需要的家长可以转发和收藏!

点击下方名片关注【长春教育帮】
获取最新中考资讯
扫描下方二维码进群
免费领取“市模”
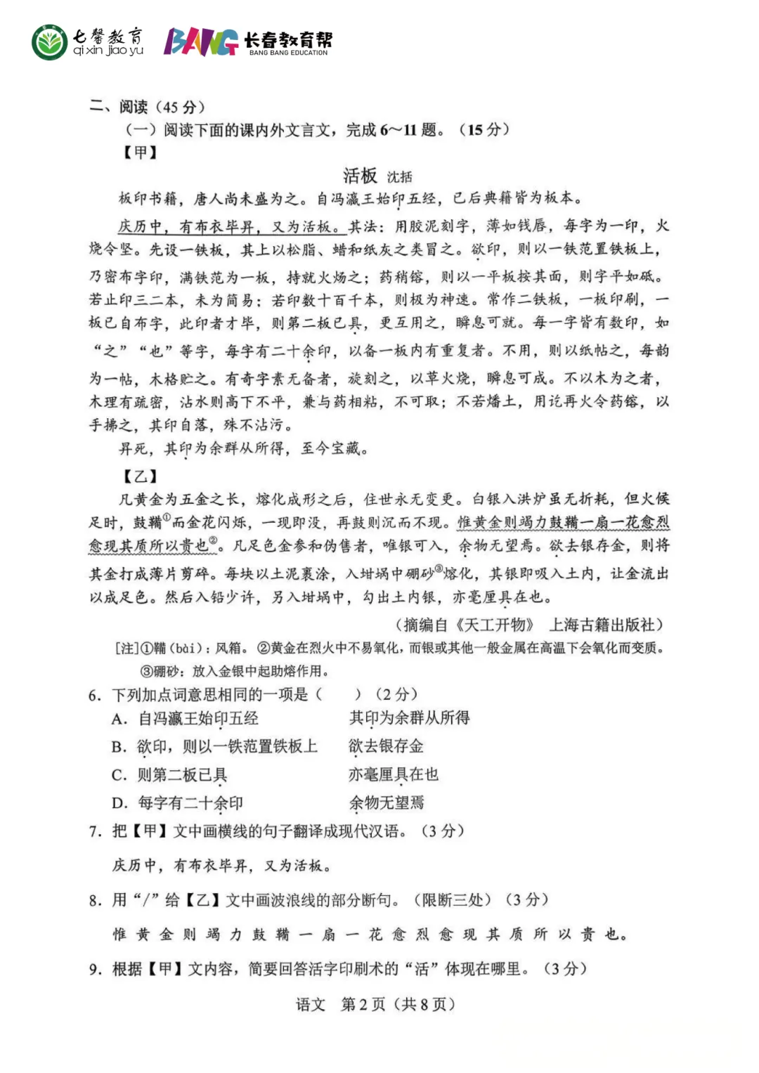
全科真题+答案














































还在为孩子中考志愿填报发愁?
不清楚高中梯队怎么选?
不知道怎么帮孩子精准提分、规划升学路?
别慌!教育帮中考报考专家团来帮你!


他们熟稔长春本地中考政策细则,摸透各高中招生偏好与办学特色,更能精准匹配孩子分数与院校层次,帮你避开报考误区、抓住升学红利!
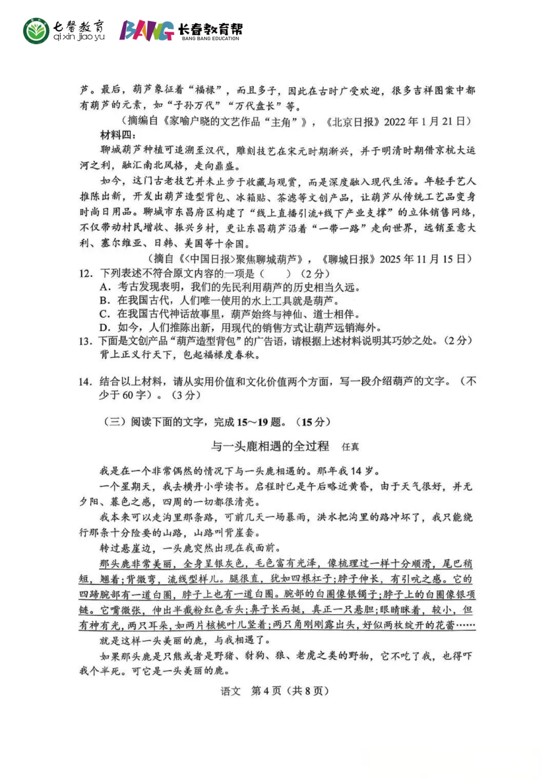
现在报名,福利拉满:
✅ 专家名额余量告急,抢占即享最长服务周期
✅ 一对一深度沟通,定制专属升学方案
✅ 全年最大力度优惠,窗口期即将关闭!
中考升学无小事,专业规划少走弯路!
抓紧咨询占位,给孩子的未来多一份稳妥保障!
咨询中考报考
↓↓↓


长春高中班型、招生名额、录取分数线汇总

2025长春高中“进出口”排名及分析!谁是“最强加工厂”?

长春中考志愿怎么填?各批次设置一看就懂


注:家长可点开图片后扫描

文章来源:
四季读书网
版权声明:本文内容由互联网用户自发贡献,该文观点仅代表作者本人。本站仅提供信息存储空间服务,不拥有所有权,不承担相关法律责任。如发现本站有涉嫌抄袭侵权/违法违规的内容, 请发送邮件至23467321@qq.com举报,一经查实,本站将立刻删除;如已特别标注为本站原创文章的,转载时请以链接形式注明文章出处,谢谢!