在线做题·视频讲解·试卷分析
关注皖考霸回复【1】
领取安徽中考真题&获取名校真题库
数学卷考霸评分 8.5/10
数学卷
试卷考查倒数、科学记数法、三视图、网格计算、三角函数、图形面积、代数推理、三角形径比定义、几何推理、动点函数图象、分式意义、三角函数转换、反比例函数与几何、新定义二次函数、实数运算、位似作图、方程应用、规律探索、几何应用题、圆的证明与计算、统计分析、几何综合与抛物线综合等核心知识。基础题如1-6、11-12、15-16等考查识记、计算、简单推理与信息提取,易于得分;难点在于综合探究、逻辑推理、数学建模、动态分析与高阶思维,如第7题代数式变形与判别式结合、第8题三角形‘径比’新定义、第9-10题几何推理与函数图象、第13-14题反比例函数与二次函数新定义探究,以及第20-23题圆的综合、数据分析、几何证明与抛物线综合应用,需要学生具备极强的逻辑推理、空间想象、数学建模和实际问题解决能力。
<点击图片查看全卷>
数学答案
<点击图片查看完整答案>
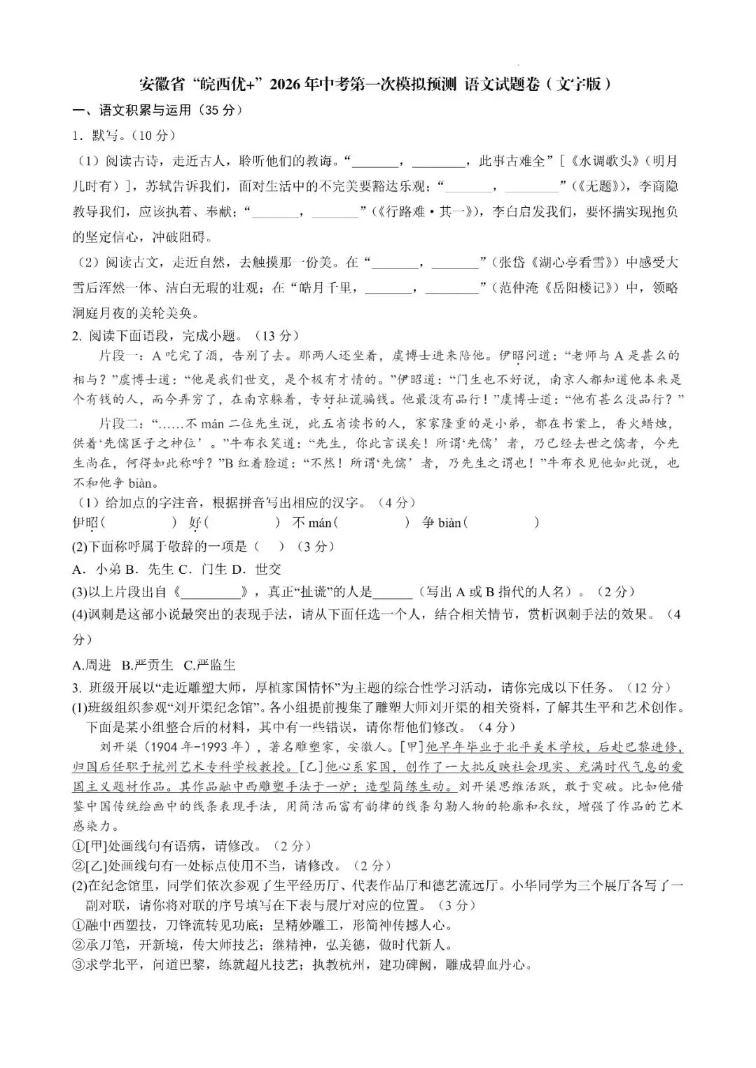
语文卷考霸评分 8.5/10
语文卷
试卷紧扣九年级语文核心素养,全面考查积累运用、综合性学习、阅读与写作。基础题如默写、名著常识、综合实践与文言实词等考查识记、判断与简单应用,易于得分;难点在于综合探究、深度思辨、材料辨析、图文转换与创意表达,如《儒林外史》人物讽刺赏析、刘开渠‘走近雕塑大师’综合探究、小说《梨香》的人物心理与环境赏析、多材料关于AI发展现状与伦理的综合分析、文言文对比阅读与‘珍惜当下、即刻行动’的记叙文写作,需要学生具备极强的文化理解、批判性思维、审美鉴赏和综合表达能力。
<点击图片查看全卷>
语文答案
<点击图片查看完整答案>
英语卷考霸评分 8.5/10
英语卷
试卷紧扣中考核心素养,基础题如单项选择、完形填空A篇、阅读A篇、补全对话与单词拼写等考查识记、语境应用与信息定位能力,易于得分;难点在于综合理解、逻辑推理、图文转换与创意表达,如完形填空B篇关于水与中华文明的文化内涵探究、阅读理解C篇关于社会企业的深层主旨理解、D篇关于阅读困难与应对策略的分析,以及以‘难忘经历’为主题的写作任务,需要学生具备较强的语篇分析、批判性思维、跨文化理解和综合表达能力。
<点击图片查看全卷>
英语答案
<点击图片查看完整答案>
物理卷考霸评分 8.5/10
物理卷
试卷考查了机械运动、物态变化、磁场、动能与势能、流体压强、电学图像、作图、简单机械、内能、电与磁、安全用电、分子动理论、电磁感应、电荷、电路、摩擦力、电源内阻、凸透镜、测电阻、机械效率、电功率、液体压强、浮力与密度等核心知识。基础题考查识记、计算、简单推理与信息提取能力,易于得分;难点在于综合探究、作图、逻辑推理、图像分析与复杂计算,如第6、10题的电路图像分析、第7题的暗室光路作图、第20题的电阻测量实验、第23题的浮力与密度综合计算,需要学生具备极强的逻辑推理、空间想象、实验分析和实际问题解决能力。
<点击图片查看全卷>
物理答案
<点击图片查看完整答案>
化学卷考霸评分 8.5/10
化学卷
试卷紧扣九年级化学核心素养,考查物质变化、健康与生活、溶液配制、化学与STSE、溶解度曲线、劳动与化学、材料分类、科学探究、图像与计算、绿氨与碳中和、气体制备、工业流程、物质制备与含量测定、化学计算与绿色化学等核心知识。选择题考查识记、判断、信息提取与简单推理,易于得分;难点在于综合探究、逻辑推理、实验设计、图文转换、工艺流程分析与定量计算,如第5题的溶解度曲线结晶分离、第8题的甲醇催化转化微观示意、第12题的催化剂失效与再生机理、第13题的氨合成前沿技术、第15题的硫酸铁铵制备、第16题的Fe3O4与FeOOH含量测定,以及第17题的计算,需要学生具备极强的科学思维、信息整合、逻辑论证和实际问题解决能力。
<点击图片查看全卷>
化学答案
<点击图片查看完整答案>
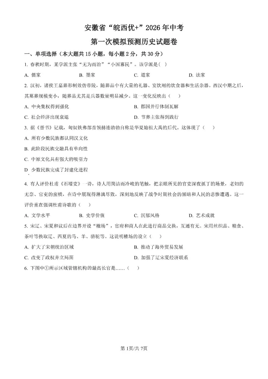
历史卷考霸评分 8.5/10
历史卷
试卷紧扣历史核心素养,考查了百家争鸣、汉朝中央集权、民族交融、文学史料、宋辽夏经济联系、边疆治理、近代探索、民族资本主义、抗日战争、中共八大、改革开放、文艺复兴、工业革命、俄国革命、美苏冷战、科举制、元朝行省、民族区域自治、经济重心南移、甲午战争、五四运动、中国特色社会主义道路、沿海开放与民族复兴等核心内容。选择题、辨析改错与基础材料题考查识记、判断、信息提取与简单归纳,易于得分;难点在于综合探究、材料辨析、图文转换、逻辑推理与史论结合,如第16题制度创新的辨析改错、第17-18题关于经济重心南移与民族意识觉醒的材料解析,以及第19题关于改革开放与民族复兴的主题探究,需要学生具备极强的史料解读、逻辑论证、跨时期关联和综合探究能力。
<点击图片查看全卷>
历史答案
<点击图片查看完整答案>
道法卷考霸评分 8.5/10
道法卷
试卷紧扣九年级核心素养,覆盖选择题与非选择题。基础题考查识记、判断、信息提取与价值选择,易于得分;难点在于综合探究、逻辑推理、材料辨析、观点论证与行为践行,如第13-14题关于校园玩笑分寸、民族精神与爱国格言的评析,第15-16题关于《能源法》与绿色发展的法治辨析、中国式协商民主与外交贡献的分析,以及第17题关于“双碳”目标与中国担当的综合探究,需要学生具备极强的材料分析、逻辑论证、价值判断和综合实践能力。
<点击图片查看全卷>
道法答案
<点击图片查看完整答案>
无广告·自助查阅·全平台自助刷题学习
争做安徽最好·最全·最强的升学配套




















