
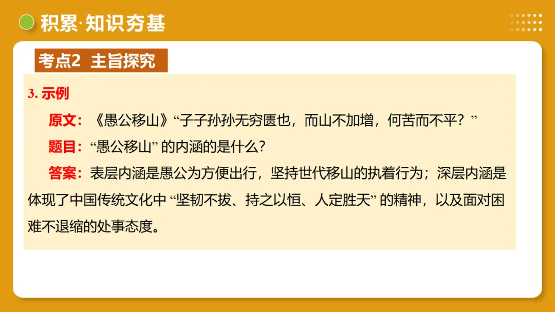
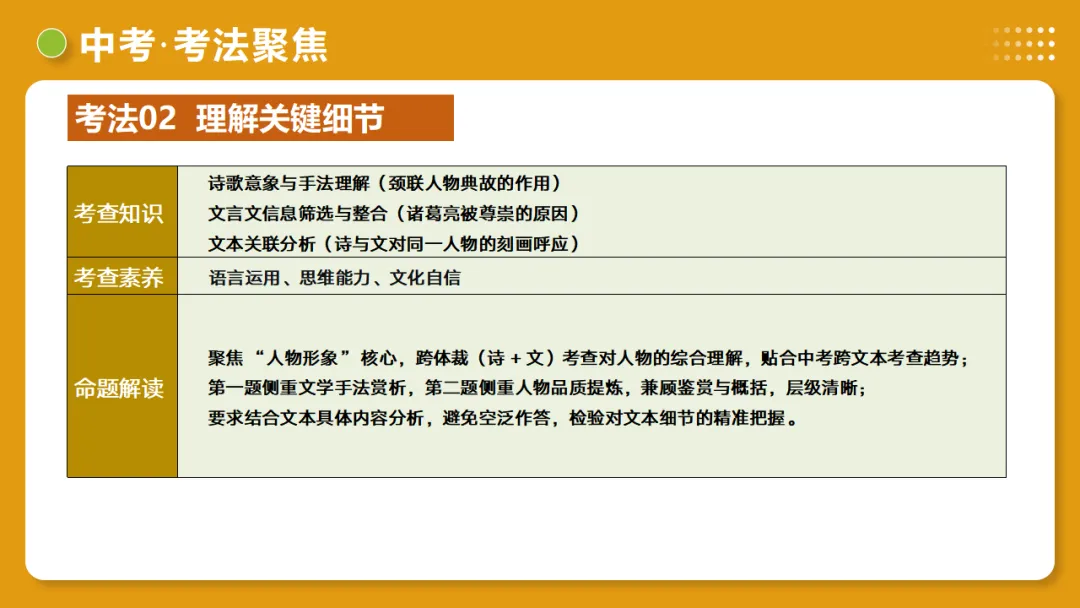
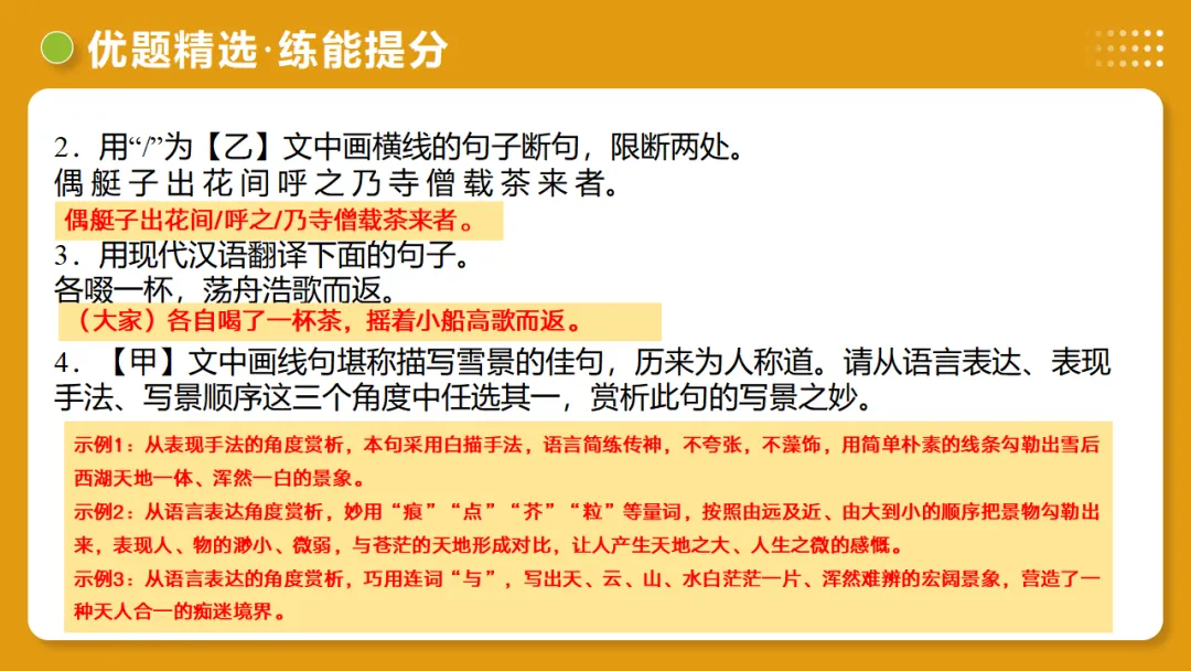
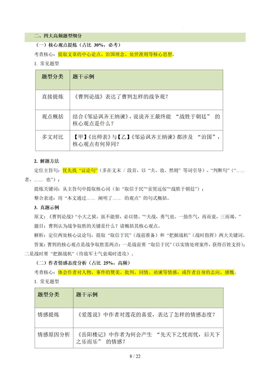
点击
上方文字
关注我们
快乐语文天地初中语文资料表
(点击下面蓝字即可查看)
| 七上电子课本 | 八上电子课本 | 九上电子课本 |
| 七下电子课本 | 八下电子课本 | 九下电子课本 |
| 学生习作 | 初中名著 | 同步训练 |
| 单元作文辅导 | 中考作文 | 2023初中作文 |
| 七上教学视频 | 八上教学视频 | 九上教学视频 |
| 七下教学视频 | 八下教学视频 | 九下教学视频 |
| 2023中考 | 中考古诗词 | 初中文言文 |
| 七上朗读材料 | 八上朗读材料 | 九上朗读材料 |
| 七下朗读材料 | 八下朗读材料 | 九下朗读材料 |
| 七上图文解读 | 八上图文解读 | 九上图文解读 |
| 七下图文解读 | 八下图文解读 | 九下图文解读 |
往期链接
【2026春新教材】人教版七八九年级语文(下册)电子课本汇总
2026年中考复习第03讲《句子:病句、修辞、单复句》讲练测
2026年中考语文复习议论文阅读第01讲《 论点提炼与理解辨析》讲练测
2026年中考语文复习议论文阅读第2讲《 论据分析概括与补充》讲练测
2026年中考语文复习议论文阅读第3讲《论证方法、思路与结构》讲练测
2026年中考语文现代文专题复习第01讲《内容理解与概括》ppt
2026年中考文学类作品阅读专题复习:标题和段落的作用ppt
2026年中考语文复习说明文阅读第1讲《说明对象及特征》讲练测
2026年中考语文复习说明文阅读第2讲《说明顺序与思路》讲练测
2026年中考语文复习说明文阅读第3讲《说明方法与语言》讲练测
2026年中考语文复习文言文阅读第1讲《文言字词・释义积累》讲练测











































































本公众号只作公益性分享,版权归原作者,如有侵权请联系删除。
往期回顾
5.部编版语文七至九年级下册 教学视频+图文讲解+知识点汇总15.写作手法39讲汇总
6.初中语文阅读理解每日一练中考真题及参考答案解析合集一(共二十六)
17.2021-2022| 部编人教版语文七八九年级上下册电子课本(最新版汇总)
21.统编版语文七八九年级上下册 微课视频(合集)(国家中小学课程资源)
22.最新2024-2025部编版七、八、九年级上下册语文电子课本
33.2022年七八九年级语文上册知识点+图文解读+同步练习及参考答案汇总
36.七年级语文上学期期中考前复习专项训练专题(解析版)汇总(1-24)
37.八上期中考前复习专项训练专题专题(解析版)汇总(1-24)
39.2022——2023年度部编版七八九年级上下册语文知识点+图文解读预习汇总
43.2023中考考前辅导合集
54.最新2024-2025部编版七、八、九年级上下册语文电子课本
55.初中语文名著导读汇总1
56.中考语文复习25讲汇总
欢迎扫码关注快乐语文天地
