今天上午,2026年河南省市遴选笔试开考!
公选王的老师们在考前一天不远万里奔赴考场,给大家派发了口袋书+文具四件套+专属帆布袋+盲盒小礼物,助力考生考场最后1公里。
考后,公选王第一时间为大家收集并解析了本次考题,据考生反馈,本次河南遴选笔试,考到的话题在理论课件里面全都有,经验交流材料、城乡融合发展、关于人才引育模式、提振消费,全部预测到了!















话不多说,一起来看2026年河南遴选笔试考题+参考解析吧。
2026年3月15日河南省市直机关遴选笔试真题解析
考试时间:9:00-12:00 满分:100分
材料一
郑州,新乡创建全国零售业改革试点,各商超根据自己所处的不同区域差异化发展,围绕个性化体验进行创新满足消费者。
还提到焦作蜜雪冰城研学,洛邑古城汉服等,提升了停留时间。
以旧换新方面,各地职能部门印发提示函,统筹监测资金使用,数字赋能,焕新系统,打造以旧换新平台,一件事联办。
郑东万象城、“亳都·新象”等商业综合体开业,“首店”纷至沓来;郑州德化步行街、郑州油化厂等打造出一站式消费新场景。
便民生活圈建设,实施家政进社区行动,举办家政招聘活动。
建设县域商业体系,建设乡镇商贸中心、物流体系等。推动企业品牌下沉县域乡村,支持新能源、绿色家电下乡
外贸企业转型,流量扶持,举办外贸活动,举办展销会,建设跨境电商自贸试验区,带动企业产业抱团出海。
材料二
是商务部举办的消费季活动通知,主要内容包括举办市集、拓展酒店民宿、文化旅游、教育培训等服务,推动优质产品进县城商超、大集、村店,培育县域创业能人等。
第一题:结合给定材料一,写出河南省提振消费的举措,300字以内,15分。
【公选王解析参考:童教授】255字。
一是深耕细分领域,支持胖东来、蜜雪冰城等企业差异化发展,悦来悦喜等聚焦细分赛道,商超精准对接个性化消费需求。二是创新消费场景,打造蜜雪冰城研学路线、洛邑古城汉服服务,推动商业综合体与街区融合,构建一站式消费场景。三是强化政策赋能,职能部门加强资金监测,依托豫事办实现“一件事联办”,搭建以旧换新平台,落实补贴政策。四是完善商贸体系,借助国家资金支持,建设乡镇商贸中心和物流体系,推动新能源、绿色家电下乡。五是拓展外贸市场,通过佣金激励、流量扶持、展销会等,推动跨境电商发展,带动企业抱团出海,实现内外双向开放。
第二题
问题:结合给定材料二,请补充通知中的工作要求部分,300字以内,15分。
【公选王解析参考:童教授】
一要精心策划组织。各地要将“新大集新服务新消费”系列活动与其他促活动统筹衔接,立足本地优势特点,精心策划组织本地特色活动。二要广泛发动参与。要全面梳理县域商业建设行动支持的各类经营主体,引导其创新服务模式、优化购物体验,履行社会责任、发挥带动作用,广泛组织参与本次活动。三要做好宣传引导。要持续跟踪活动开展情况,总结活动经验做法和企业创新实践案例,全方位开展宣传报道,多维度反映活动成效。四要注重活动效果。要认真贯彻落实中央八项规定及其实施细则精神,厉行勤俭节约,反对铺张浪费,严格落实举办节庆、论坛、展会活动等管理规定,做好安全防范预案,确保活动取得实效。
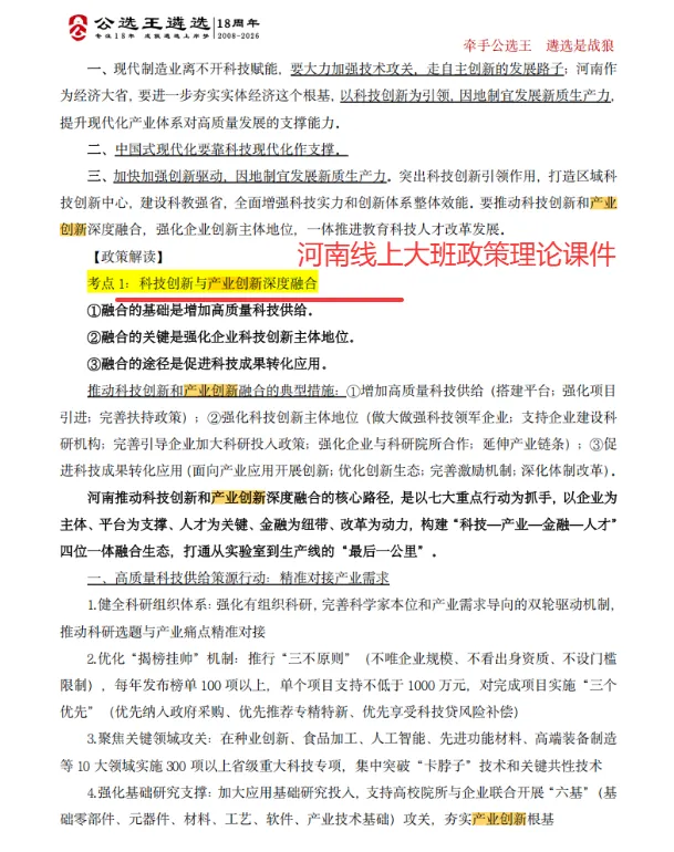
材料
开头:说要新质生产力,要自主创新,要科技创新与产业创新深度融合。
第二段主要讲了一系列创新成果,通过大量数据表现,包括科研站、省级实验室、创新型企业等数据
第三段:河南高校推行“3+4”创新体系,引育人才院士,技能人才xxx名,推进高校三个调整优化,开展论文自查和挂靠清理工作,优化创新环境。
第四段:河南科技创新和产业创新融合仍有短板,人才供需适配不足,学科规划与市场需求不符,人才引育力度不够。
第五段:补齐短板,创新厚土培植和带土移植模式,要人才引育并重。院士增报推荐,建设高端人才海外蓄水池,引海外人才入豫。
第三题
请根据材料,写一篇河南省在全国召开的推进科技创新与产业创新深度融合会上的经验交流发言提纲,不考虑格式要求,15分。300字以内。
【公选王解析参考:童教授】284字
河南“四个突出”推进科技创新与产业创新深度融合
一是突出阵地建设。新建野外科研站、数学应用中心xx个,重塑创新体系,依托中原科技城集聚科技成果xx个,筑牢融合载体。二是突出企业创新,强化企业主体地位,构建产学研用体系,培育xx家创新型企业,5家企业入选胡润全球独角兽排行榜。三是突出人才培养,推动高校推行“3+4”创新体系,创新“带土移植”和“厚土培植”,引育院士及技能人才xxx名,建校企研究中心xx个,优化人才培育环境。四是突出成果转化。打通创新成果落地通道,推动科技成果与产业需求精准对接。下一步,我们将认真贯彻重要指示精神,进一步推进科技创新和产业创新融合走深走实。
第四题:请对带土移植和厚土培植两种人才引育模式的不同之处进行分析理解,350字以内,15分
【公选王解析参考:童教授】327字
一是引育方向不同。带土移植侧重“引进来”,聚焦海内外高端人才及优质创新资源,快速补齐人才短板;厚土培植则侧重“留下来”,通过“培育+留存”,长效激活人才内生动力。二是实施重点不同。带土移植侧重“团队+项目+资源+管理”打包引进,精准匹配本地产业需求,缩短人才适应期。而厚土培植则侧重人才引育并重,强化人才生态环境建设,让人才在豫尽快扎根生长。三是适配场景不同。带土移植主要针对河南新质生产力发展,补齐高端人才短板,破解海外人才引育难题;厚土培植则着力解决普适性人才供需适配不足、学科与市场脱节问题。四是见效周期不同。带土移植短期见效快,引进后可快速开展技术攻关或产业化,解决迫切需求。而厚土培植则需要长期培育,注重人才梯队建设和可持续发展,见效周期较长。
第五题大作文
材料:
政协相关领导组建调研组对城乡融合促进共同富裕进行调研
开头是强调以县域为基础促进城乡融合发展。
然后讲调研组调研了社区花卉市场,“合作社+农户”利益联结机制,花卉企业加农户规模化基地养殖;调研了某村闲置老窑洞变陶艺工作室,打造市级非物质文化遗产等。
最后政协委员们发表了各自看法,表示要聚焦新业态培育,盘活闲置资源,引入城市金融资本,转化农村城市资产
问题:请围绕“统筹城乡发展,缩小城乡差距,促进乡村繁荣稳”定写一篇策论文,1000-1200字,40分。要求:结合材料但不拘于材料,对策符合省情,说理论证充分。
【公选王参考解析:童教授】1147字
推进城乡融合发展 绘就河南乡村新画卷
中原沃土藏民生期盼,城乡相融系发展大局。指出,要坚持城乡融合发展,稳步推进以县城为重要载体的新型城镇化建设,推进乡村全面振兴。河南作为农业大省、文旅大省,城乡融合发展是实现现代化建设的关键抓手。要坚持以产促城、以城兴产、产城融合,打破城乡发展壁垒,真正实现城乡统筹发展、缩小城乡差距、促进乡村繁荣稳定。
第一,要做强产业协同,激活城乡融合内生动能。产业兴则城乡兴,产业融则城乡融。河南是农业资源丰富,要立足农业根基与文化优势,推动城乡产业互促共进。一方面做优特色农业产业链,深化“公司+农户”模式,推动农业“接二连三”。加快建设优势特色农产品生产基地,打造“豫农优品”“美豫粮油”公共品牌。做足“粮头食尾”“畜头肉尾”“农头工尾”大文章,培育壮大特色产业集群和乡村富民产业链。另一方面开发农业农村新功能新价值,深入推进现代农业产业园、产业强镇建设,积极发展农村电商、乡村旅游、文化体验、生态康养等新业态,促进农村一二三产业深度融合。引导城市装备制造、食品加工等优势产业向县域延伸,形成“城市研发+县域制造”协同模式,壮大县域经济。
第二,要促进服务均等,织密城乡民生保障网络。公共服务的落差是城乡隔阂的核心症结,只有推进基本公共服务标准化均等化,才能让城乡居民共享发展成果。要优化教育医疗资源布局,推动郑州、开封等城市名校与乡村学校结对帮扶,完善县域医共体建设,实现三甲医院专家下沉坐诊、检查结果互认,让农村群众在家门口享受优质服务。要健全农村养老服务体系,推广“村级互助养老+社会化服务”模式,在乡镇建设区域性养老服务中心,补齐农村养老短板。同时放宽农民工落户条件,加大县域保障性租赁住房建设力度,保障进城群体“住有所居、学有所教”,加速城乡人口融合与文化交流。
第三,要夯实基建支撑,畅通城乡要素流动血脉。基础设施是城乡融合的硬件基础,只有补齐农村基建短板,才能让城乡要素双向顺畅流动。要持续推进“四好农村路”提质改造,串联乡村产业基地与旅游景区,打通淮河、黄河流域生态经济带乡村交通脉络。要统筹推进农村污水垃圾治理、厕所革命,以栾川、新县生态治理为榜样,实现城乡生态共建共享。同时完善农村物流配送体系,打通农产品进城、工业品下乡“最后一公里”,实现行政村5G网络、光纤宽带全覆盖,培育农村电商带头人,建设智慧农业平台,让数据成为城乡融合的新纽带,让禹州的中药材、鄢陵的花木通过数字渠道走向全国。
中原兴则天下兴,乡村富则河南强。城乡融合发展是一项系统工程,非一朝一夕之功。必须锚定“以产促城、以城兴产、产城融合”方向,久久为功、持续发力,让产业之脉联结城乡,让民生之光照亮乡村,才能绘就城乡融合发展的美好画卷,让中原大地的乡村既留得住乡愁,又能奔向共富。
温馨提示:本次试卷是经过公选王学员考后回忆版整理而成的并做出的解析,仅供参考哟。
解析丨公选王遴选笔试研究院
本场考试完整材料、题目及多位公选王老师解析,可点击文末左下角“阅读原文”查看~

扫码免费领取【河南遴选面试备考资料包】
↓↓↓


笔试已经结束!要开始继续备考面试啦~
千万不要等笔试成绩出了再准备
提前准备才能提高胜算!
2026年河南省市直遴选面试班
🔥火热招生中

扫码免费领取面试备考资料及咨询面试课程
↓↓↓

长按识别下方二维码回复“1”
领取
遴选综合写作的课程12节
+遴选备考199个热词
+《2024全年省直遴选笔试考题》


