点亮星标★,关注小高,带你了解玉环最新小、初、高信息!
家里有初三孩子的注意了!玉环2026年中考招生实施意见刚出炉,对比去年有重要调整,报名时间紧迫,务必仔细看!
⏰报名倒计时10天!
3月26日-31日网上报名,唯一入口:台州市普通高中教育招生信息服务平台(网址没变,但端口号从8801改为8201了!千万别进错!)
🔔两大核心变化:
1️⃣最后一年! 少数民族中考加分2026年保留,2027年取消,这是最后的机会!
2️⃣志愿批次明确7档,玉环中学、楚门、玉城等校录取顺序和规则有详细说明,填报策略很重要!
🎯其他重点速览:
• 体育考试40分,实行“4选1”新方案,必考耐力+力量,自选跳跃和技能类。
• 玉环中学招456人,其中70%(319人)为定向招生,但要求在该初中最后两年连续就读。
• 随迁子女报考普高,父母需有居住证+本地社保,学生本人要连续读满3年。
📅 考试时间:6月20-21日
🏫 总分660分(含体育40分)
报名在即,资格条件、志愿规则、时间节点一个都不能错!建议家长们收藏转发,仔细研读相关政策原文,提前为孩子做好准备!
以下为详细版解读+政策文件
玉环市教育局刚刚发布了《2026年初中毕业生学业考试与高中招生工作实施意见》,相比2025年政策,有几个关键变化需要重点关注!
🔥2026年vs2025年核心变化点
变化项目 | 2026年政策 | 2025年政策 | 变化说明 |
|---|---|---|---|
报名平台端口 | https://zkzs.tzedu.net.cn:8201 | https://zkzs.tzedu.net.cn:8801 | 报名网址相同,但端口号从8801改为8201,务必注意! |
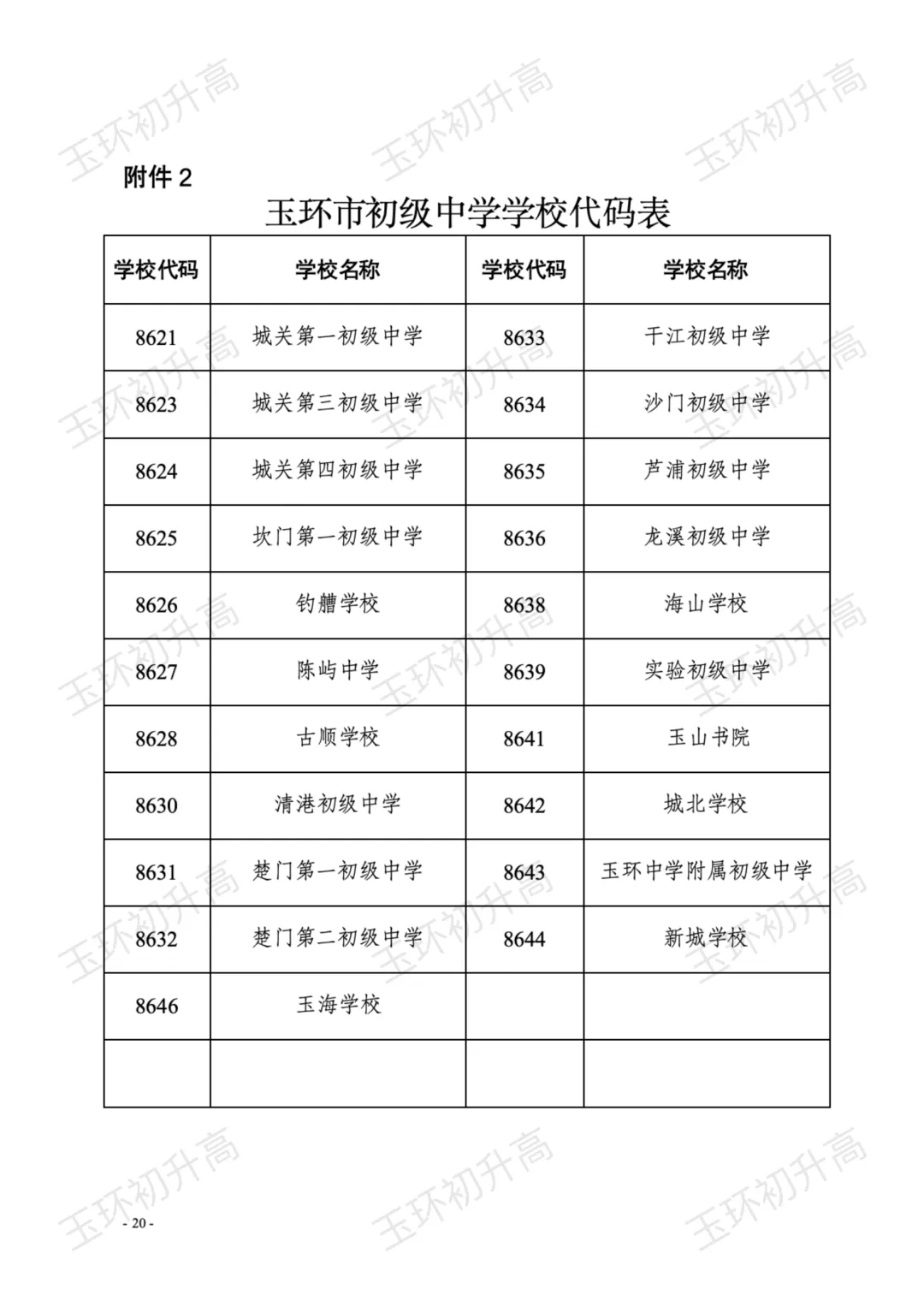
学校代码调整 | 8626:钓艚学校 | 8626:坎门第二初级中学 | 部分学校名称和代码有调整,填报志愿时需核对最新代码表 |
少数民族加分 | 保留至2026年,2027年起取消 | 2025年仍执行加分 | 最后一年享受少数民族加分,符合条件的考生要把握机会 |
报名序号规则 | 14位数字,明确编码规则 | 未在搜索结果中明确 | 新增详细说明,7-10位为学校代码,回户籍地报名统一为"99"+后2位 |
📅2026年中考关键时间轴
1. 报名时间:3月26日8:00 - 3月31日17:00
唯一报名平台:台州市普通高中教育招生信息服务平台
报名费:65元/生
逾期不予办理,务必按时完成!
2. 考试时间:6月20日-21日
6月20日:语文(9:00-11:00)、科学(13:30-15:30)
6月21日:数学(9:00-11:00)、社会(13:30-15:10)、英语(16:10-17:50)
3. 体育考试:5月底前完成
考点:玉环市中等职业技术学校、玉环市游泳馆(游泳项目)
🏫考试科目与分值(总分660分)
语文120分、数学120分、英语120分(含听力20分)
科学160分、社会100分、体育40分
所有科目省级统一命题,采用闭卷形式
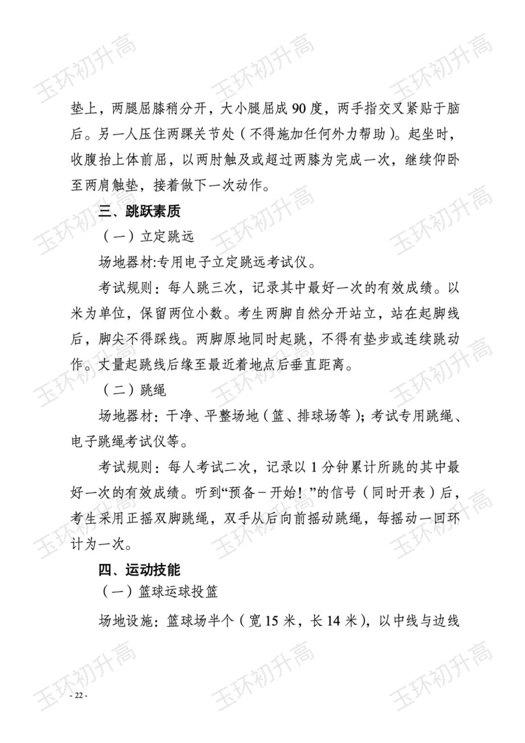
⚽体育考试新规
体育总分40分,考生需从5类项目中自主选择4类,每类10分:
耐力类(必考):男生1000米、女生800米
力量类(必考):男生引体向上、女生仰卧起坐
跳跃类(选考):立定跳远、1分钟跳绳(二选一)
技能类(选考):篮球运球投篮、排球垫球、足球绕杆运球(三选一)
替代类(可选):100米游泳(可替代跳跃类或技能类中的一项)
📝志愿填报7个批次
提前批:坎门中学(艺术特长生)
第一批:玉环中学(自主招生、统招、定向)
第二批:玉环市外国语学校(统招)→民办,12000元/学期
第三批:楚门中学、玉城中学(自主招生)→两校不能兼报
第四批:楚门中学、玉城中学(统招)→可以兼报
第五批:楚门中学、玉城中学(定向招生)
第六批:坎门中学(普通班)、实验高级中学
第七批:玉环市综合高中(统招)
🎯玉环中学招生详解
总计划456人,分三部分:
自主招生:76人(学校自行组织)
统一招生:61人(按中考成绩录取)
定向招生:319人(占70%)
定向录取规则:
控制线:以全市第456名考生总分为基准,下浮20分
分配方式:毕业生数(20%)+上线考生数(60%)+平均分参数(20%)
重要提醒:定向对象必须在该校最后两年连续就读
✨其他重要政策
随迁子女报考:父母需持有《浙江省居住证》并缴纳社保,学生需连续学满3年
综合素质评价:玉环中学等四所普高要求1A2B及以上,一般普高要求4C以上
录取同分规则:按语文、数学、英语、科学、社会、体育顺序比对单科成绩
海岛学校优惠:海山乡学校享受楚门中学、玉城中学、坎门中学各2个定向名额
💡给家长的建议
立即行动:检查报名材料,确保户口簿、居住证、社保等证件齐全
关注变化:特别是报名端口变更和少数民族加分最后一年
科学选科:根据孩子特长合理选择体育考试项目
志愿策略:理解7个批次录取规则,避免填报失误
定向资格:确认是否符合定向生条件,这可能是进入优质高中的关键
距离报名截止仅剩10天时间,请各位家长抓紧准备!祝愿所有考生都能顺利报考,考出理想成绩!
了解更多本届中考相关信息,欢迎扫码入群!

END-
本文根据玉环市教育局官方文件整理,具体政策以教育局最新通知为准。以下为文件原文






























