在线做题·视频讲解·试卷分析
关注公众号回复【1】
领取安徽中考真题&获取名校真题库
数学卷考霸评分 8.5/10
数学卷
试卷紧扣数与代数、图形与几何、统计与概率、函数、综合与实践五大核心领域,考查负数、反比例函数、科学记数法、配方法、整式运算、无理数估值、因式分解、分式方程、不等式推理、函数图象、数的大小比较、平移变换、程序框图、新定义、计算化简、方程不等式、方案优化、规律探究、一元二次方程整数根、奇偶性探究、反比例函数应用、跨学科建模、抛物线综合与几何变换等核心知识。基础题考查识记、计算、简单推理与信息提取,易于得分;难点在于综合探究、逻辑推理、数学建模、动态分析与高阶思维,如第9、10、13、14、20、21、22、23等综合题,需要学生具备极强的逻辑推理、空间想象、数学建模和实际问题解决能力。
<点击图片查看全卷>
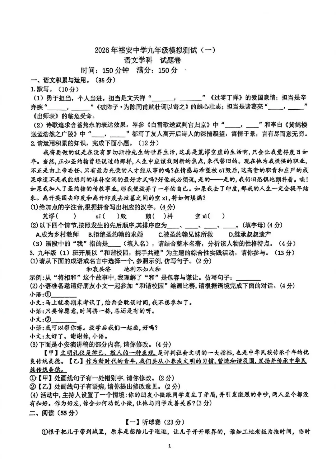
语文卷考霸评分 8.5/10
语文卷
试卷紧扣九年级语文核心素养,全面考查积累运用、名著阅读、综合性学习、现代文阅读、非连续性文本、文言文阅读与写作表达。基础题如默写、字音字形、名著情节排序、综合性学习口语交际与病句修改等考查识记、判断、信息提取与简单应用,易于得分;难点在于综合探究、逻辑思辨、深度赏析、材料辨析与创意表达,如小说《听球赛》的多角度赏析与人物形象分析、三则关于信息时代阅读的材料对比分析与观点归纳、文言文《邹忌讽齐王纳谏》与《孟子》的对比阅读与劝谏艺术分析,以及以‘开放、包容、非歧视’为关键词的思辨性写作,需要学生具备极强的文化理解、批判性思维、审美鉴赏、信息整合和综合表达能力。
<点击图片查看全卷>
物理卷考霸评分 8.5/10
物理卷
试卷考查了声、光、热、力、电、磁、能量、简单机械、电路、凸透镜成像、电磁感应、电功率、效率计算、焦耳定律、电热综合与力学计算等核心知识。选择题、填空题与基础实验题考查识记、读图、计算与简单推理能力,易于得分;难点在于综合应用、逻辑推理、多状态电路与复杂计算,如第6题小鸟倒影与湖水深度关系的综合理解、第9题斜面摩擦力的多步求解、第13题扫码成像的动态分析、第16题多条件复合逻辑电路设计、第17题动态电路分析,以及第22题多开关电路与第23题多档位电热壶的综合计算,需要学生具备较强的逻辑思维、信息整合和实际问题解决能力。
<点击图片查看全卷>
道法卷考霸评分 8.2/10
道法卷
试卷紧扣九年级核心素养,考查友谊、自我认识、师生关系、生命价值、法治、外交、创新、榜样精神、传统文化、国际合作、全过程人民民主、生态文明、课间生活、抗战精神、法治与生态、基层治理、粮食安全、全球贸易与应对策略等核心内容。选择题考查识记、判断、信息提取与价值选择,易于得分;难点在于综合探究、逻辑推理、材料辨析、观点论证与行为践行,如第13题对课间活动多种观点的评析、第15题非法狩猎案与高检报告的法治生态综合分析、第16题安徽基层治理与粮食安全的对策建议,以及第17题‘外交部发言人’的全流程模拟演练,需要学生具备极强的材料分析、逻辑论证、价值判断和综合实践能力。
<点击图片查看全卷>
无广告·自助查阅·全平台自助刷题学习
争做安徽最好·最全·最强的升学配套








