在线做题·视频讲解·试卷分析
关注公众号回复【1】
领取湖北中考真题&获取名校真题库
数学卷考霸评分 8.5/10
数学卷
试卷考查了数轴表示、图形对称、不等式、整式运算、概率、圆、几何作图、函数图象、三角函数、抛物线性质、分式运算、正比例函数、概率、幻方、矩形翻折、实数运算、全等证明、解直角三角形、统计、一次函数与反比例函数、圆切线、函数建模、几何综合、抛物线动点与最值等核心知识。基础题考查识记、计算、简单推理与信息提取,易于得分;难点在于综合探究、逻辑推理、数学建模、动态分析与高阶思维,如第7、8、9、10、14、15、18、20、22、23、24等题,需要学生具备极强的逻辑推理、空间想象、数学建模和实际问题解决能力。
<点击图片查看全卷>
数学答案
<点击图片查看完整答案>
语文卷考霸评分 8.5/10
语文卷
试卷紧扣九年级语文核心素养,全面考查积累运用、古诗文联读、现代文多文本、文言实学、名著深度解析与写作表达。基础题如字音字形、词语辨析、古诗文名句、戏曲行当匹配与简单文言实词解释等,考查识记、判断、信息提取与简单迁移,易于得分;难点在于综合探究、逻辑思辨、深度赏析、材料对比与创意表达,如《病起书怀》与《生于忧患,死于安乐》的跨文本主题关联、对《洛阳名园记》兴衰的哲理性归纳、关于‘小土豆’等网络热词背后传播规律的社会学分析、对‘荆条’与‘实心竹’象征意义与精神内涵的审美鉴赏、对《钢铁是怎样炼成的》与《简·爱》主人公内心成长轨迹的深度剖析,以及三个不同导向的思辨性写作任务,需要学生具备极强的文化理解、批判性思维、审美鉴赏、信息整合和综合表达能力。
<点击图片查看全卷>
语文答案
<点击图片查看完整答案>
英语卷考霸评分 8.5/10
英语卷
试卷紧扣九年级英语核心素养,考查了听辨、完形、阅读、任务型阅读、语法填空、综合填空、书面表达与任务型写作等综合能力。基础题如听力短对话、阅读A/B篇、完形填空、语法运用与短文填空等考查识记、语境应用与信息提取,易于得分;难点在于综合理解、逻辑推理、文化对比与创意表达,如完形填空中的情绪管理故事、阅读B篇的寓言寓意理解、C篇的自动驾驶科普阅读、任务型阅读的健康生活跨文本信息整合,以及‘孝敬长辈’的主题写作,需要学生具备较强的语篇分析、批判性思维、文化理解和综合表达能力。
<点击图片查看全卷>
英语答案
<点击图片查看完整答案>
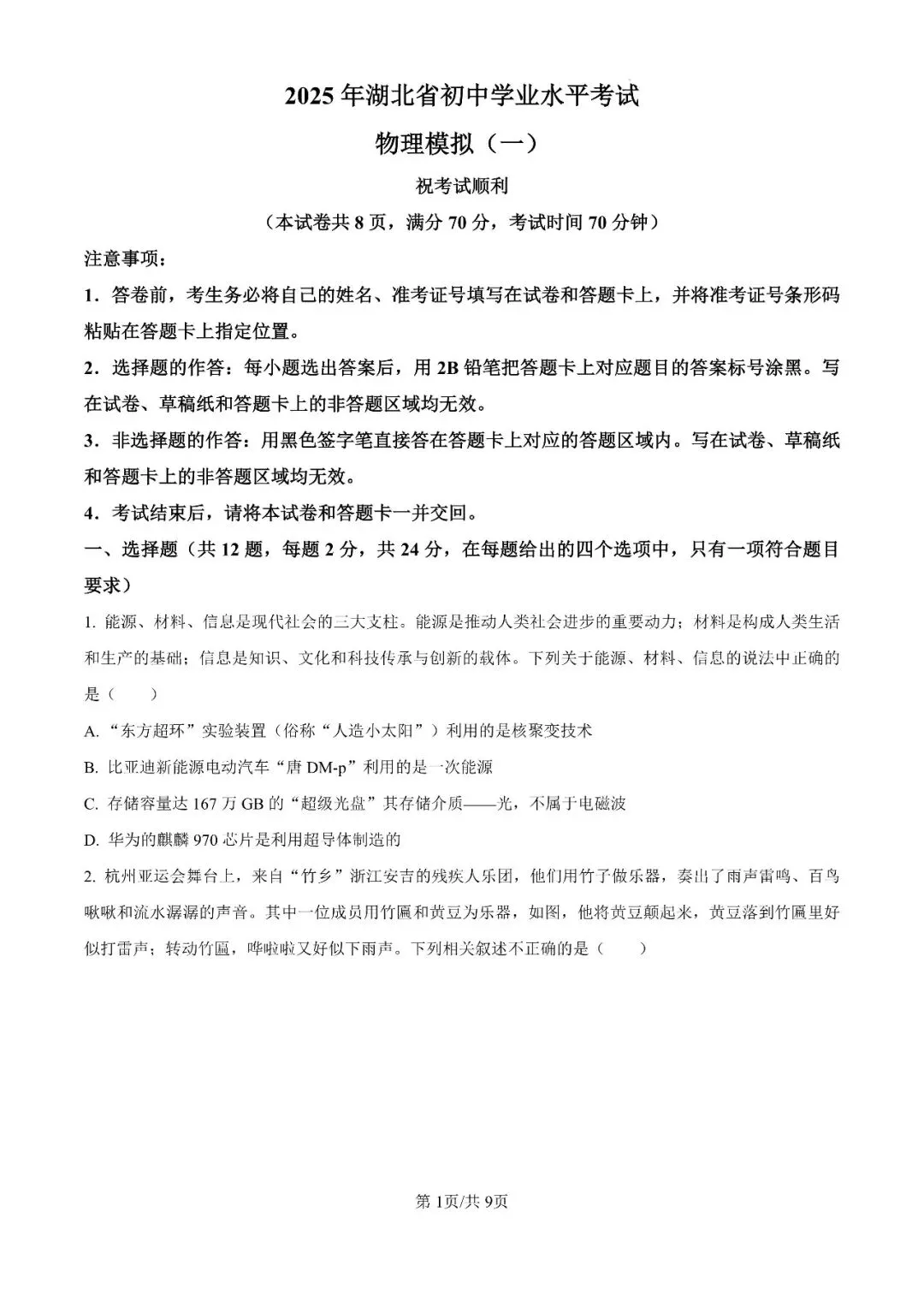
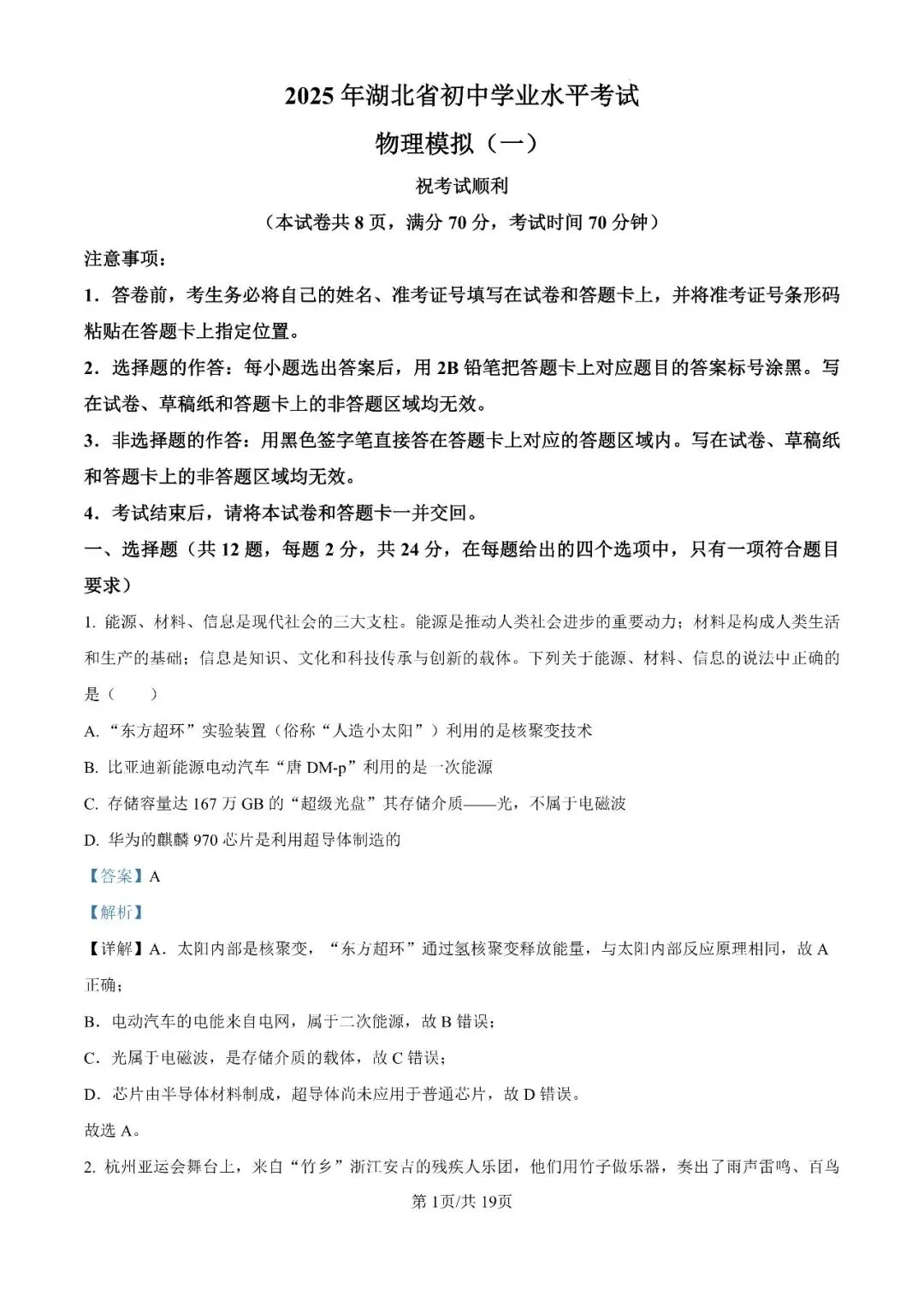
物理卷考霸评分 8.4/10
物理卷
试卷紧扣九年级物理核心素养,全面考查能源材料信息、声、物态变化、内能与热机、力、力与运动、压强、浮力、光、电、磁、简单机械、功、功率、能、电路、实验探究、综合计算与创新应用。基础题考查识记、观察、判断、计算与简单推理,易于得分;难点在于综合探究、逻辑推理、图像分析、实验设计与复杂情境建模计算,如第8题人体杠杆综合分析、第9题抓拍系统逻辑电路、第10题动态电路分析与计算、第19题浮力探究、第20-21题液体压强与电学实验、第22题PTC电阻卷发棒计算、第23题涡扇热吹雪车的多物理量综合建模计算,需要学生具备极强的科学思维、逻辑推理、实验分析和实际问题解决能力。
<点击图片查看全卷>
物理答案
<点击图片查看完整答案>
化学卷考霸评分 8.5/10
化学卷
试卷全面考查物质变化、化学与生活、安全环保、溶解度曲线、燃料电池、实验操作、金属材料、元素周期表、化学应用、质量守恒、传统工艺、化学方程式、科学探究、海水提镁、侯氏制碱、气体制备、茶垢清洁剂、膜分离技术等核心内容。基础题考查识记、判断、计算与简单推理,易于得分;难点在于综合探究、逻辑推理、实验设计、图像分析与定量计算,如第28题溶解度曲线综合判断、第29题燃料电池原理辨析、第36题《天工开物》炼铁炼钢工艺解读,以及第39-43题关于海水提镁、侯氏制碱计算、气体制备、茶垢清洁剂成分探究与膜分离技术等高阶任务,需要学生具备极强的科学思维、信息整合、逻辑论证和实际问题解决能力。
<点击图片查看全卷>
化学答案
<点击图片查看完整答案>
历史卷考霸评分 8.5/10
历史卷
试卷紧扣中华文明、唐朝、京剧、近代中国、中共革命、土地改革、五四宪法、港澳、外交、法国、罗斯福新政、5G、商帮、民族工业、现代化、科技革命、俄乌冲突、思想解放与变革等核心内容。选择题考查识记、判断、信息提取与简单归纳,易于得分;难点在于综合探究、材料辨析、图文转换、逻辑推理与观点论证,如第13-16题的非选择题,需要学生具备极强的史料解读、逻辑论证、跨时期关联和综合探究能力。
<点击图片查看全卷>
历史答案
<点击图片查看完整答案>
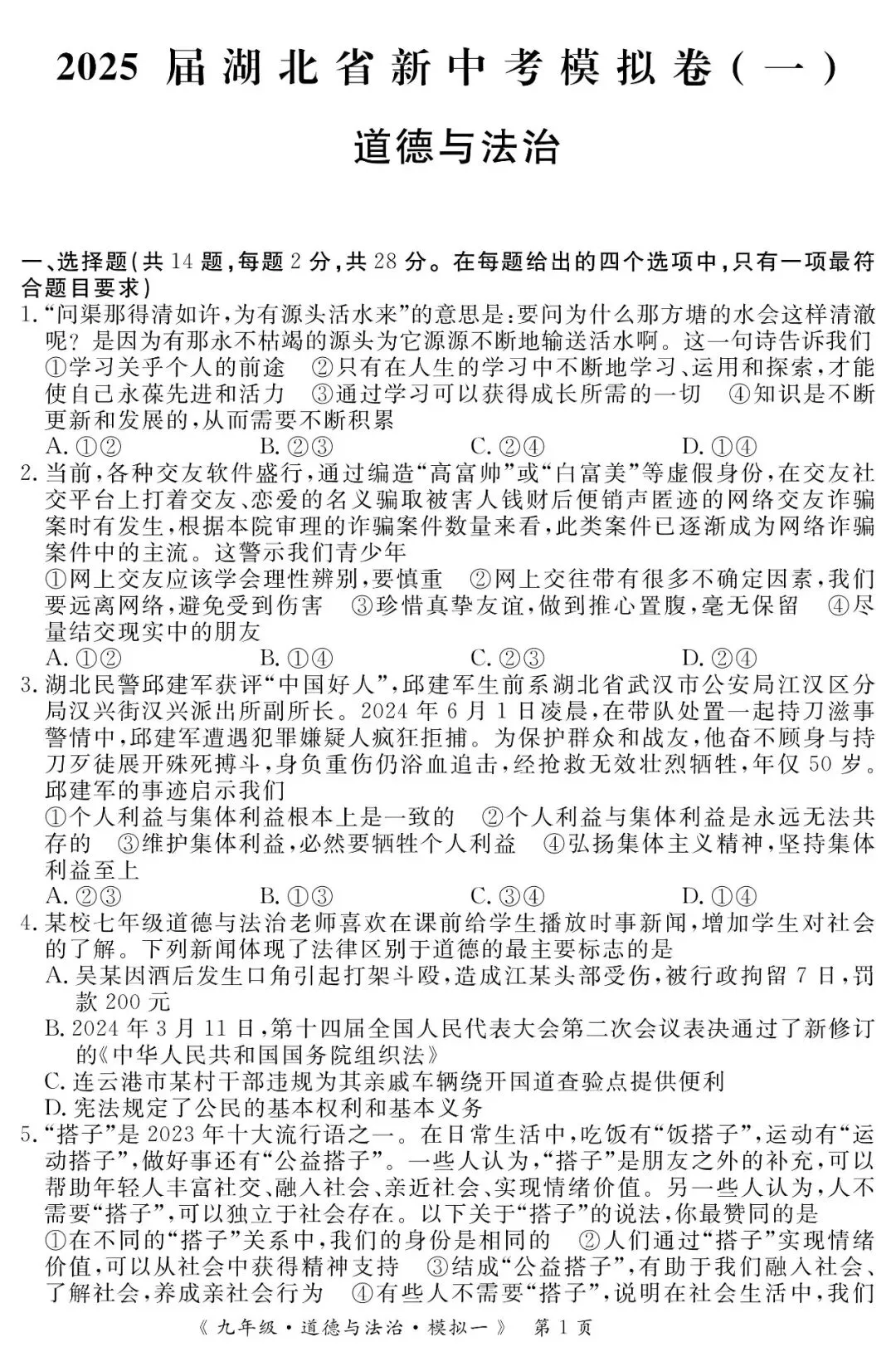
道法卷考霸评分 8.7/10
道法卷
试卷紧扣九年级核心素养,考查了学习本质、交友、集体利益、法律特征、搭子、国家安全、党的建设、民主法治、共同富裕、改革开放、文化民生、基层民主、职业选择、榜样精神、网络直播、诚信经营、长江生态保护、绿色发展等核心内容。选择题考查识记、判断、信息提取与价值选择,易于得分;难点在于综合探究、逻辑推理、材料辨析、观点论证与行为践行,如第7-8题的党纪国法与法治信息辨析、第15-17题关于榜样学习、网络诚信与长江生态治理的综合分析与方案建议,需要学生具备极强的材料分析、逻辑论证、价值判断和综合实践能力。
<点击图片查看全卷>
道法答案
<点击图片查看完整答案>
无广告·自助查阅·全平台自助刷题学习
争做湖北最好·最全·最强的升学配套





















