下文整理了2026年运城市一模考试(运城市2026年高考考前模拟测试)的全科试题与答案。
语文
语文试题








语文答案





数学
数学试题




数学答案







英语
英语试题










英语答案










日语
日语试题








日语答案


物理
物理试题






物理答案






化学
化学试题








化学答案




生物
生物试题








生物答案



政治
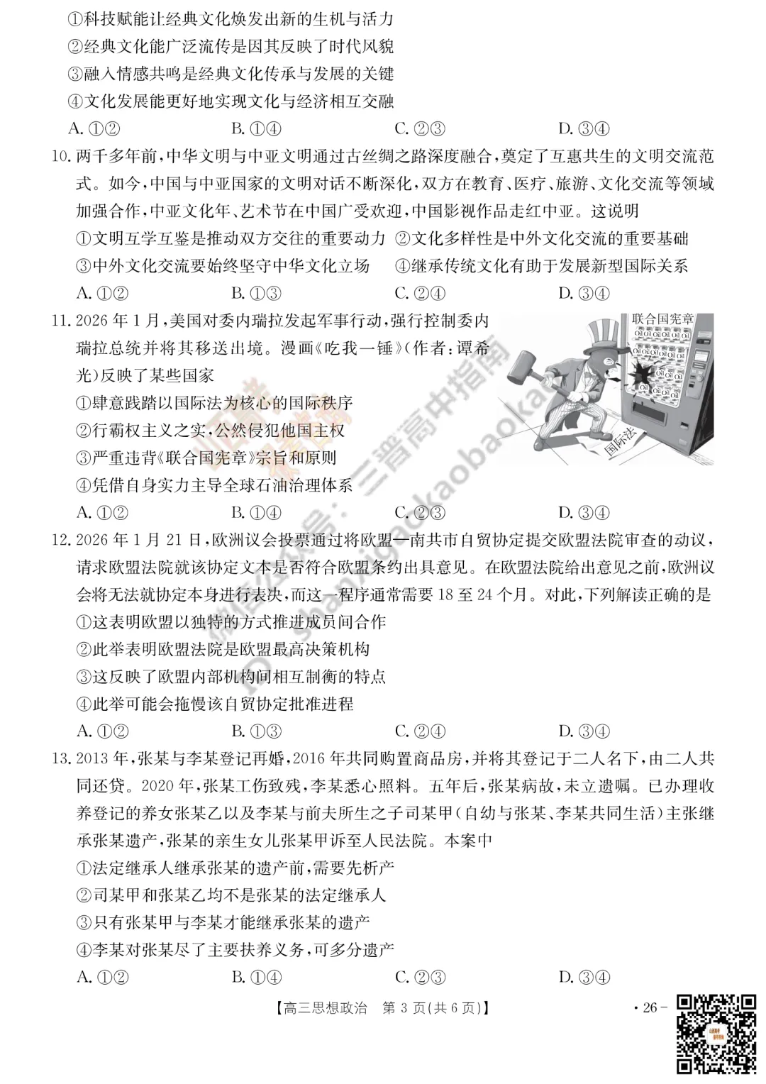
政治试题





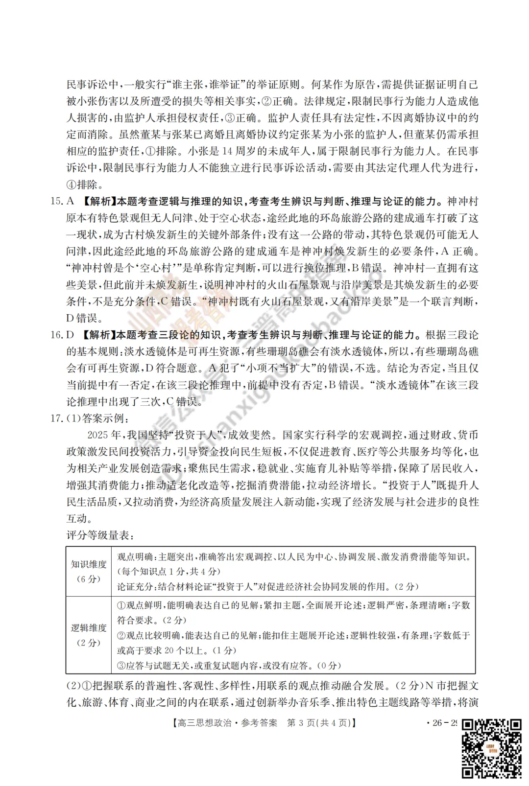
政治答案




历史
历史试题






历史答案





地理
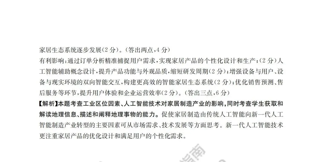
地理试题






地理答案





来源:三晋高中指南等


文章来源:
四季读书网
版权声明:本文内容由互联网用户自发贡献,该文观点仅代表作者本人。本站仅提供信息存储空间服务,不拥有所有权,不承担相关法律责任。如发现本站有涉嫌抄袭侵权/违法违规的内容, 请发送邮件至23467321@qq.com举报,一经查实,本站将立刻删除;如已特别标注为本站原创文章的,转载时请以链接形式注明文章出处,谢谢!