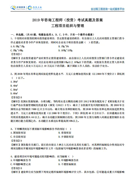
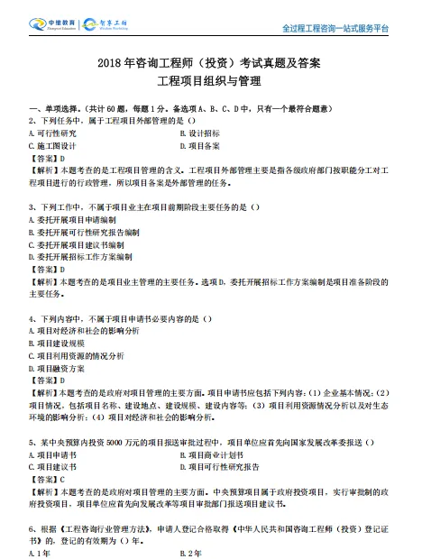
咨询工程师管理真题及答案解析,刷题小程序限时免费领
国家咨询工程师(投资)考试定于2026年4月11.12日举行。目前各省所有的报名工作全部完成。据说今年的报名人数会创历史新高。考生都在寻找近几年咨询师考试的真题,今天秦老师和大家分享咨询工程师(投资)《工程项目组织与管理》真题及答案解析。需要领取决策评价真题以及答案解析(2021-2025年)、实务真题及答案解析(2017-2025年)、实务简单题汇总300问、决策评价真题及答案解析、智能刷题小程序的同仁联系秦老师获取。为了帮助同学们做好 2026 年 4 月咨询工程师考试的考前学习,我们特制定了“一个月搞定咨询师”上岸计划,通过导学和监督,带大家一起冲过及格线。 提前一天发出学习任务单,大家根据自己对相应知识部分的掌握程度,提前规划时间。不以时间为硬约束,以大家对相应知识点熟练掌握和灵活应用为目标。距离考试时间还剩28天,想一次考过咨询工程师的同学现在加入我们的上岸计划营还来得及。共勉一句话:与其明年再惦记一年,不如把明年学习的时间放到今年来。秦老师专业从事咨询工程师(投资)人才培养十余年,熟悉咨询工程师(投资)高效率上岸、考后审核、初始登记、继续教育以及工程咨询单位资信申报全流程。欢迎考生深入沟通交流。中维智享(CWET)定于3月14日-3月18日在北京,3月21日-3月25日在广州举办2026年咨询工程师(投资)考前密训班。欢迎考生加入集训营,高效率上岸。我们在备考咨询工程师时候,一边参加培训课程,中维教育从8月份开始一直到明年三月份都会有培训班,梳理体系掌握全局,对考试有个清晰的框架,还需要通过刷题小程序--中维独家刷题微信小程序-吉格线,来对重点、难点、必考点,进行逐一攻克,拓展延伸。在高强度的题训中,把题感、语感、出题思路摸清,做到举一反三。需要免费领取刷题小程序的考生可以添加秦老师微信15311880257获取。


中维智享,满足期待,值得信赖,我们将继续保持优秀的专业服务水平,为大家带来更多的惊喜....…

#咨询工程师备考#工程咨询资信评价#中维教育#朱自清#全过程工程咨询#可持续发展专家#绿色高质量发展#可持续发展定量评估体系#中国工程咨询协会#项目谋划#投融资#双碳目标#碳排放#碳达峰#资信评价大讲堂#十五五规划
版权声明:本文内容由互联网用户自发贡献,该文观点仅代表作者本人。本站仅提供信息存储空间服务,不拥有所有权,不承担相关法律责任。如发现本站有涉嫌抄袭侵权/违法违规的内容, 请发送邮件至23467321@qq.com举报,一经查实,本站将立刻删除;如已特别标注为本站原创文章的,转载时请以链接形式注明文章出处,谢谢!