
今天不少初中学校
进行了体育一模考试!
满分60,你能拿多少分?
一起来看看中考体育评分标准!


中考体育·考试项目

按照往年日程安排,体育考试一般在4-5月底前这个区间内进行,各校时间不同,具体安排请以学校最新通知为准。
体育中考总分60分,由统一考试45分和体育素养综合评价15分构成。
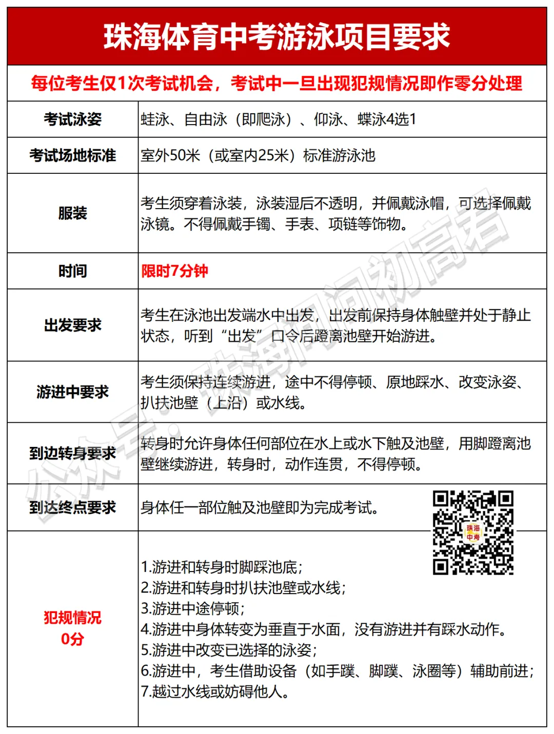
*点击图片,可查看大图!
红色字为体育新政内容

考生须在一类、二类和三类考试项目中按要求各选1项参加考试(即总共需考3项):
现初一新增项目:
一类增加项目:4分钟跳绳
二类增加项目:
①引体向上(男)/一分钟仰卧起坐(女)
②一分钟踢毽子
三类增加项目:羽毛球、乒乓球
现初一修改项目:
200米短跑→50米跑
三级蛙跳→立定跳远
现初一新增通识考试项目:
运动参与由原来的6分降为3分,每学年1分,另外3分则赋给了新增的笔试项目。新增的通识考试采用机考开卷形式,内容包含运动医学、急救常识等,考生可重复抽题作答,80分及以上计满分。

特殊考生:
“新政”对残疾、重大疾病、临时伤病等考生分类制定免考、缓考、择考政策,比以往更为人性化。
对现初二、初三学生安排过渡性政策:
针对政策衔接问题,征求意见稿对2023级、2024级学生设置过渡方案;
2023级学生九年级运动参与成绩按原办法计算,体质测试执行新标准;
2024级学生八、九年级体质测试执行新标准,体育与健康通识考试暂不安排。
新政策对现初一/初二/初三学生的影响,学生家长们可以参考下图👇👇


扫码进群第一时间获取珠海高中招生方案、指标生、自主招生等中考政策,和珠海家长一起交流初高中最新资讯,共同进步!👇👇


中考体育·评分标准


另外还有15分的体育素养综合评价成绩,包括运动参与成绩和《国标》成绩。
运动参与成绩评分标准如下:

更多珠海初中最新资讯
敬请关注公众号@珠海问问初高君!

中考体育·免考/缓考/择考

如何申请免考/缓考/择考?
凡符合免考、缓考、择考规定的考生,需填写相应的登记表,并附医院证明。

身体特殊情况的考生择考如何计算分数?
身体特殊情况但平时仍能上体育实践课的考生,可由本人提出择考申请,在珠海市规定的统一考试项目中自行选择1-3项考试项目,考试成绩按一定比例换算:
选择3项考试的按实际考试项目成绩得分的90%计算体育成绩;
选择2项考试的按实际考试项目成绩得分的80%计算体育成绩;
选择1项考试的,按实际得分的70%计算体育成绩得分,申请及审核材料须记入学生档案。
如:A考生(男生)因个人身体情况只能在统一考试项目中选择1项进行考试,如选择实心球投出11米的成绩,则A考生实际考试项目成绩得分为100分,按照100*0.7*0.45换算为中考体育统一考试成绩为31.5分。

本文来源:综合整理自珠海特区教育,仅作分享,侵删。
免责声明:
1、文章重在分享,我们对文中陈述内容和观点保持中立态度,不对其准确性、合理性和完整性提供任何保证,不对因信息不准确、不合理或遗漏导致的任何损失承担责任,因使用发生偏差,我们不负任何法律责任。
2、因编辑需要,文字和图片之间无必然联系,仅供参考。
3、素材来源于网络,所有转载的文章、图片、音频、视频等资料版权归版权所有人所有。因非原创文章及图片等内容无法一一和版权者联系,如原作者认为作品不宜供大家浏览或不应无偿使用,请及时联系我们,以迅速采取适当措施,避免给双方造成不必要的经济损失。
4、如侵犯媒体或个人知识产权,请联系告知,我们立即予以删除。
统招生、指标生、自主招生分别是什么?
中考有哪些降分录取途径?
2026年中考政策如何读懂?
各初中中考录取情况如何?
珠海高中有哪些必读情报?
点击关注公众号,获取更多中考资讯👇👇