
↑↑↑
关注【苏城升学】
回复“中考真题”,领近五年中考真题汇总
回复“指标生”,领取指标生名额分配表
在苏州,各区市对于指标生认定的要求有些不同,今天周周就针对各个区具体来为大家讲解一下,在苏州中考,怎样才能有指标生资格?
什么是指标生?
很多家长初次接触到“指标生”时,都会问“什么是指标生啊?”
为了保证教育资源分配均衡,让更多初中校学生享受到优质资源,苏州从2013年开始实施指标生政策,指的是所有四星高中把每年招生计划中的一部分名额拿出来分给各个初中学校。
目前,苏州指标生占四星高中的招生计划70%。
简单地说,就是为了让每个初中学校的学生都能够有机会争取优秀的、理想的高中学校。
家长们最关注的点在于指标生政策可以让娃“低分高录”,指标生志愿填的好,娃有很大概率以低于学校统招分的分数录取,对家长们来说十分诱人,因此了解政策、填好志愿至关重要!
指标生名额有多少?
↑↑↑
关注【苏城升学】
回复“指标生”,领取指标生名额分配表
指标生名额按照符合条件的毕业生人数均衡分配到统招区域内各初中校(含完中、九年一贯制、十二年一贯制学校的初中部),各区域内初中校的总指标生名额的比例是大致相同的。
星海高级中学升为四星高中的文件在2024年5月份正式下发。因为评估结果是在苏州中考政策制定之后公布,所以2024中考星海实行的仍是35%的指标名额;今年(2025年)星海高中开始实行70%的指标生名额,指标生数上涨!
此外,2025年新增两所四星高中分校区——苏大附中胜浦路校区和新实太湖科学城校区,也是实行70%的指标生名额。

指标生名额计算方法:各初中校学生数÷学生总数×各高中校指标生总数=各初中校分配指标数,四舍五入后得出指标生分配人数。
举个例子:2025年,去除转学、休学分数,景范中学初三学籍人数为419人,该年市三区在籍初三总学籍数是30697人,而苏州中学当年拟招指标生总数为146人。所以,2025年景范中学能分到的苏州中学指标生名额是419÷30697×146≈2(个)。
哪些情况可以使用指标生?
自2023级初一年级开始享受指标生政策须满足地段生认定或积分入学等其他相关要求且在其服务片区初中连续在籍在读满三年。

大前提
从上述政策中可以看出,指标生政策有一个大前提,那就是:在其服务片区初中连续在籍在读满三年。
也就是说,如果有以下情况,则没有指标生资格!
1、初中阶段转学、休学(不符合连续在读三年)
2、中考返回户籍所在地:返苏生、返吴生等情况
3、往届生、借读生
满足地段生认定或积分入学等其他相关要求
1、学区房入学(符合地段生认定,有房子或者户口)
2、积分入学(针对流动人口随迁子女)
3、民办摇号入学
满足大前提和以上三者之一,即可拥有指标生资格!
除此之外,还有一种情况就是择校入学,择校生到底有没有指标生资格呢?
择校生有指标生资格吗?
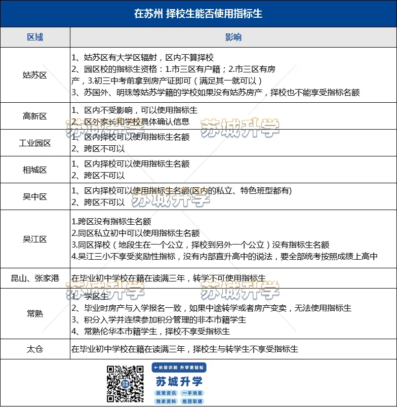
针对择校生,苏州各区市要求不一,从23年起入学的初一同学在以下情况不能使用指标生:

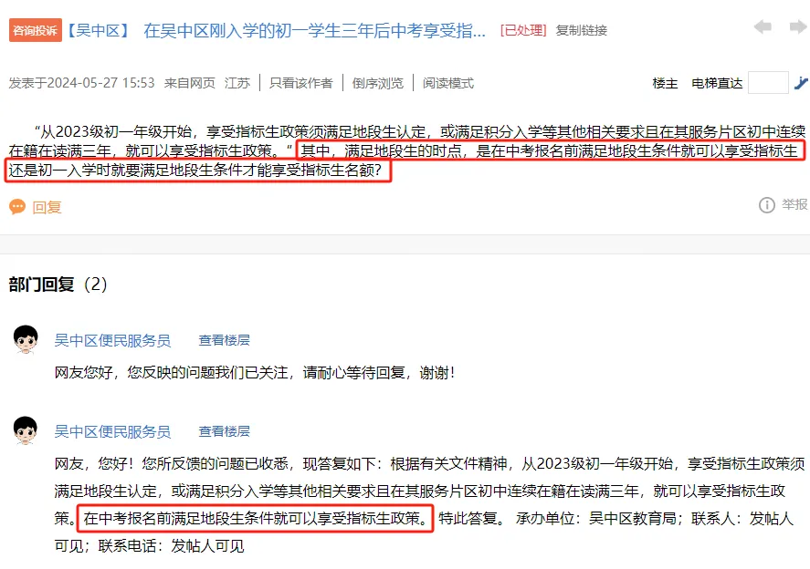
地段生认定是在中考前吗?
择校生家长还有一个问题,如果在中考前买了地段房产,能否算地段生呢?也就是说:
是在中考报名前满足地段生条件就可以享受指标生
还是初一入学时就要满足地段生条件才能享受指标生名额?
吴中区家长在寒山闻钟咨询这一问题,得到的回复是吴中区中考报名前满足地段生条件就可以享受指标生政策,

其他区对于这一问题目前没有统一说法。有的学校开学会二次确认地段生认定,有的学校中考前再次确认。这个问题需要咨询学校。当然,在统一地段生信息采集之前最稳妥。
苏州四市指标生
01昆山市
初中招收的初一学生,入学时即在本校注册且在本校连续就读3年的,中考时有资格参加四星级高中分配名额的录取。

02太仓市
各学校录取的指标生必须是在其毕业的初中学校连续三年在籍在读学生(不含择校生与中途转入学生)。

03常熟市
享受指标生分配名额的对象有三种:
1.经认定的“学区生”。学区生认定要求为:合法固定住所,毕业时与入学报名时一致,若不一致的,认定为非学区生。(注意,如果是中途转学或者中途变卖学区房,将无法获取分配名额,只能以网上统招的方式录取。)
2.积分入学并连续参与积分管理的非本市籍学生。
3.常熟伦华外国语学校的本市籍学生。
其他情况不享受指标生。

04张家港市
录取的指标生必须是2023年9月15日初三年级在籍在读生,且在其毕业的初中校连续读满三年。


往期推荐

关于苏城升学:扎根苏城本土,专注两件事——让升学没有信息差,让家庭教育不再焦虑。点击下方名片关注【苏城升学】,升学路上不迷路!
想要及时接收到公众号苏城升学推送的资讯,请把苏城升学设为★☆星标公众号哦~
👇👇👇


转发分享 是最高礼仪的赞赏
点击“推荐♡” 给小编加鸡腿
(小编能不能吃饱靠大家了)
