
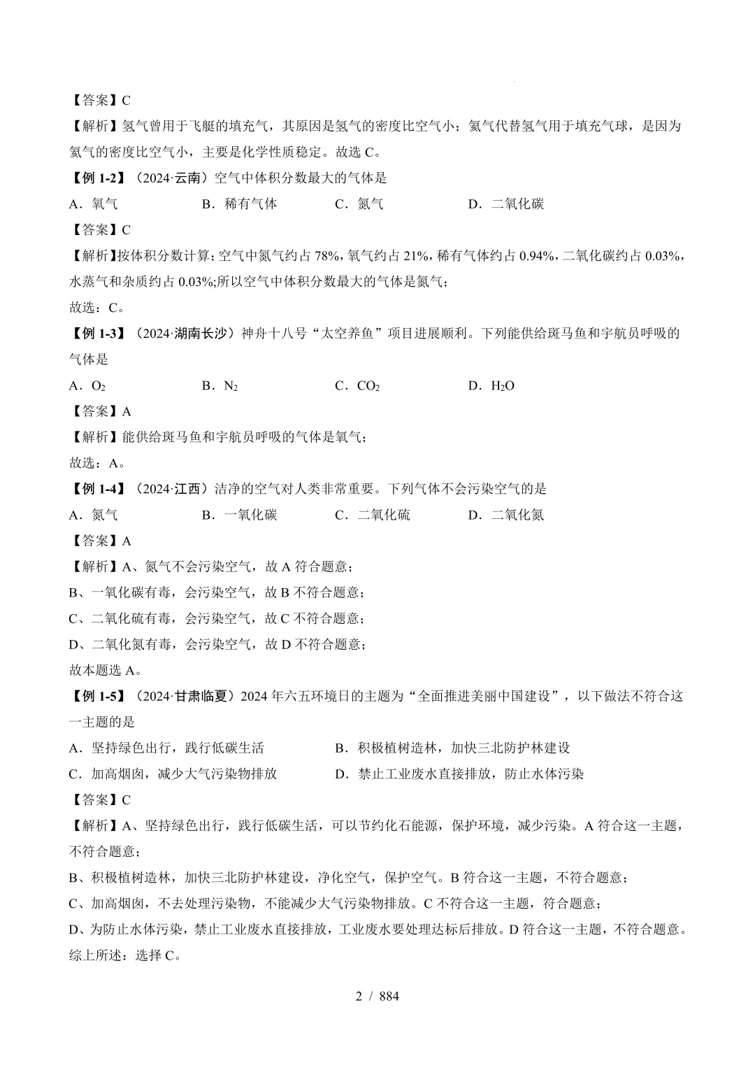
中考物化提分王炸资料|刷对题,才是真提分!
🔥今天直接炸场分享【中考物理&化学核心热点题型专练】原卷版+详细解析版-双册齐发,搞定物化两大主科!

👏紧跟最新中考命题方向,梳理核心考点与高频题型。
👏👏通过典例真题讲解、解题技巧总结、变式练习巩固,帮孩子理清思路、查漏补缺、专项突破!
精选历年优质模考真题,拒绝题海,只练重点,把时间花在刀刃上,复习效率直接拉满,针对性拉满,物化成绩肉眼可见往上冲!
💯💯
中考提分必备王炸资料
刷一套抵十套,少走弯路,高效抢分!
中考物理核心热点题型专练

(原卷版+解析版)



内容预览





扫码购买
包邮到家


中考化学核心热点题型专练

(原卷版+解析版)





部分内容预览






扫码购买
包邮到家



联系方式


虹口校区

长宁校区

闵行校区

浦东校区

文章来源:
四季读书网
版权声明:本文内容由互联网用户自发贡献,该文观点仅代表作者本人。本站仅提供信息存储空间服务,不拥有所有权,不承担相关法律责任。如发现本站有涉嫌抄袭侵权/违法违规的内容, 请发送邮件至23467321@qq.com举报,一经查实,本站将立刻删除;如已特别标注为本站原创文章的,转载时请以链接形式注明文章出处,谢谢!