【高考语文备考速递】2025 全国新高考 I 卷语文真题 + 全套配套资源来啦!含完整试题、参考答案、全卷权威解析和评分标准,还有满分作文范文可参考。覆盖现代文阅读、文言文、作文等全题型,标注高频考点和答题要点,电子版可打印,适配高三冲刺和实战演练,领资源,精准提分!
准备明年的高考的同学们,我整理了有价值的语文资料,已打包好,请速速带走!
资料获取指南
复制链接到手机浏览器打开获取!或者【复制链接】到【微信对话框】发给自己,点链接打开保存到自己的网盘,链接易失效,建议小伙伴及时保存到自己网盘。✅手机端先保存后下载送1T空间。
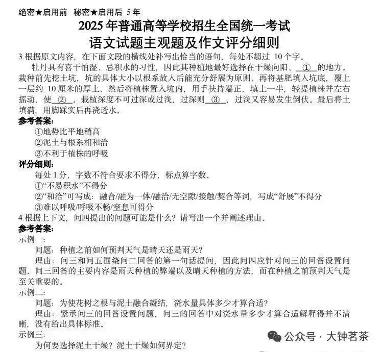
2025届高三”6月新高考一卷语文真题,内容包括:试题卷、参考答案、全卷解析、评分标准、作文范文
「新高考I卷语文试题及参考答案、全卷解析、评分标准、作文范文」
链接:
https://pan.quark.cn/s/488658f63da4
「全国高考真题2008-2024年(按省份分类)」
https://pan.quark.cn/s/8033a1647af1
「2025高考全科真题及答案(按省份分类)」
https://pan.quark.cn/s/3968b9d71d36
「2025高考全科真题及答案【按科目分类,word版】」
https://pan.quark.cn/s/399ba951bc7a
「2025高考全国一卷真题答案(语数英)」
https://pan.quark.cn/s/2e2319f613b4
「2025高考全国二卷真题答案(语数英)」
https://pan.quark.cn/s/8d9ccabe745c
复制链接到手机浏览器打开获取!
或者复制链接微信发给自己打开链接获取!
及时保存防止链接失效
适用省份
浙江、山东、河北、湖北、福建、湖南、广东、江苏、河南、安徽、江西。




阅读 1
留言
写留言