
点击上方蓝字,关注我获取更多学习资料
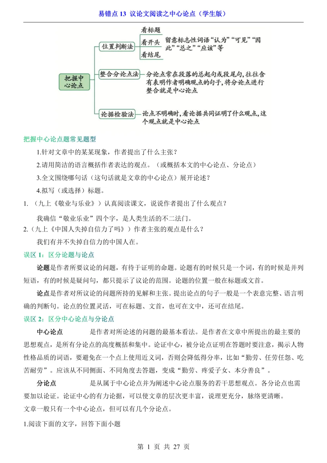
2026年中考语文易错点13《议论文阅读之中心论点》(含答案解析),电子版可下载打印。这份资料先系统梳理了把握中心论点的方法、常见题型及易混淆的误区,再搭配多篇经典议论文及中考真题,能帮助考生快速掌握核心答题技巧,有效突破考点难点,实用性和指导性突出,家长可以给孩子打印出来。
(温馨提示:篇幅有限,仅展示部分内容,文末有完整电子版获取方式)












获取完整版资料扫描下方
Don't be ashamed

微信号丨muzimama678
木子妈妈
①:点一点右下角的“赞”和“在看”,感谢!
②:关注下方公众号,在公众号对话框回复:0540
说明
本微信公众账号分享的资源均通过网络等公共合法渠道获得,仅供试用版权属于原出版机构或影响公司,本资源为电子载体,传播分享仅限于家庭使用与交流心得、参考和辅助购买决策,不得以任何理由在商业行为中使用,若喜欢此资源,简易购买实体产品。文章中的视频及图片均来自网络,版权归原作者或原出版社所有。如有侵权,请及时联系删除。
文章来源:
四季读书网
版权声明:本文内容由互联网用户自发贡献,该文观点仅代表作者本人。本站仅提供信息存储空间服务,不拥有所有权,不承担相关法律责任。如发现本站有涉嫌抄袭侵权/违法违规的内容, 请发送邮件至23467321@qq.com举报,一经查实,本站将立刻删除;如已特别标注为本站原创文章的,转载时请以链接形式注明文章出处,谢谢!