
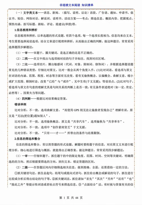
这两年,中考越来越跟高考对齐,考察范围不再局限于课本里的内容,连新闻学、社会学的思路都开始考。
因此,非连续性文本阅读这种新题型也逐渐出现在中考语文试卷中。
上海中考地区的非连续性文本阅读,核心是考察学生在真实、复杂情境中提取、整合、评价、运用信息的能力。
不过由于该板块阅读难度大,文本碎片化、题型灵活,让一部分中考生很是头疼。
今天,kk老师为大家整理了上海中考语文——非连续性文本阅读学习清单+答题技巧,教大家怎么快速读明白材料、不同题怎么答不丢分,连容易踩坑的细节都标出来了,一起来看!
文末可免费获取!!




完整电子版资料
添加老师微信免费领取

文章来源:
四季读书网
版权声明:本文内容由互联网用户自发贡献,该文观点仅代表作者本人。本站仅提供信息存储空间服务,不拥有所有权,不承担相关法律责任。如发现本站有涉嫌抄袭侵权/违法违规的内容, 请发送邮件至23467321@qq.com举报,一经查实,本站将立刻删除;如已特别标注为本站原创文章的,转载时请以链接形式注明文章出处,谢谢!