进入3月份后
中考剩余117天
佛山初三会有哪些中考安排?
今天木棉老师为大家整理
3月份要抓紧的相关事项
↓


中考政策|招生资讯|政策解读|分数线
请持续关注【佛Shan初升高吧】公众号
▼
关注我们,及时获取佛山中考资讯

2026佛山中考报名

佛山市招生办公室官方公布:3月中下旬。
2025年佛山中考报名时间为:2025.3.17-3.27。
佛山大部分学校会统一组织学生进行中考报名,家长可看学生学校安排,提前准备好相应资料。
如有新消息,木棉老师也会第一时间同步给各位家长💖


2026佛山中考政策出炉

按照往年时间,佛山教育局会在2月底-3月上旬公布当年中考政策。
2025年佛山中考政策发布时间
2025年2月28日
2024年佛山中考政策发布时间
2024年3月14日
截止发文时间,官方还未公布2026年中考政策,参考历年时间,预计近期会公布。

佛山中考体艺特长生市级统考报名

按照官方公布的时间,2026年佛山中考体育、艺术特长生市级统考报名时间为:2026.3.22-3.27。
需要报名的考生注意报名时间和报名通知。
报考市级统招计划的考生,必须参加市统一组织的艺术术科考试。
考试科目、形式和评分标准:
1.音乐专业考试科目和形式
(1)考试科目:声乐、器乐、视唱练耳。
(2)考试形式:“声乐、器乐、视唱”科目采取面试形式;练耳科目采取笔试形式。
2.舞蹈专业考试科目和形式
(1)考试科目:基本功、舞蹈片段、视唱练耳、面试。
(2)考试形式:“基本功、舞蹈片段、视唱、面试”科目采取面试形式;练耳科目采取笔试形式。
3.美术专业考试科目和形式
(1)考试科目:素描和色彩。
(2)考试形式:素描静物写生、色彩静物写生。
🔵详细请点击蓝字查阅:3月22-27报考!2025年佛山中考体艺特长生考试招生安排出炉
报考市级统招计划的考生,必须参加市统一组织的体育术科考试。
考试内容:
(1)身体素质考试项目:100米跑、原地推铅球。
(2)专项技术考试项目:可在田径(不考100米、3000米及以上)、篮球、足球、游泳(只考100米)、乒乓球、击剑、射击、武术、跆拳道、拳击、体育舞蹈、举重、摔跤、毽球和羽毛球、跳水等项目中任选一项。
🔵详细请点击蓝字查阅:3月22-27日报考!2025年佛山中考体艺特长生考试招生安排出炉

佛山一模考

今年佛山一模的考试时间安排如下:

佛山一模是全市统考,即3月24-26日考试。但是据热心家长分享,今年南海一模会单独命题,推迟至4月1-3日考试。具体安排还要以各校通知为准!
为什么要重视中考一模?
1、一模试题涵盖初中三年知识点,综合性强,考察内容、试卷结构、命题特点等方面,和中考异曲同工。
2、考试能反映对知识掌握的扎实程度,知识的缺漏、能力的差异及心态的好坏都原形毕露。
3、一模试题紧跟中考,试卷内容体现考风考向,即按照中考要求制作的一份试卷。
4、一模成绩相比以往考试参考价值更高,比较精确反映学生学习情况,以此可预测学生中考成绩。
学生可根据本次考试情况来明确其下一步的复习计划,甚至可以成为学生志愿填报的重要参考依据。
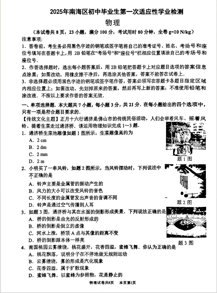
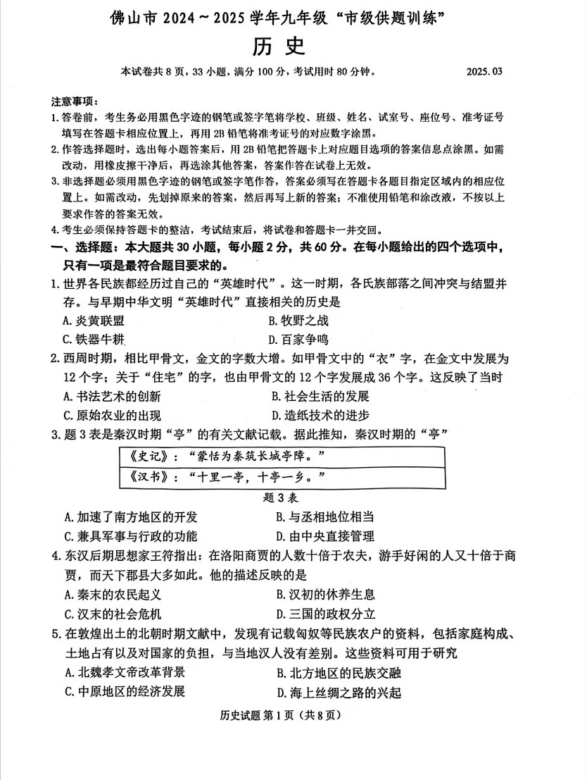
我们准备了近3年佛一模真题卷,现在可免费领取:

-------部分试卷展示------




上下滑动查看更多内容





高中校内开放日

3-5月初,佛山各高中会陆续举行开放日,家长同学们可以报名参与、进校参观。
*2025年开放日时间汇总参考:

*以上为2025年开放日时间汇总参考
参加学校的开放日有利于家长同学们对目标学校和保底学校作进步的了解,看看学校各方面的条件是否适合考生。还可以在宣讲会上提前了解学校今年的招生动态。
截止发文时间,佛山暂未有相关高中发布开放日。关注【佛Shan初升高吧】,我们会及时为各位家长收集汇总相关信息!

得最新中考政策资讯
学习资料及社群福利
↓

更多教育资讯
持续更新中
请关注“佛Shan初升高吧”公众号
教育资讯|升学政策|学习资料|公益讲座