01试卷分享







02 参考答案
8.A 9.D 10.C . 11.C . 12.D 13.C 14.B
15.B 16.D 17.D
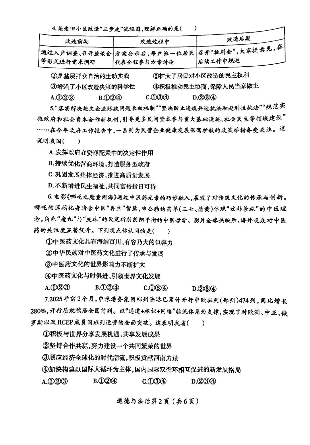
18.生态环境没有替代品,用之不绝,失之难存;人类关爱和保护环境就是走向重生,漠视和破坏环境就是走向自我毁灭;生态兴则文明兴,生态衰则文明衰;绿水青山就是金山银山;要处理好经济发展与生态环境保
护的关系:要坚持绿色富国,绿色富民,将良好生态环境作为最普惠的民生福祉;坚持习近平生态文明思想;贯彻新发展理念(或坚持绿色发展道路);坚持以人民为中心的发展理念;共同富裕是中国特色社会主义的本质要求等。
(每点2分,答出三点即可。如果只从"生态修复"或"产业富民"一个方面回答,最多得4分)
19.该观点是错误。国家加强对未成年人的特殊保护,但是他认为未成年人不会再受到伤害,违法不用承担责任的观点是错误的。(1分)
国家新增了这么多保护措施是因为未成年人的生存和发展又事关国家的未来,体现了我国法律给予未成年人特殊关爱和保护,家庭保护,学校保护,社会保护,网络保护,政府保护和司法保护,共同构筑起全方位保障未成年人合法权益的防线,形成全社会关心,保护未成年人的有效机制和良好风尚。(或有利于维护未成年的合法权益,为未成年人网络保护提供了法律依据和法律保障;使未成年人在社会生活的各个方面总体上实现了有法可依。)(2分)
但由于未成年人身心发育尚不成熟,社会生活中侵犯未成年人合法权益的现象时有发生。(但真正实现不再受到伤害还需要严格执法,公正司法,全民守法,需要家庭监护,学校教育和未成年人自律和自我保护等。)(1分)法律保护并非免除责任,未成年人仍需履行遵守宪法和法律的义务,且我国公民在法律面前一律平等,公民的违法行为一律平等地依法予以追究。不违法是人们行为的底线。(我国宪法规定,公民在行使自由和权利的时候,不得损害国家的,社会的,集体的利益和其他公民的合法的自由和权利。未成年人有享受特殊保护的权利,但也要履行遵守宪法和法律的义务,无论是现实生活和网络生活都要遵守道德和法律规范。)(2分)
所以,作为未成年人,在受到法律特殊保护的同时,也应该对自己的违法行为承担相应的法律责任。我们要树立正确的是非观念,增强自控力,严于律己,积极抵制不良心理和行为,防范于未然,也要提高媒介素养,增强法治观念,坚持权利和义务相统一,做自觉守法的人。(2分)
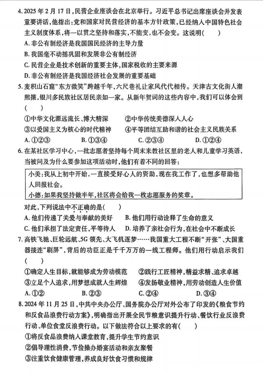
20.(1)爱国:梁文锋团队致力于自主研发,打破国外技术垄断,为国产人工智能技术的发展贡献力量,体现了强烈的爱国情怀。敬业:他们夜以继日地沉浸在代码世界中,不断尝试与突破,展现了高度的敬业精神。
和谐:他们的研发成果不仅推动了科技进步,还为社会的和谐稳定提供了技术支持,如智能安防,智慧城市等领域的应用。如坚持,合作,责任担当,追求卓越,创新,求知,全球化视野等个人价值观,社会价值观等层面的只要言之有理亦可得分(只写价值观,不分析得1分)
(2)理性分析主客观条件,思考并决定自己的目标和方向;勇于尝试与创新,不断提升自己的创造潜力;勇于实践,学以致用,积极参加各种实践活动;勇于担责,树立团队意识,增强合作精神(4分,两方面即可)
21.(1)1遇见最早的"中国"(传承华夏文明,传统文化,延续文化血脉等);2传承革命文化(爱国精神,民族精神,中国精神等)(4分)
(2)研学虽然需要花费时间和精力,但意义重大。研学是在实践中学习,有利于提高我们知行合一的能力。这次研学还可以让我们见识到博大精深,源远流长的中华文化,有利于坚定文化自信;有利于激发爱国之情,
弘扬民族精神;有利于提高我们的创新意识,激发创新兴趣;有利于提高我们的社会实践能力和人际交往能力等等。(4分,两方面即可,若不结合本题中强调的文化,精神,科技创新,知行合一等关键词,只是照搬资料的扣1分)
(3)认真聆听讲解,记笔记;积极思考,提出疑问;自觉排队,遵守场馆规定;不大声喧哗,尊重讲解员;爱护文物古迹,不乱刻乱画;文明有礼,举止大方;服从安排,帮助同学等(4分,两方面)
01 试题分享







02 参考答案
1-5: A A A D D. 6-10: C C A C B
11-15:C B D A C 16-17:C A
18.(6分)初中生活通过课堂学习增长了知识,开阔视野;初中生活我确立了梦想并激发我前行的动力;初中学习激发了我创新的热情,培养了我的创新能力;初中生活我收获了友谊,朋友带给我们温暖,学会了更好地与人相处,享受交往地快乐;初中生活增强了我的
社会实践能力,认识到了劳动的价值,更加热爱劳动、崇尚劳动;自觉发扬劳动精神、实干精神;通过参加志愿服务活动培养了关爱他人、服务和奉献社会的情感,提升了生命的价值;通过参与社会实践活动培养了亲社会行为,增强了人际交往能力、社会实践能力;等建议:根据同学的感言内容,从开阔视野、增长知识、学会交往、懂得感恩等多方面加以说明,其它答案合理者亦可酌情给分。
19.小青的做法是不对的。周末双休要好好休息,但小青也不能不运动、不做家务,只在屋里打游戏。
双休是为落实"双减"制定的有效措施,旨在让学生有充足的休息时间,并通过参与各种社会实践促进中学生全面发展、健康成长。小青不做家务是缺乏责任意识,不热爱劳动,不体谅
孝敬父母的一种表现,不利于形成良好的亲子关系,破坏家庭和睦;不想参加户外运动,是不积极参加体育锻炼,不爱护身体的表现,不
利于保持身体健康;老是待在家里打游戏是沉迷网络的表现,容易导致视力下降,造成人际关系的疏离。
中学生应该正确认识周末双休的意义,合理安排周末时间,劳逸结合,在学习之余积极参加户外活动和社会实践活动开阔视野,增长见识;同时在家里要帮助父母做一些力所能及的家务,努力成长为德智体美劳全面发展的中学生。
建议:观点正确,层次分明,逻辑严密,分析透彻,表述规范,给8-7分;观点正确,层次比较分明,逻辑比较严密,分析比较透彻,表述比较规范,给6-3分;观点模糊不清,层次不分明,逻辑不严密,分析不透彻,表述不规范,给2-1分;观点错误、只作判断不作分析或表述与主题无关,给0分。
20.(1)天下兴亡、匹夫有责的爱国情怀;视死如归、宁死不屈的民族气节;不畏强暴、血战到底的英雄气概;百折不挠、坚忍不拔的必胜信念。
伟大的抗战精神产生于特定的战争年代,是中华民族精神的具体体现;是激励中华民族团结一心反抗侵略、争取民族独立的强大精神力量;是中华民族生生不息、发展壮大的强大精
神支柱;是维系全国各族人民世世代代团结奋斗的牢固精神纽带;是激励中华儿女维护国家安全和国家利益,为实现中国梦而奋斗的不竭精神动力;等
(2)中国是世界和平的建设者、全球发展的贡献者、国际秩序的维护者;中国坚持走和平发展道路,奉行互利共赢的开放战略;中国高举和平、发展、合作、共赢的旗帜,推动建设相
互尊重、公平正义、合作共赢的新型国际关系;中国顺应和平与发展的时代主题,发挥负责任大国作用;中国是维护世界和平的坚定力量,推动构建人类命运共同体等
建议:其它答案言之有理亦可酌情给分。
21.(1)通过收听校园广播、观看视频、分享会、研讨会、主题班会等
(2)我国坚持走绿色发展道路;我国坚持保护环境的基本国策;我国坚持绿色发展理念;我国坚持人与自然和谐共生;我国坚持节约优先、保护优先、自然恢复为主的方针;人类要为开发和利用自然作出必要的补偿和修复;等政府的宗旨是为人民服务;我国政府坚持依法行政,建设人民满意的服务型政府;政府全面推进政务公开,保证人民的知情权、表达权、监督权,增强人民的幸福感、获得感;党和政府坚持以人民为中心的发展思想;等
(3)对我国的人民代表制度、中国共产党领导的多党合作和政治协商制度有了更为深刻的认识;认识到人民代表大会制度是我国的根本政治制度;人民代表大会制度是符合我国国情、能够保障人民当家作主、保障人民根本利益,保障实现中华民族伟大复兴的好制度;体会到了全过程人民民主是最广泛、最真实、最管用的民主;进一步坚定了道路自信、理论自信、制度自信、文化自信;增强了对国家发展的信心,更加热爱祖国;增强了民族自豪感、自尊心、自信心;提高了团队合作能力、分析问题,解决问题的能力,增强了学以致用的能力;等
(4)坚定理想信念,志存高远,脚踏实地,勇做时代的弄潮儿,努力在实现中国梦的伟大实践中建功立业,创造精彩人生;传承、弘扬中华优秀传统文化,增强爱国情感;弘扬民族精神和时代精神,践行社会主义核心价值观;热爱伟大祖国,担当时代责任,勇于砥砺奋斗,练就过硬本领;坚定"四个自信",做有自信、懂自尊、能自强的中国人,成为中华民族的栋梁;等
建议:其它答案言之有理亦可酌情给分。
2025-2026九上道法期末卷分享(十)
01 试题分享








02 参考答案
一、选择题:
1-5: ADCBB 6-10:BABAC
11-15:CCABC. 16-20:CDAAB
21-25:CDDDB二、非选择题:26.(8分)(1)( x )理由:商家没有做到诚信经营。诚信是社会主义核心价值观的价值要求,是中华民族的传统美德,也是一项民法原则。商家弄虚作假,会丧失信誉,无法带来持久效益。(或符合题意,观点正确的其他答案)
(2)(√)。理由:小路能正确认识法治与德治的关系。维护良好的市场秩序,既要发挥法律的规范作用,也要发挥道德的教化作用。法律与道德相辅相成,法治与德治相得益彰。
27.(6分)西夏陵列入《世界遗产名录》是我国文化遗产保护工作的重要成果,体现了世界对中华文明的认可;这有利于增进人们对西夏文明的了解,铸牢中华民族共同体意识;彰显中华文化的魅力,增强文化自信;提升中华文化的的国际影响力,促进世界文明进步。(或符合题意,观点正确的其他答案)
28.(10分)(1)"鼓浪屿小哥"日均行走4万步派送包裹,勤勤恳恳,履行好了工作职责;他们练就攀爬本领、练就好记性,实现包裹的安全高效配送,精益求精,提升了职业技能。
(2)"鼓浪屿小哥"做好"分外事"是关爱他人、服务和奉献社会的表现。他们在做好"分外事"的过程中给人带来温暖和帮助,也收获了他人的肯定和尊重,营造了良好的社会氛围。我们要向他们学习,积极参加社会公益活动,急人所难,用行动服务和奉献社会。(或符合题意,观点正确的其他答案)
29.(12分)
(1)①依法治湖,实施系列法规为环境治理提供法治保障;②贯彻创新理念,依靠技术手段助力生态恢复;③走绿色发展道路,将良好生态环境效益转为经济效益。(或符合题意,观点正确的其他答案)
(2)①推进山海协作是缩小山区与沿海发展差距的需要;②有利于实现区域优势互补,促进区域协调发展;③增进民生福祉,共享发展成果。(或符合题意,观点正确的他答案)
30.(14分)
(1)抗战时,"刘老庄连"英雄战旗凝结着82名勇士不怕困难、不怕牺牲的精神,是中华民族抵御外辱的精神旗帜,是以爱国主义为核心的民族精神在抗日战争时期的体现。抗战胜利后,刘老庄连出色完成各项重大任务,是民族精神随着时代进步而不断丰富和发展的表现。一代代中华儿女在民族独立和民族复兴之路上的接续奋斗,让战旗永不褪色。(或符合题意,观点正确的其他答案)
(2)福建舰作为我国自主设计建造的首艘弹射型航空母舰,大幅提升了我国海军实力;为维护国家领土主权筑牢坚实屏障;也为进一步提升我国的国际话语权和影响力,参与全球海洋治理、维护地区和平稳定提供有力支撑。(或符合题意,观点正确的其他答案)
(3)本题采用等级评分。
水平3:3~4分;围绕主题准确运用学科术语分层次表述,观点正确,逻辑严谨,字数符合要求。
水平2:1~2分;围绕主题恰当运用学科术语简单表述,观点正确。
水平1:0分 ;未作答或作答与试题无关。