资料 | 2026年中考地理复习专题专题八:认识大洲(除湘教外通用版,课件+教学设计+课后习题)
作者 | 地理e线
获取 | 付费获取,获取方式见文末
各位老师久等了,从1月26日起,地理e线开启2026年中考复习课件的制作。
今年,我们在研读新课标、新教材和各地中考真题的基础上,以前几年的课件为基础,做了新一轮的中考复习课件,课件在保留之前优点的前提下,进一步补充和调整了欠缺之处,争取做到更实用、更适切当下的中考要求。
中考复习的每个专题均含有课件+教学设计+课后练习题三件套,可以说是一条龙的中考服务。
中考复习课件我们做了四年,一直很受欢迎,感谢大家的信任和支持,也期待能继续陪伴大家备战中考。当然我们也提醒大家,决定购买课件前要阅读我们的版权声明,尊重制作老师的劳动,让老师安心做完2026年的课件。
最后,2026年中考加油!祝大家都能取得好成绩。
【课件分页预览】



【教师播放】联合国《世界人口展望2022》视频片段
【引导提问】同学们,我们先来看一段视频《亚洲文明之光》,它向我们展示了古老亚洲孕育的璀璨文明。从两河流域到黄河长江,从印度河到恒河,亚洲这片广袤的土地,不仅是人类文明的重要发源地,也拥有着独特而多样的自然环境。今天,我们就一起走进《亚洲》,从地理位置、自然环境到人口经济,系统认识这个世界第一大洲。







































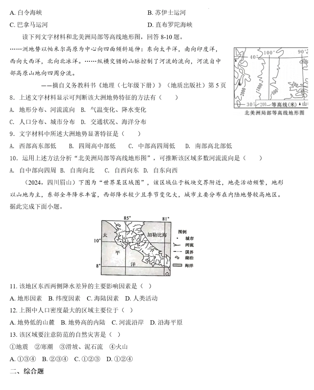
【教学设计预览】









【配套练习题预览】



<课件目录以及计划进度>
以下是计划的进度,请大家一定看好这个进度,如果我们不能在承诺时间内完成,则会严格按照未完成课件比例退款。
一轮复习专题
专题一 地球的宇宙环境(2026年1月26日,已完成)
专题二 地球和地球仪(2026年1月30日,已完成)
专题三 地球的运动(2026年2月1日,已完成)
专题四 地图的阅读和地形图的判读(2026.2.4,已完成)
专题五 陆地和海洋(2026.2.7,已完成)
专题六 天气和气候(2026.2.10,已完成)
专题七 居民与文化(2026.2.23,已完成)
专题八 认识大洲(2026.2.28,已完成)
专题九 认识地区(2026.3.5)
专题十 认识国家(2026.3.11)
专题十一 从世界看中国(2026.3.14)
专题十二 中国的自然环境(2026.3.18)
专题十三 中国的自然资源(2026.3.22)
专题十四 中国的经济发展(2022.3.25)
专题十五 中国的地理差异(2026.3.28)
专题十六 北方地区(2026.4.1)
专题十六 东北地区(湘教,2026.4.3)
专题十七 南方地区(2026.4.6)
专题十七 认识区域:联系与差别(湘教,2026.4.9)
专题十八 西北地区和青藏地区(2026.4.12)
专题十八 认识区域:环境与发展(湘教,2026.4.15)
专题十九 奋进中的中国(2026.4.18)
二轮复习
专题一 读图、用图(2026.4.22)
专题二 区域自然地理环境分析(2026.4.26)
专题三 区域人文环境分析(2026.4.30)
专题四 综合题答题思路汇总(2026.5.8)
三轮复习 时事热点(2026.5.18)
常见问题
1.课件现在有整套吗?
答:没有,正在逐步更新。
2.包含什么内容?
答:包含课件、教学设计和同步练习三件套。
3.还能再优惠吗?
答:全套课件共20多个专题,每个专题有三份资料,性价比很高且制作耗时耗力,因此不接受议价,请大家理解。
4.课件单卖吗?
答:除了特别说明的以外,其他不单卖,因我们的老师平时也都要备课做课件,一套套卖忙不过来 。
5.使用权限有哪些?
答:课件仅限于本人平时上课使用,不得二次转发,更不能上传到商业平台,也不能用于讲商业性微课制作。原创不易,耗费大量时间精力,请尊重版权。(温馨提示:地理e线一直非常重视版权问题,也委托了维权机构维护自身权益。请勿以身试法。)
6.服务期限有多长
答:2026年1月26日———2026年中考结束 ,中考结束后群会为大家保留。
7.入会员群后QQ号码能不能更换?
答:由于产品属性比较特殊,不支持更换QQ号,请谨慎选择常用的QQ号,一旦付费被拉入会员群后,就能自由下载所有资源,那肯定是不能再退费的了。
若还有其他问题,请加(微信:dengxiaofeng615)咨询。
付费获取方法
直接扫描微信收款二维码,同时备注您的QQ账号,如果您的QQ设置了问题保护,请在备注里说明或后台留言(很重要)。转账后,会将您拉到一个会员群里面,后续我们的课件会直接上传到会员群。

价格:179元
服务内容:2026年中考地理复习课件一式三份(PPT+教案+练习题)
服务时间:2026年1月26日———2026年中考结束
适用版本:以课标点为依据,参考人教、湘教等各版本,以人教版为主,其他版本明显不同的内容会单做。
适用阶段:中考一轮、二轮复习,学业水平测试
说明:课件版权归本公众号所有,未经许可严禁二次传播到其他平台(包括但不限于学科网、百度文库、21世纪教育网以及其他公众号等,违者必究。)支持原创作者,就是鼓励我们把更多原创优质的作品分享出来,给到大家教学参考!原创课件不易,请大家理解!