厦门真的越来越卷了,
很多家长问老师,孩子成绩很悬,
担心上不来普高
应该怎么办?
要不要回老家中考。
老师给大家一组数据,
大家可以看一下。
根据孩子情况认真规划一下中考!!
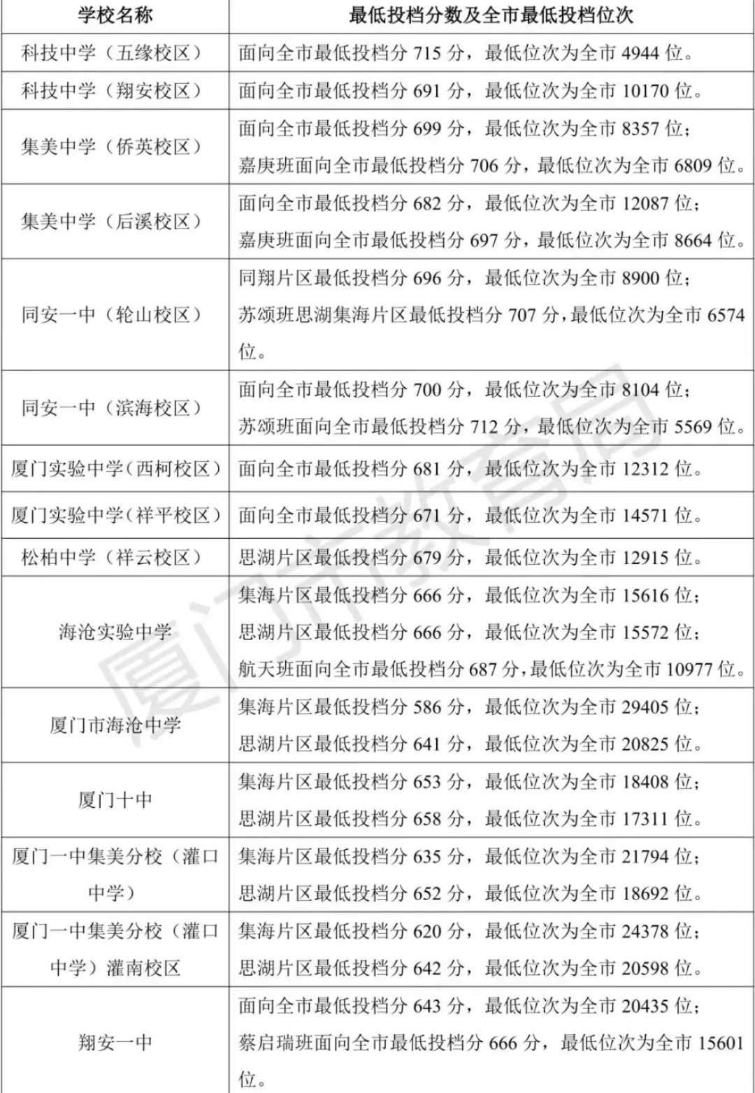
顶尖名校中,厦门一中思明校区思湖片区最低投档分745分(全市754位),集海同翔片区更是高达755分(全市239位);双十中学枋湖校区思湖片区最低745分(全市778位),集海同翔片区757分(全市178位),想冲刺这类名校,孩子的市质检名次必须稳定在全市前1000位以内。

即便是普通公立高中,不同片区的门槛也差异明显。2025年思湖片区想上公办高中要615分以上,多所公立高中最低投档分集中在630分以上,比如大同中学630分(全市22673位)、厦门三中649分(全市19143位);而岛外集海片区的海沧中学最低586分(全市29405位)、乐安中学579分(全市30174位);同翔片区的门槛更低,内厝中学540分(全市34451位)、五显中学546分(全市33851位)。
私立高中方面,多数最低投档分在481-525分之间,虽门槛较低,但较高的学费让不少家庭望而却步。
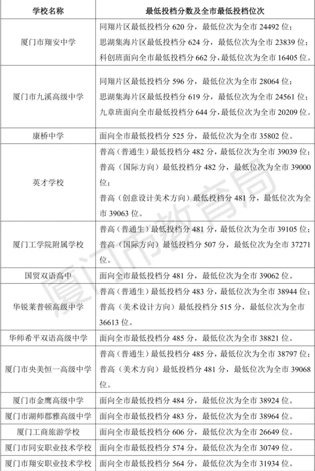
下面是25年的普高学校最低投档分和位次,供大家参考。
厦门市2025中招
普高学校最低投档分和位次




距离中考不到半年了,三月份就要中考报名了,很多分数达不到的怎么办呢?
想要以同翔生源身份参加中考,孩子的户籍,必须在 3 月 7 日前落入同安或翔安。
按照厦门中考报名政策,考生既可以选择户籍所在片区报名中考,也可以选择学籍所在片区报名中考。
所以只要在中考报名前,岛内家庭将户口迁往岛外片区,在中考报名时,岛内的孩子就可以申请回户籍地报名。
比如一个岛内家庭将户口迁到同翔片区,那么这个家庭的孩子就可以用同翔片区的考生身份进行普高招录。
不过这样一来,该生就失去了定向生的资格,因为定向生满足的条件是必须在报名片区的学籍校有三年完整的学习经历。
以 2025 年中考数据为例:
同翔片区(同安、翔安)公办普通高中最低录取分数线约 540 分
岛内思湖片区想读公办普高,分数要到 615 分左右
整整 75 分的差距,背后是约 9000 个名次的落差。
同翔片区:
615 分以上 → 可冲同安实验中学等优质区属公办
540 分以上 → 可稳进公办高中(如内厝中学)
岛内片区:
615 分 → 还要为“能不能进最末流公办”焦虑
540 分 → 基本无公办可能
同一份试卷,分数价值几乎翻倍。
厦门户口迁移指南
岛内户口转岛外:从思明区、湖里区、移往海沧区、集美区、同安区或翔安区。
岛外户口互相转:在海沧区、集美区、同安区或翔安区之间相互转移。
【岛内转岛外或岛外转岛外】
岛内户口转岛外,需要有合法固定住所,或是投靠直系亲属,又或是因工作调动需要迁移户口的。
户口可以迁移到自己或配偶的房子,直系亲属拥有的财产仅!限于父母!子女,新公司所在地派出所集体户哦。
现在可以借房落户:不用买房,不用学历,无需社保,也能拼房落户!3天办结!我们提供房给你落!
添加办一厦客服咨询

迁去同翔是退而求其次吗?
恰恰相反,这是理性择优。
本质是在做一道“确定性选择题”:
用 540 分的稳妥下限,换一个 确定的公办学位;
用 615 分的冲刺上限,去争取更好的公办高中。
比起在岛内赌一个随时可能滑档的名额,这才是真正为孩子负责的决定。
540 分,本可以让孩子稳稳站上公办高中的起跑线。
为什么要在岛内中考,去赌一个随时可能失手的未来?
孩子的中考,是一个家庭当下最重要的项目。
与其持续焦虑,不如立刻行动,把“迁户同翔”当成必须完成的任务。
这一步,家长真正换到的,不是一个地址,而是——
公办高中三年的稳定保障
省下数十万元民办学费
更优质的师资与学习资源
更从容的高考冲刺环境
当三年后孩子站在高考起跑线上,你会发现:今天这一步,值。
现在可以借房落户:不用买房,不用学历,无需社保,也能拼房落户!3天办结!我们提供房给你落!
⭐符合条件最快一周就能落户厦门⭐
👇还有十几种定制落户方式请联系客服👇
添加办一厦客服咨询
