在线做题·视频讲解·试卷分析
关注公众号回复【1】
领取浙江中考真题&获取名校真题库
今日分享:
宁波市2024学年第二学期学业水平质量监测
九年级(数学 | 语文 | 英语 | 科学 | 社会)
试题及答案解析!
数学卷
试卷
<点击图片查看全卷>
答案
<点击图片查看完整答案>
语文卷
试卷
<点击图片查看全卷>
答案
<点击图片查看完整答案>
英语卷
试卷
<点击图片查看全卷>
答案
<点击图片查看完整答案>
科学卷
试卷
<点击图片查看全卷>
答案
<点击图片查看完整答案>
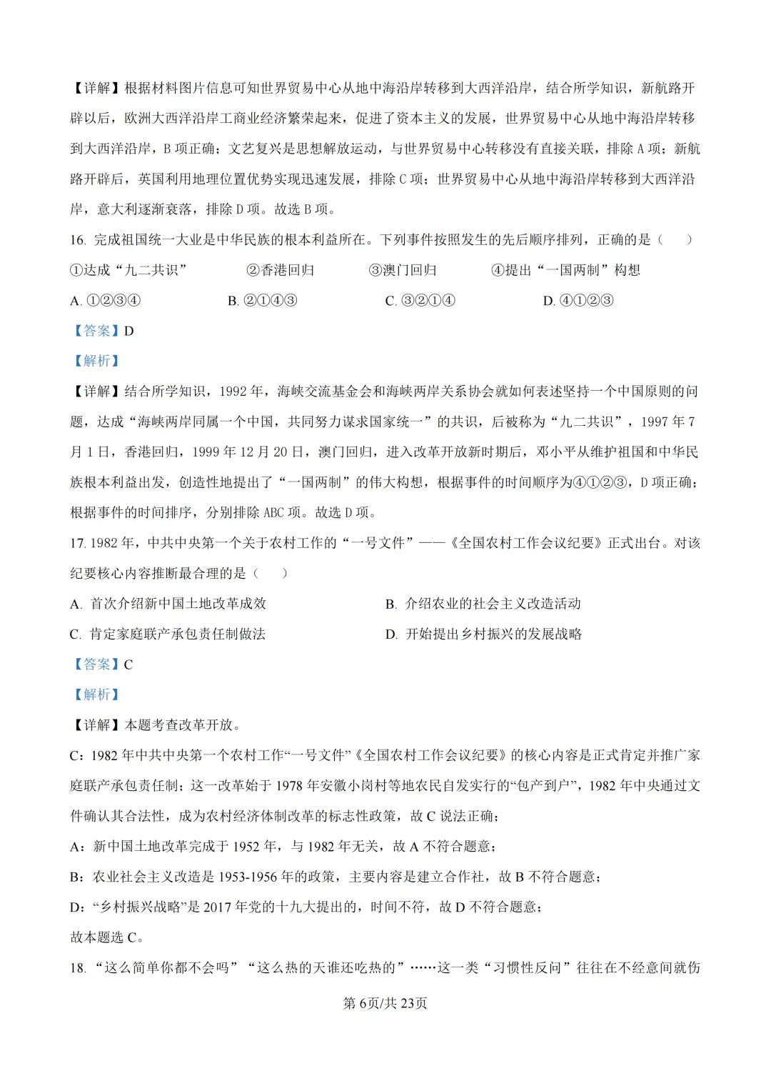
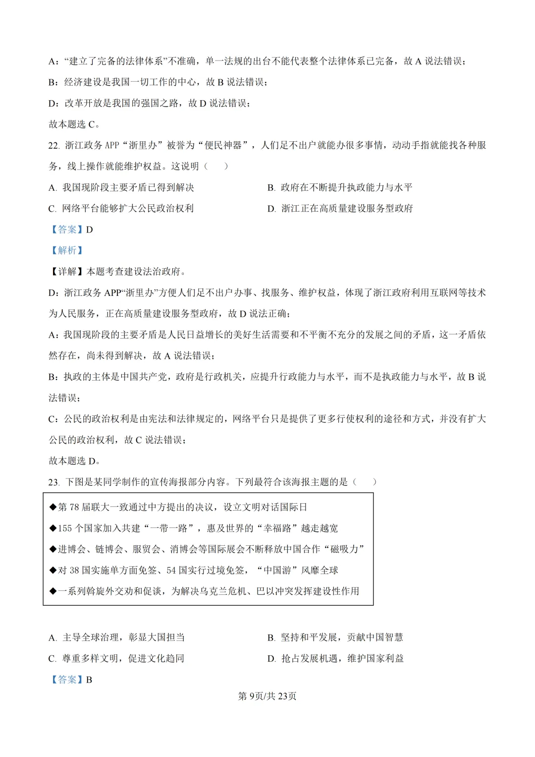
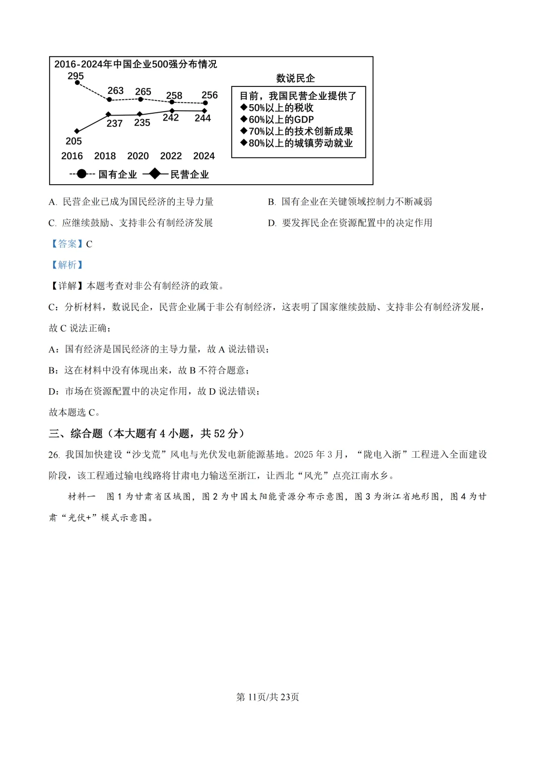
社会卷
试卷










<左右滑动查看全卷>
答案























<左右滑动查看完整答案>
无广告·自助查阅·全平台自助刷题学习
争做浙江最好·最全·最强的升学配套
文章来源:
四季读书网
版权声明:本文内容由互联网用户自发贡献,该文观点仅代表作者本人。本站仅提供信息存储空间服务,不拥有所有权,不承担相关法律责任。如发现本站有涉嫌抄袭侵权/违法违规的内容, 请发送邮件至23467321@qq.com举报,一经查实,本站将立刻删除;如已特别标注为本站原创文章的,转载时请以链接形式注明文章出处,谢谢!







